指南生活
首页
美食营养
手工爱好
生活家居
返回
指南生活
首页
美食营养
游戏数码
手工爱好
生活家居
健康养生
运动户外
职场理财
情感交际
母婴教育
时尚美容
知识问答
生活知识
生活百科
搜索
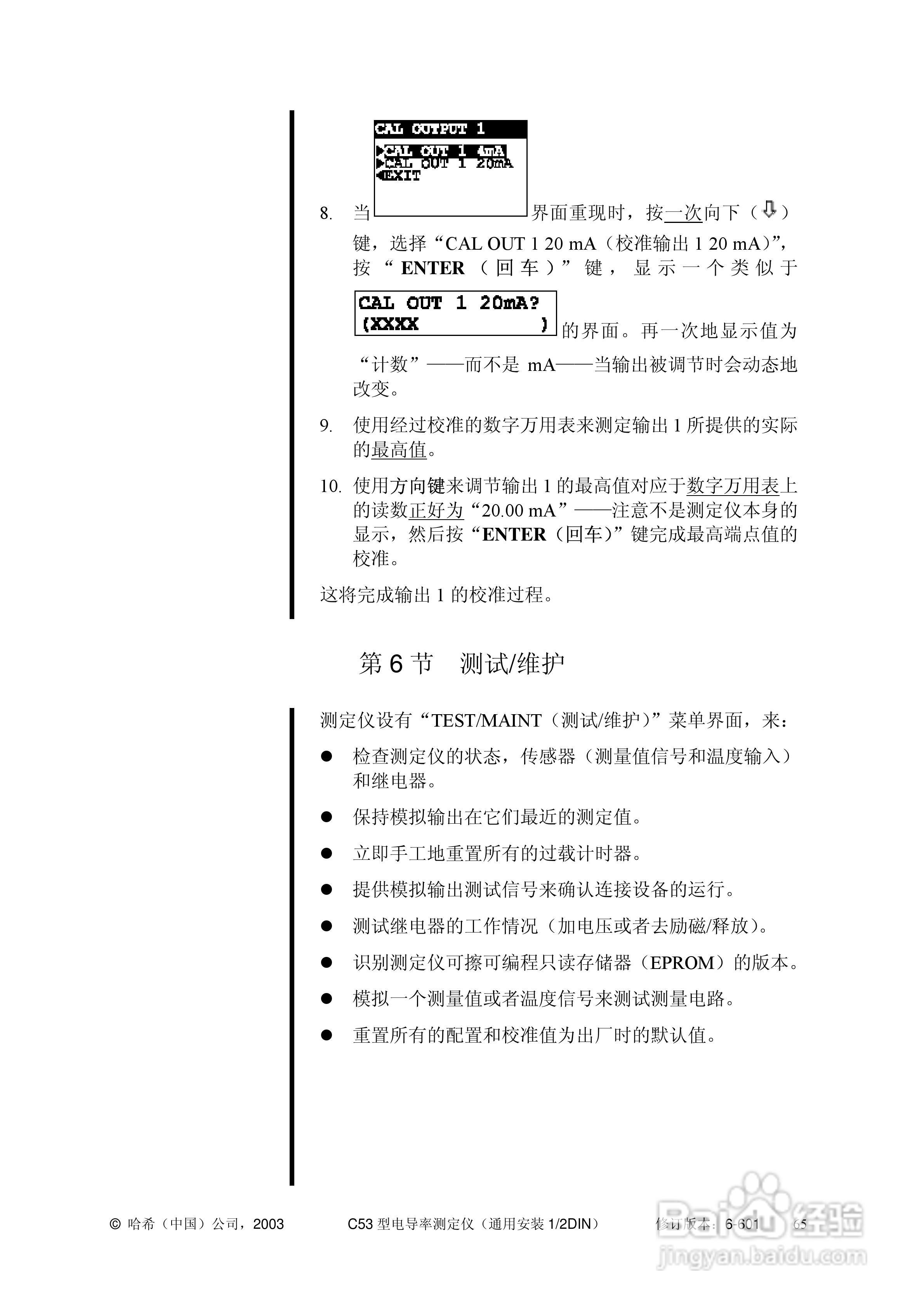
HACH C53型电导率测定仪操作手册:[8]
2026-05-08 12:36:36
本篇为《HACH C53型电导率测定仪操作手册》,主要介绍该产品的使用方法以及常见故障解决方案。
(共篇)
上一篇:
|
下一篇:
声明:
本网站引用、摘录或转载内容仅供网站访问者交流或参考,不代表本站立场,如存在版权或非法内容,请联系站长删除,联系邮箱:site.kefu@qq.com。
相关推荐
HACH C53型电导率测定仪操作手册:[9]
阅读量:76
HACH C53型电导率测定仪操作手册:[10]
阅读量:136
abaqus中材料的电导率怎么设置
阅读量:171
电导率仪的简单操作与基本知识
阅读量:70
影响超纯水设备电导率测定的因素
阅读量:54
猜你喜欢
au是什么意思
一碧千里的意思
眷恋的意思
pmc是什么意思
金葵花卡有什么好处
忆苦思甜什么意思
防风功效与作用
恼羞成怒的意思
国际组织的作用
谷维素片的作用
猜你喜欢
醋泡黑豆的功效与作用
富丽堂皇的意思
什么当春乃发生
决明子枕头的功效与作用
什么是三通一平
阿胶作用
滚刀是什么意思
yolo是什么意思
氨基葡萄糖的作用
目无全牛的意思