指南生活
首页
美食营养
手工爱好
生活家居
返回
指南生活
首页
美食营养
游戏数码
手工爱好
生活家居
健康养生
运动户外
职场理财
情感交际
母婴教育
时尚美容
知识问答
生活知识
生活百科
搜索
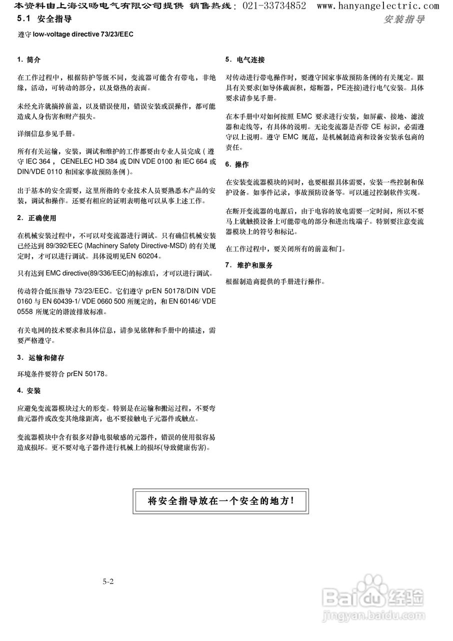
ABB DCS400直流调速器中文使用手册:[10]
2026-05-10 14:31:31
本篇为《ABB DCS400直流调速器中文使用手册》,主要介绍该产品的使用方法以及常见故障解决方案。
(共篇)
上一篇:
|
下一篇:
声明:
本网站引用、摘录或转载内容仅供网站访问者交流或参考,不代表本站立场,如存在版权或非法内容,请联系站长删除,联系邮箱:site.kefu@qq.com。
相关推荐
工业冷水机控制器常见故障及排除方法
阅读量:182
冷水机行业一些常用名词术语
阅读量:92
BIRD4391A鸟牌功率计使用手册:[3]
阅读量:174
小客厅装修设计技巧详解
阅读量:25
冷冻机使用过程中常见问题解答
阅读量:59
猜你喜欢
浩浩荡荡是什么意思
无责任底薪是什么意思
新手开网店卖什么好
彼此的意思
精兵简政是什么意思
damage是什么意思
方兴未艾是什么意思
取缔是什么意思
鸿鹄之志的意思
赠刘景文的意思
猜你喜欢
metal是什么意思
柿子不能和什么一块吃
寒暄是什么意思
今天有什么电影上映
地插什么牌子好
皮条客是什么意思
mess是什么意思
参差不齐是什么意思
敌敌畏什么意思
电暖气片什么牌子好