指南生活
首页
美食营养
手工爱好
生活家居
返回
指南生活
首页
美食营养
游戏数码
手工爱好
生活家居
健康养生
运动户外
职场理财
情感交际
母婴教育
时尚美容
知识问答
生活知识
搜索
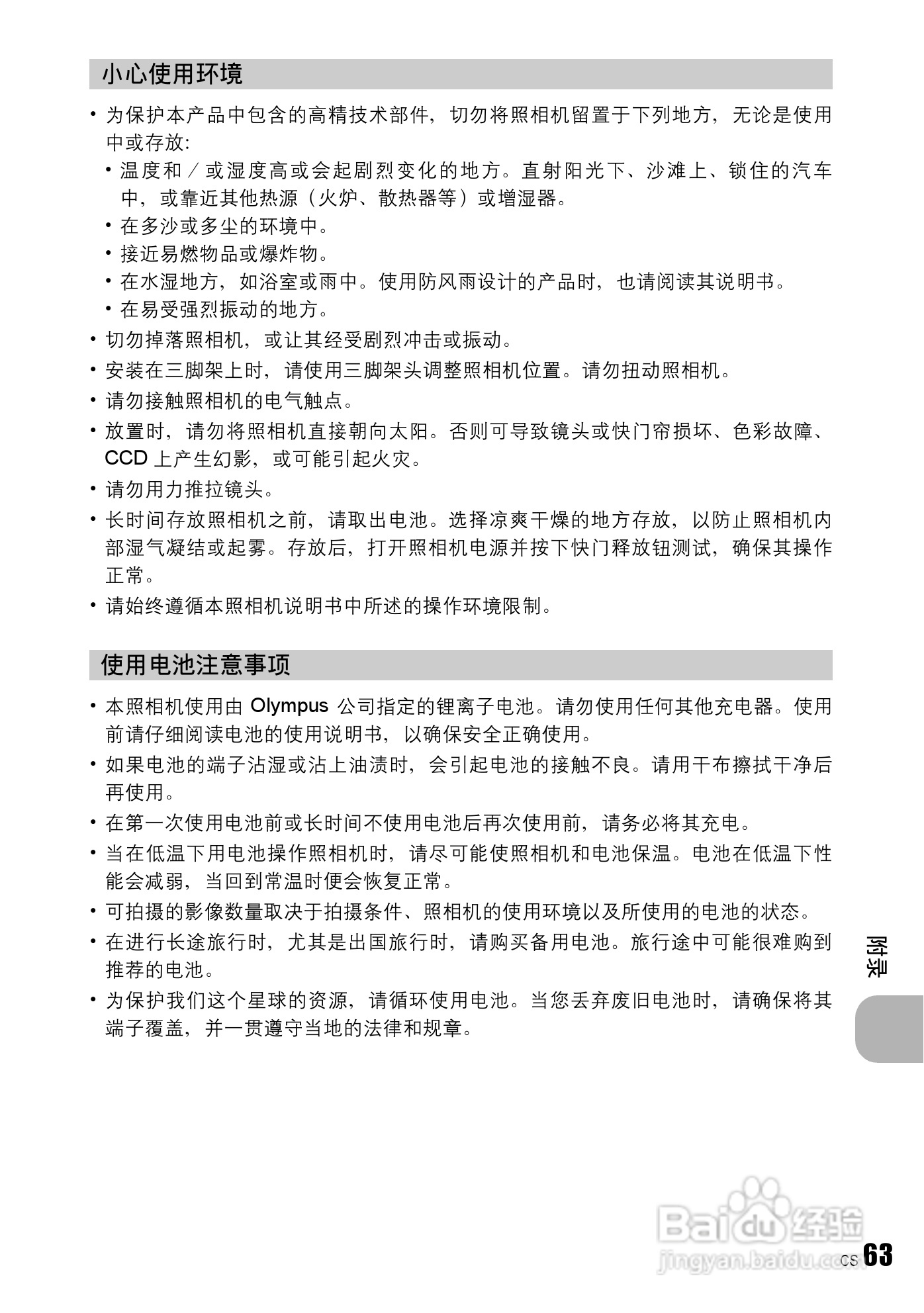
奥林帕斯FE-230/X790数码照相机使用说明书:[7]
2026-02-17 23:13:58
本篇为《奥林帕斯FE-230/X790数码照相机使用说明书》,主要介绍该产品的使用方法以及常见故障解决方案。
(共篇)
上一篇:
|
下一篇:
声明:
本网站引用、摘录或转载内容仅供网站访问者交流或参考,不代表本站立场,如存在版权或非法内容,请联系站长删除,联系邮箱:site.kefu@qq.com。
相关推荐
奥林帕斯FE-230/X790数码照相机使用说明书:[3]
阅读量:136
奥林帕斯FE-230/X790数码照相机使用说明书:[4]
阅读量:80
奥林帕斯FE-210数码照相机使用说明书:[7]
阅读量:186
奥林帕斯FE-210数码照相机使用说明书:[6]
阅读量:88
奥林帕斯FE-210数码照相机使用说明书:[2]
阅读量:101
猜你喜欢
原著张大佛爷怎么死的
总胆红素高是怎么回事
你怎么舍得我难过吉他谱
皮肤干燥起皮怎么办才能有效啊
文学评论怎么写
手脱皮怎么办
焊工证怎么考
苹果手机怎么激活
心脏房颤是怎么回事
锦鲤鱼怎么养
猜你喜欢
油烫伤后怎么处理
怎么把图片变小
番石榴怎么吃
麦片怎么吃
打印机显示脱机怎么办
音响有电流声怎么解决
宝宝脸上长湿疹怎么办
健康码怎么申请
苹果手机怎么恢复微信聊天记录
哈弗h6油耗怎么样