指南生活
首页
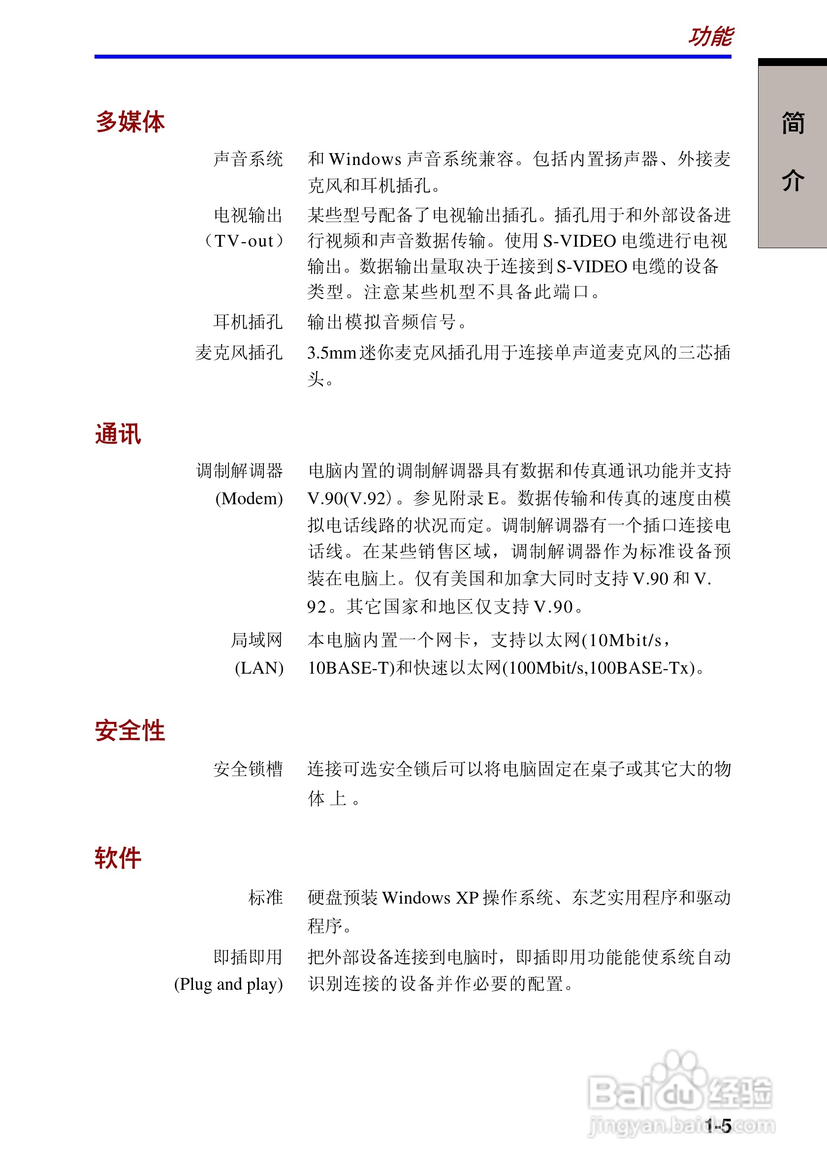
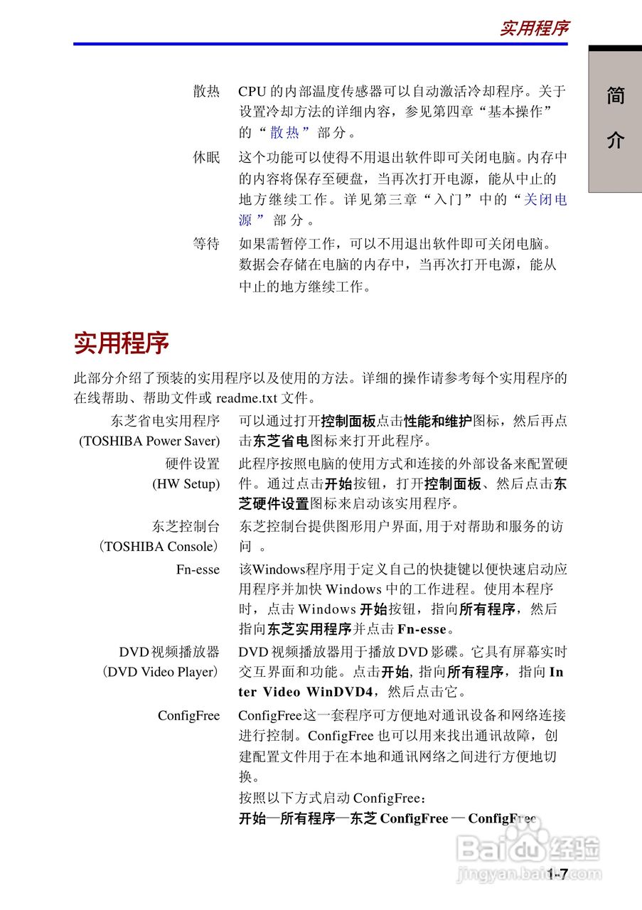
美食营养
手工爱好
生活家居
返回
指南生活
首页
美食营养
游戏数码
手工爱好
生活家居
健康养生
运动户外
职场理财
情感交际
母婴教育
时尚美容
知识问答
生活知识
生活百科
搜索
东芝Satellite A10笔记本电脑使用说明书:[4]
2026-04-26 08:23:08
本篇为《东芝Satellite A10笔记本电脑使用说明书》,主要介绍该产品的使用方法以及常见故障解决方案。
(共篇)
上一篇:
|
下一篇:
声明:
本网站引用、摘录或转载内容仅供网站访问者交流或参考,不代表本站立场,如存在版权或非法内容,请联系站长删除,联系邮箱:site.kefu@qq.com。
相关推荐
东芝Satellite A10笔记本电脑使用说明书:[14]
阅读量:71
东芝Satellite A10笔记本电脑使用说明书:[16]
阅读量:196
东芝Satellite A10笔记本电脑使用说明书:[12]
阅读量:183
东芝Satellite C640D笔记本电脑使用说明书:[4]
阅读量:192
笔记本电脑如何连接wifi
阅读量:81
猜你喜欢
什么牌子的耳机好
北京知识产权
有眼袋由什么引起的
幼儿园冬季育儿知识
卫生健康小知识
藕是莲的什么
运动照片
消防安全知识试题
健康教育知识讲座
皮肤黑的人适合穿什么颜色
猜你喜欢
不解风情什么意思
六味地黄丸的功效与作用适宜年龄
毕业送老师什么礼物
鹿胎胶囊的功效与作用
什么牌子好
知识树怎么画
六味地黄丸什么时候吃
食醋的作用
361度运动服专卖店
运动会加油稿200字