指南生活
首页
美食营养
手工爱好
生活家居
返回
指南生活
首页
美食营养
游戏数码
手工爱好
生活家居
健康养生
运动户外
职场理财
情感交际
母婴教育
时尚美容
知识问答
生活知识
生活百科
搜索
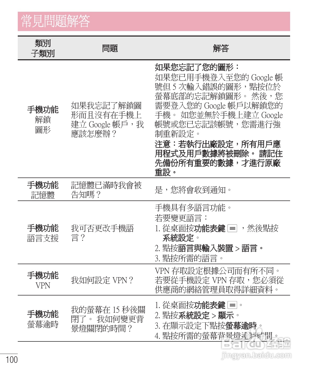
LG E975手机使用说明书:[11]
2026-05-14 13:12:13
(共篇)
上一篇:
|
下一篇:
声明:
本网站引用、摘录或转载内容仅供网站访问者交流或参考,不代表本站立场,如存在版权或非法内容,请联系站长删除,联系邮箱:site.kefu@qq.com。
相关推荐
LG E975手机使用说明书:[17]
阅读量:56
LG E975手机使用说明书:[27]
阅读量:196
使用说明书封面怎么做
阅读量:64
使用说明书wf2651使用指南
阅读量:80
LG E975手机使用说明书:[28]
阅读量:186
猜你喜欢
衣服的拼音怎么写
耐威克猫粮怎么样
怎么看自己电脑配置
怎么系鞋带不容易开
扁桃体发炎怎么办怎样才能消下去
我的世界告示牌怎么做
乳晕大怎么办
康嘉奇奶昔怎么样
小丑鱼怎么养
骑马与砍杀怎么自立
猜你喜欢
小腿抽筋是怎么回事
怎么做饺子
毕加索钢笔怎么样
不吃盐会怎么样
怎么算五行
坐地铁怎么买票
拭怎么组词
哥哥太爱我了怎么办漫画
软文怎么写
胃溃疡怎么办