指南生活
首页
美食营养
手工爱好
生活家居
返回
指南生活
首页
美食营养
游戏数码
手工爱好
生活家居
健康养生
运动户外
职场理财
情感交际
母婴教育
时尚美容
知识问答
生活知识
生活百科
搜索
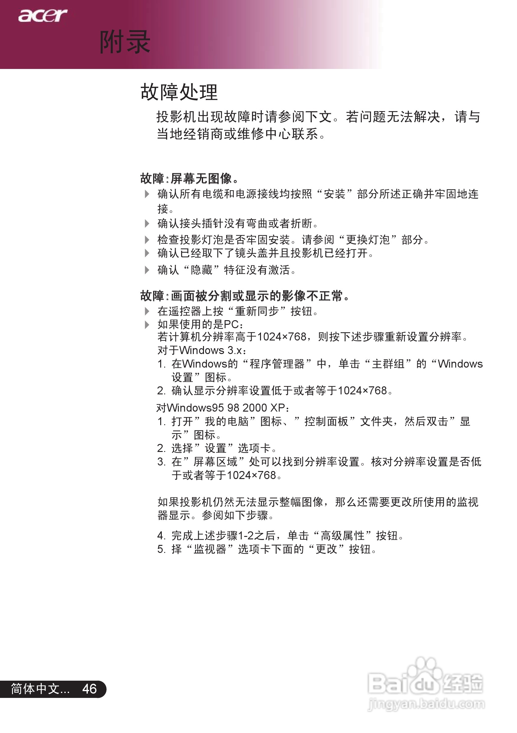
宏基PD527投影机使用说明书:[5]
2026-03-26 16:35:49
本篇为《宏基PD527投影机使用说明书》,主要介绍该产品的使用方法以及常见故障解决方案。
(共篇)
上一篇:
|
下一篇:
声明:
本网站引用、摘录或转载内容仅供网站访问者交流或参考,不代表本站立场,如存在版权或非法内容,请联系站长删除,联系邮箱:site.kefu@qq.com。
相关推荐
宏基PD527投影机使用说明书:[4]
阅读量:137
宏基PD525投影机使用说明书:[5]
阅读量:162
宏基PD525投影机使用说明书:[1]
阅读量:48
宏基PD523投影机使用说明书:[4]
阅读量:196
使用说明书封面怎么做
阅读量:61
猜你喜欢
shell是什么意思
2是什么意思
惊涛骇浪是什么意思
质数是什么意思
竹石古诗词的意思
echo是什么意思
sync是什么意思
湖光山色的意思
chip是什么意思
dept是什么意思
猜你喜欢
眼贴膜什么牌子好
煊是什么意思
涉警人员是什么意思啊
english是什么意思
安之若素的意思
坐北朝南是什么意思
独立声卡有什么用
什么是象牙塔
急功近利的意思
频繁的意思