指南生活
首页
美食营养
手工爱好
生活家居
返回
指南生活
首页
美食营养
游戏数码
手工爱好
生活家居
健康养生
运动户外
职场理财
情感交际
母婴教育
时尚美容
知识问答
生活知识
搜索
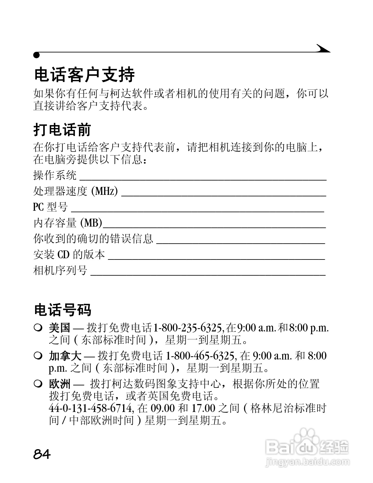
柯达DC4800数码相机简体中文版使用说明书:[10]
2026-02-23 20:01:39
本篇为《柯达DC4800数码相机简体中文版使用说明书》,主要介绍该产品的使用方法以及常见故障解决方案。
(共篇)
上一篇:
|
下一篇:
声明:
本网站引用、摘录或转载内容仅供网站访问者交流或参考,不代表本站立场,如存在版权或非法内容,请联系站长删除,联系邮箱:site.kefu@qq.com。
相关推荐
柯达DC4800数码相机简体中文版使用说明书:[9]
阅读量:82
柯达DC4800数码相机简体中文版使用说明书:[5]
阅读量:168
使用说明书封面怎么做
阅读量:182
使用说明书wf2651使用指南
阅读量:165
柯达DC4800数码相机简体中文版使用说明书:[7]
阅读量:168
猜你喜欢
什么直播软件有福利
meal是什么意思
据理力争的意思
纷纷扬扬的意思
hat是什么意思
自行车链条用什么油
冒顶是什么意思
失足女是什么意思
目中无人的意思
惊涛骇浪的意思
猜你喜欢
pen是什么意思
坚不可摧的意思
官家是什么意思
退避三舍的意思
沉醉在什么的世界里
高洁的意思
羊肉和什么一起吃最好
妥帖的意思
waiting for you什么意思
fair是什么意思