指南生活
首页
美食营养
手工爱好
生活家居
返回
指南生活
首页
美食营养
游戏数码
手工爱好
生活家居
健康养生
运动户外
职场理财
情感交际
母婴教育
时尚美容
知识问答
生活知识
搜索
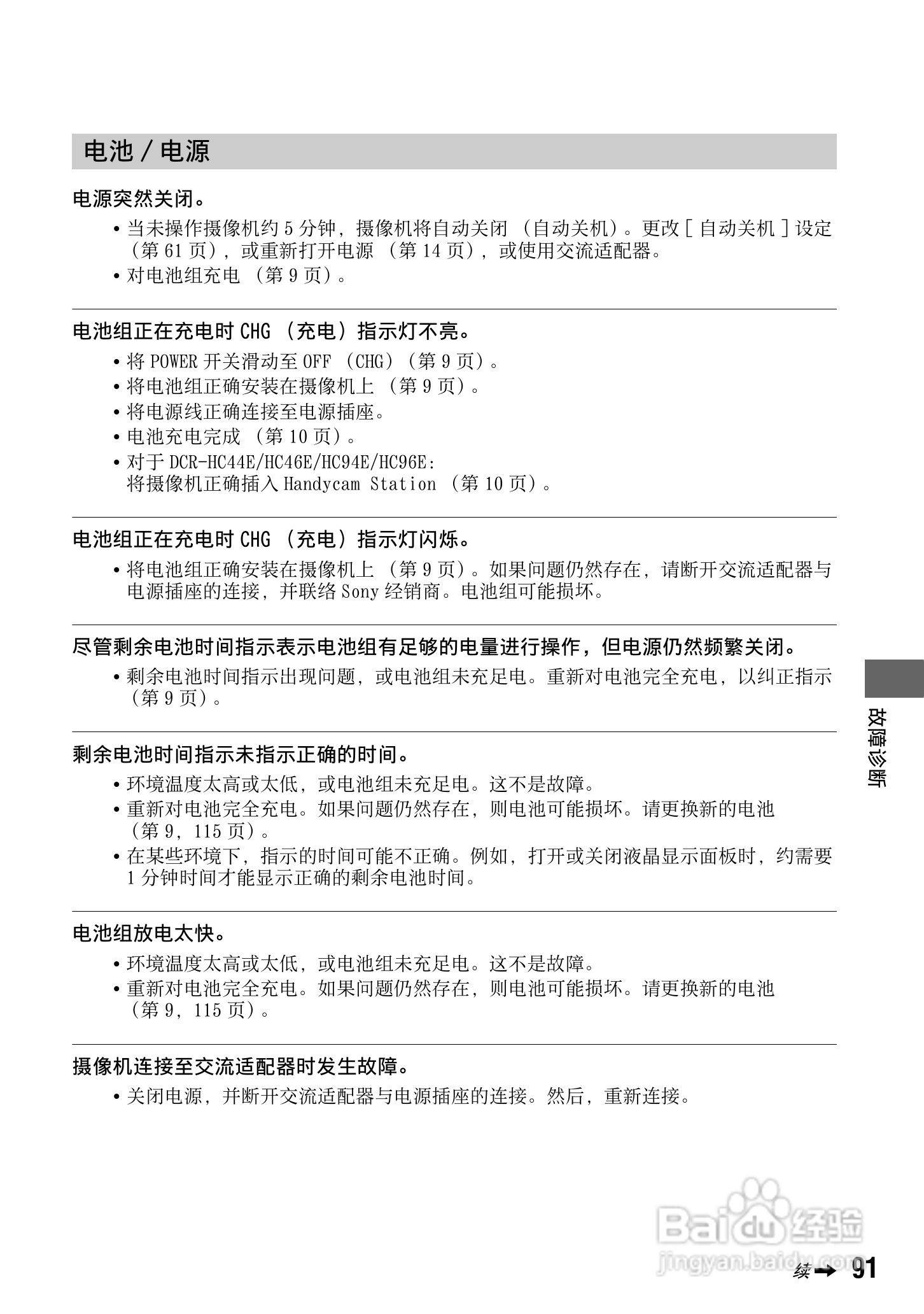
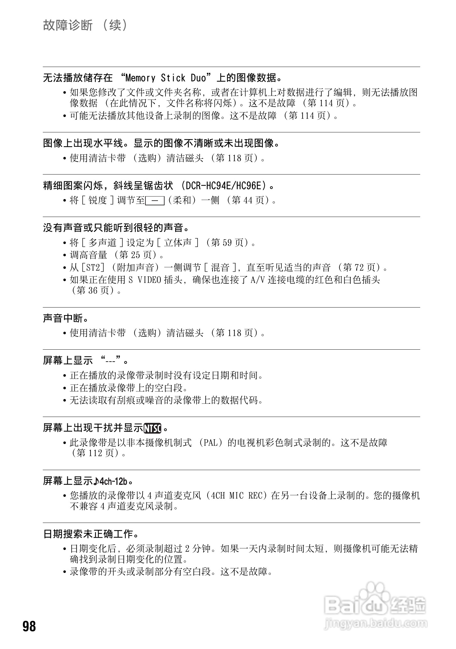
索尼DCR-HC94E数码摄像机使用说明书:[10]
2026-01-02 00:23:56
本篇为《索尼DCR-HC94E数码摄像机使用说明书》,主要介绍该产品的使用方法以及常见故障解决方案。
(共篇)
上一篇:
|
下一篇:
声明:
本网站引用、摘录或转载内容仅供网站访问者交流或参考,不代表本站立场,如存在版权或非法内容,请联系站长删除,联系邮箱:site.kefu@qq.com。
相关推荐
索尼DCR-HC94E数码摄像机使用说明书:[9]
阅读量:38
索尼DCR-HC94E数码摄像机使用说明书:[13]
阅读量:93
索尼DCR-SR70E数码摄像机使用说明书:[10]
阅读量:36
索尼a7r2视频拍摄如何设置
阅读量:51
索尼a6000新手教程
阅读量:102
猜你喜欢
什么叫缓刑
徐悲鸿擅长画什么
user是什么意思
approach是什么意思
芒种是什么时候
录取通知书什么时候发
流瑜伽是什么
ssid是什么
author是什么意思
sandy是什么意思
猜你喜欢
三维彩超什么时候做
什么是有限公司
南美白对虾养殖
海苔是什么
什么是swot分析
ext是什么意思
运动会手抄报内容
不孕不育的症状是什么
青青子衿悠悠我心什么意思
春天喝什么茶