指南生活
首页
美食营养
手工爱好
生活家居
返回
指南生活
首页
美食营养
游戏数码
手工爱好
生活家居
健康养生
运动户外
职场理财
情感交际
母婴教育
时尚美容
知识问答
生活知识
生活百科
搜索
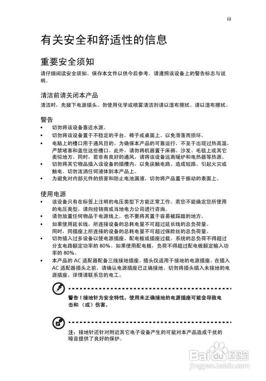
宏碁Aspire M3802台式机简体中文版说明书:[1]
2026-04-23 09:43:00
(共篇)
下一篇:
声明:
本网站引用、摘录或转载内容仅供网站访问者交流或参考,不代表本站立场,如存在版权或非法内容,请联系站长删除,联系邮箱:site.kefu@qq.com。
相关推荐
海尔XPB7-01抗菌型手提式洗衣机使用说明书
阅读量:163
索尼CCD-TR94模拟摄像机说明书:[6]
阅读量:82
富士PXH普通型数字显示式调节器操作手册:[10]
阅读量:68
牧科 MT954/MT958/MT959/角向磨光机使用说明书:[1]
阅读量:148
PSM691U电动机差动综合保护装置说明书:[7]
阅读量:165
猜你喜欢
tasty是什么意思
天涯的意思
量力而行的意思
开超市需要什么手续
海市蜃楼是什么意思
黄山四绝中尤以什么最为著名
功夫的意思
meal是什么意思
羊入虎口的意思
g41主板配什么cpu
猜你喜欢
忙碌的意思
什么是书号
一日三秋的意思
博大精深的意思
雕虫小技的意思
什么牌子的牛仔裤好
flat是什么意思
萌的意思
婴儿洗衣液什么牌子好
boat是什么意思