指南生活
首页
美食营养
手工爱好
生活家居
返回
指南生活
首页
美食营养
游戏数码
手工爱好
生活家居
健康养生
运动户外
职场理财
情感交际
母婴教育
时尚美容
知识问答
生活知识
生活百科
搜索
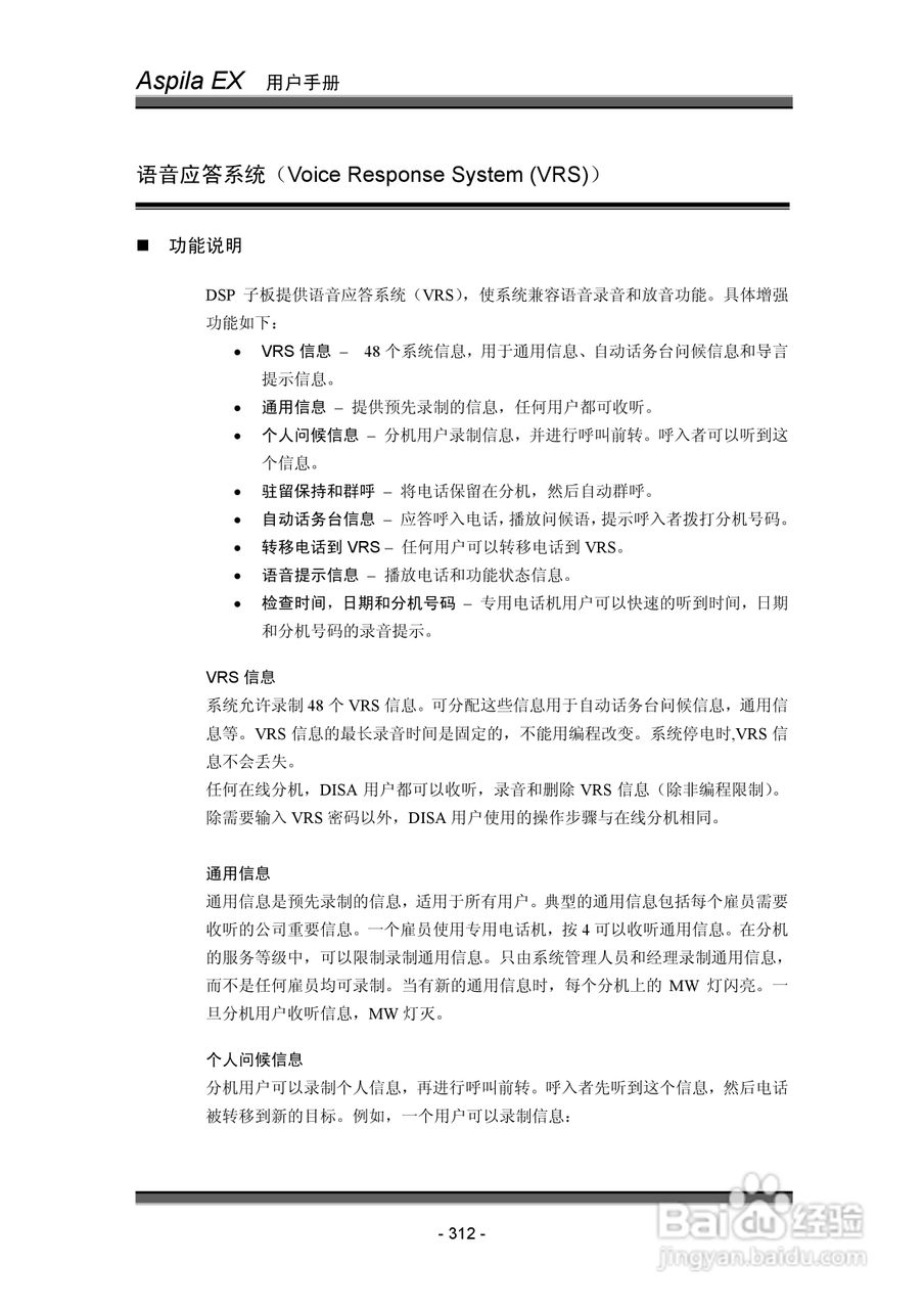
NEC交换机说明书:[32]
2026-05-17 17:04:19
本篇为《NEC交换机说明书》,主要介绍该产品的使用方法以及常见故障解决方案。
(共篇)
上一篇:
|
下一篇:
声明:
本网站引用、摘录或转载内容仅供网站访问者交流或参考,不代表本站立场,如存在版权或非法内容,请联系站长删除,联系邮箱:site.kefu@qq.com。
相关推荐
NEC交换机说明书:[33]
阅读量:157
NEC交换机说明书:[34]
阅读量:102
NEC交换机说明书:[25]
阅读量:159
交换机怎么使用
阅读量:160
交换机的基本配置与管理
阅读量:103
猜你喜欢
农历是什么意思
edp是什么意思
意义是什么意思
南红是什么
大咖是什么意思
alex是什么意思
环比是什么意思
淘宝账号是什么
example是什么意思
short是什么意思
猜你喜欢
李白号什么
green是什么意思
ppc是什么意思
head是什么意思
bl是什么意思
4月5日是什么星座
sounds是什么意思
友谊是什么
wind是什么意思
pg是什么意思