指南生活
首页
美食营养
手工爱好
生活家居
返回
指南生活
首页
美食营养
游戏数码
手工爱好
生活家居
健康养生
运动户外
职场理财
情感交际
母婴教育
时尚美容
知识问答
生活知识
生活百科
搜索
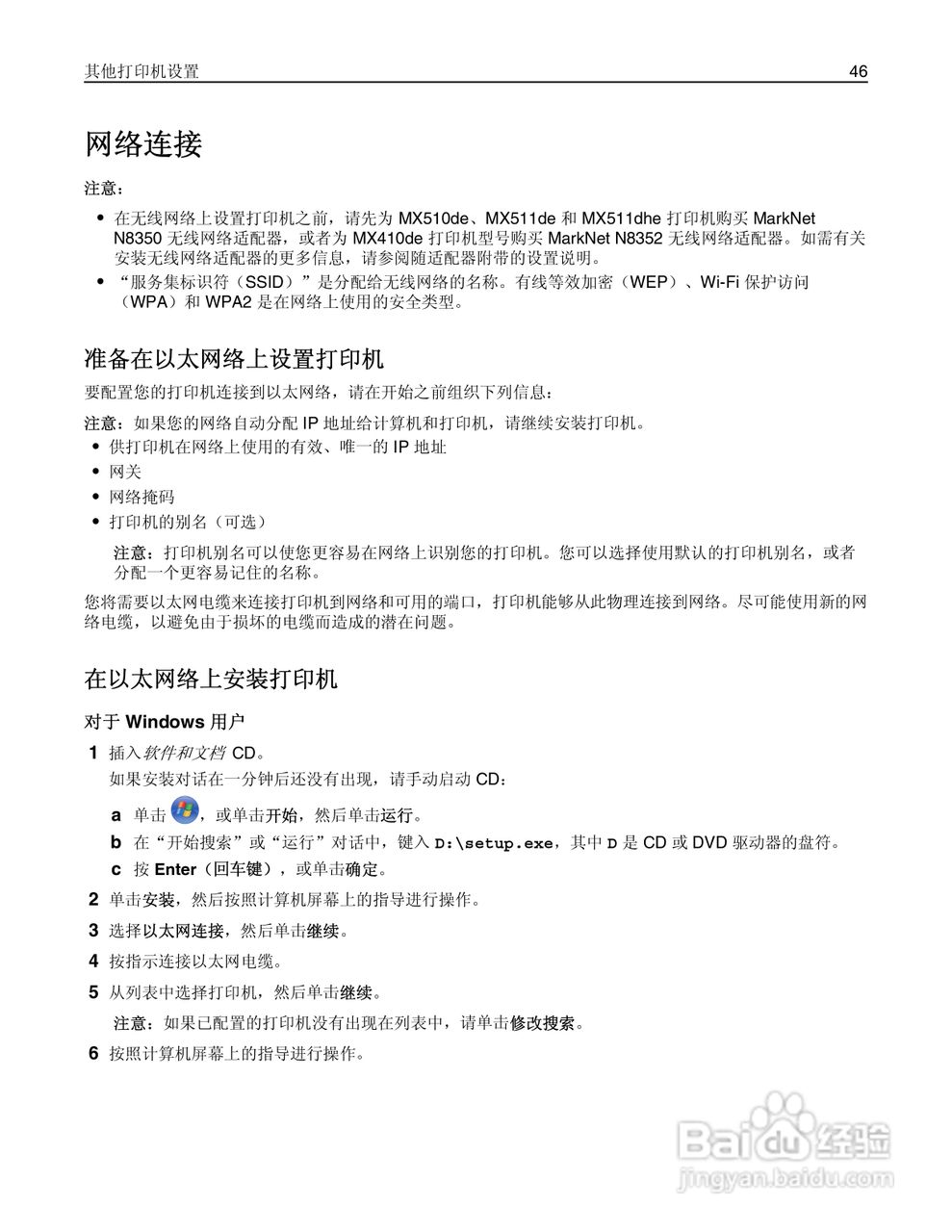
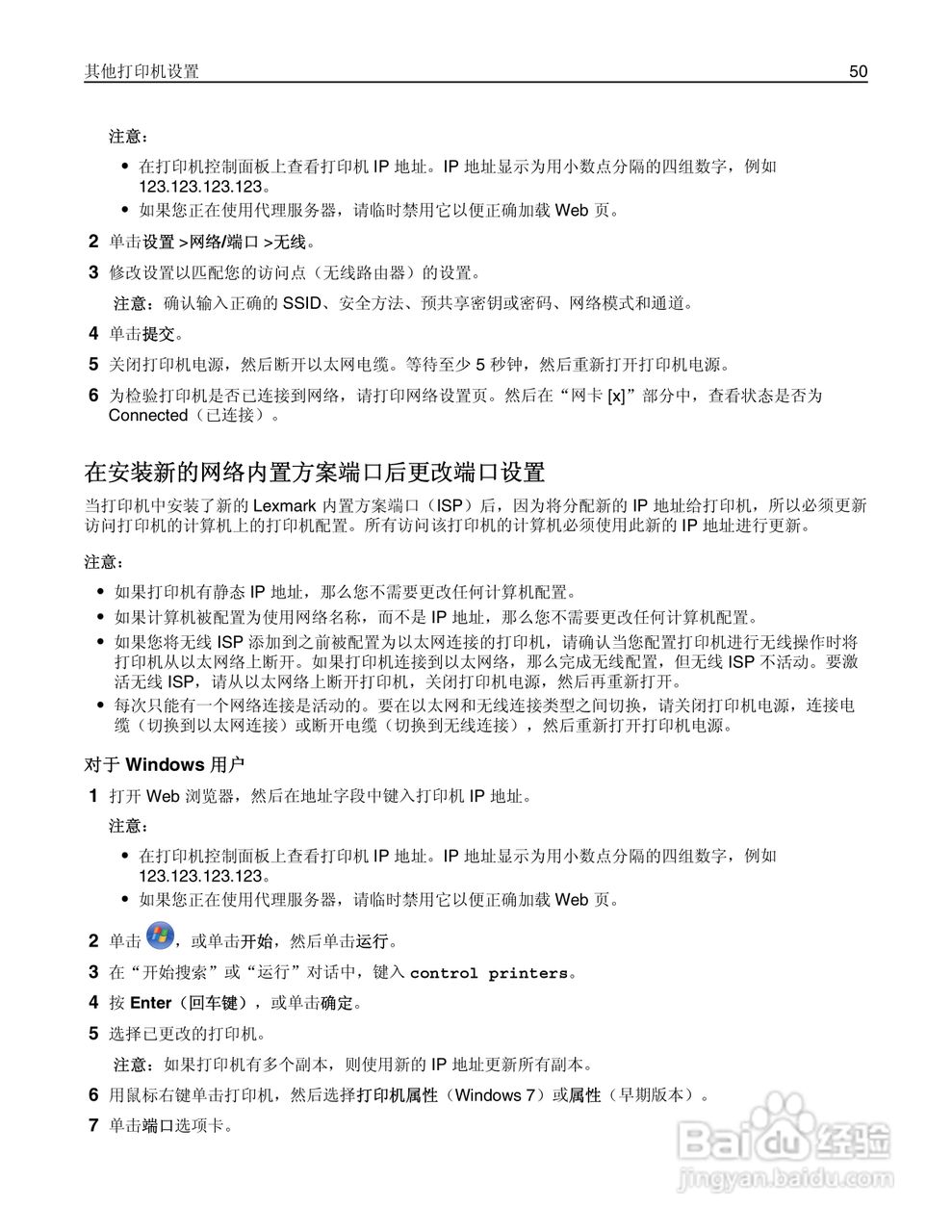
利盟Lexmark MX410de打印机说明书:[5]
2026-04-19 08:26:15
本篇为《利盟Lexmark MX410de打印机说明书》,主要介绍该产品的使用方法以及常见故障解决方案。
(共篇)
上一篇:
|
下一篇:
声明:
本网站引用、摘录或转载内容仅供网站访问者交流或参考,不代表本站立场,如存在版权或非法内容,请联系站长删除,联系邮箱:site.kefu@qq.com。
相关推荐
利盟Lexmark MX410de打印机说明书:[15]
阅读量:47
利盟Lexmark MX410de打印机说明书:[26]
阅读量:85
打印机状态错误怎么办
阅读量:26
打印机连不上电脑怎么办
阅读量:126
打印机驱动程序如何安装
阅读量:69
猜你喜欢
过失的意思
忽如一夜春风来千树万树梨花开的意思
调侃的意思
完璧归赵的意思
误入歧途的意思
ean是什么意思
天津有什么旅游景点
操纵自如的意思
日月如梭的意思
此起彼伏的意思
猜你喜欢
顿首是什么意思
耳机煲机是什么意思
多媒体是什么意思
双十一是什么节
晕头转向的意思
well是什么意思
home是什么意思
题材是什么意思
缤纷的意思
不屑的意思