指南生活
首页
美食营养
手工爱好
生活家居
返回
指南生活
首页
美食营养
游戏数码
手工爱好
生活家居
健康养生
运动户外
职场理财
情感交际
母婴教育
时尚美容
知识问答
生活知识
搜索
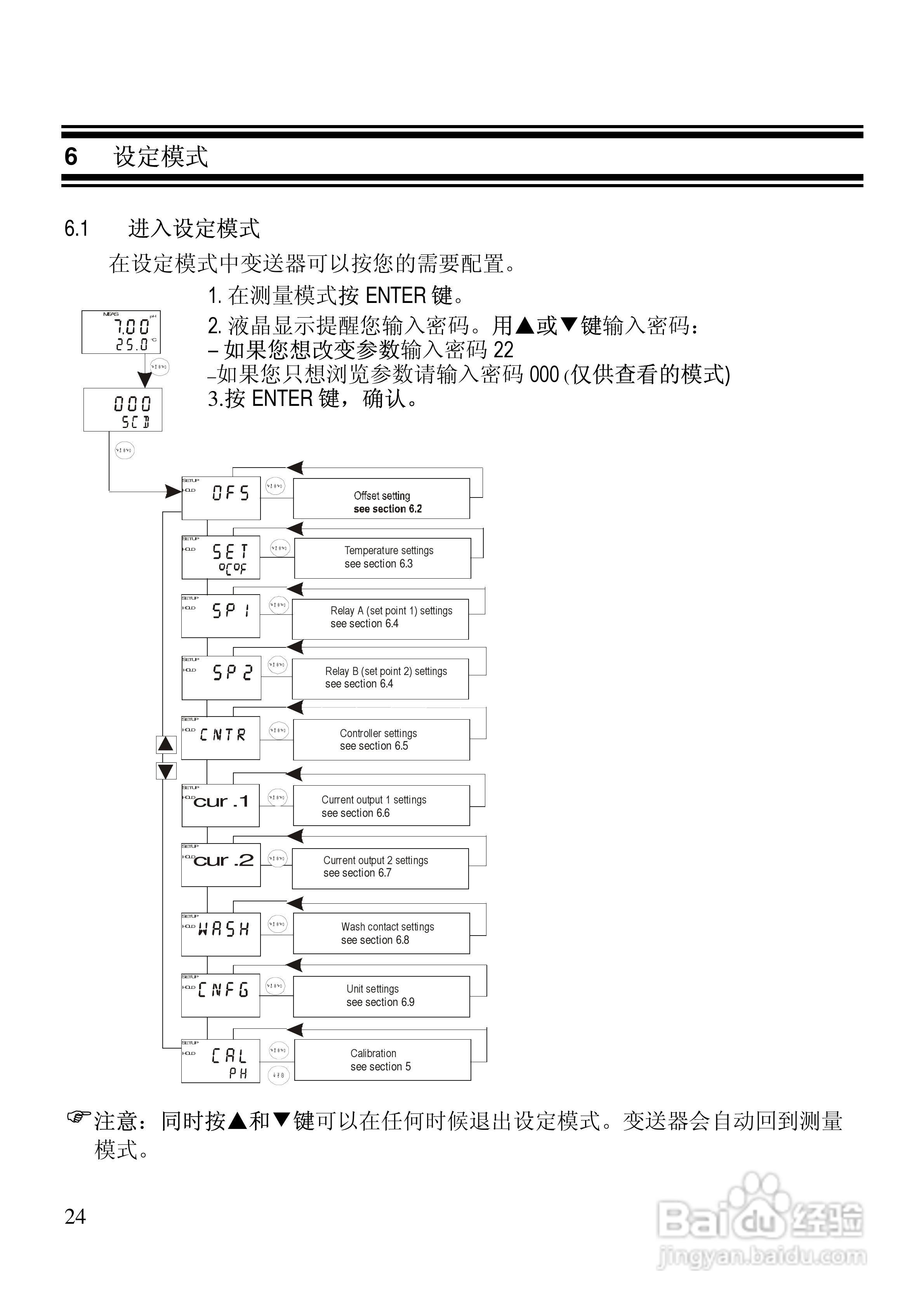
αlpha-pH2000 pH/ORP 控制器/变送器使用说明书:[3]
2026-01-01 01:10:50
本篇为《αlpha-pH2000 pH/ORP 控制器/变送器使用说明书》,主要介绍该产品的使用方法以及常见故障解决方案。
(共篇)
上一篇:
|
下一篇:
声明:
本网站引用、摘录或转载内容仅供网站访问者交流或参考,不代表本站立场,如存在版权或非法内容,请联系站长删除,联系邮箱:site.kefu@qq.com。
相关推荐
任氏电子MODEL 6TX两线隔离pH/ORP变送器使用说明书:[1]
阅读量:174
α-pH500 液晶显示两线制 pH/ORP 变送器使用说明书:[1]
阅读量:108
α-pH500 液晶显示两线制 pH/ORP 变送器使用说明书:[2]
阅读量:160
任氏电子MODEL 6TX两线隔离pH/ORP变送器使用说明书:[2]
阅读量:160
α-pH500 液晶显示两线制 pH/ORP 变送器使用说明书:[3]
阅读量:130
猜你喜欢
中庭是什么意思
威胁是什么意思
红虫养殖
微商城是什么
言不由衷什么意思
7月14是什么节日
趣味运动会主持词
ppi是什么意思
jaguar是什么车
什么是配股
猜你喜欢
fancy是什么意思
运动裤下的秘密
path是什么意思
膜拜是什么意思
series是什么意思
偏光眼镜是什么意思
胸贴是什么
妖机是什么意思
elf是什么意思
esd是什么意思