指南生活
首页
美食营养
手工爱好
生活家居
返回
指南生活
首页
美食营养
游戏数码
手工爱好
生活家居
健康养生
运动户外
职场理财
情感交际
母婴教育
时尚美容
知识问答
生活知识
搜索
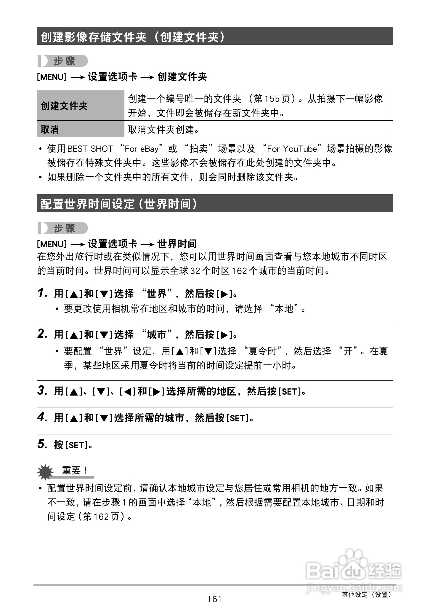
卡西欧 EX-ZR300数码相机说明书:[17]
2026-03-05 01:50:30
(共篇)
上一篇:
|
下一篇:
声明:
本网站引用、摘录或转载内容仅供网站访问者交流或参考,不代表本站立场,如存在版权或非法内容,请联系站长删除,联系邮箱:site.kefu@qq.com。
相关推荐
卡西欧 EX-ZR300数码相机说明书:[1]
阅读量:140
卡西欧 EX-ZR300数码相机说明书:[3]
阅读量:47
摩尔庄园苹果怎么获得
阅读量:156
坎公骑冠剑卡马逊园区全关卡瓶盖产出数量汇总
阅读量:21
美柚宝宝记怎么添加宝宝
阅读量:39
猜你喜欢
蘑菇是什么
梨涡是什么
白化病是什么遗传
国家二级运动员
豪猪养殖
逍遥丸什么时候吃
富含维生素d的食物
痔疮是什么引起的
李世民是什么生肖
sap是什么意思
猜你喜欢
霸王硬上弓是什么意思
什么是双开
运动的英文
period是什么意思
paul是什么意思
女孩子喜欢什么
ip65是什么意思
风信子什么时候开花
角膜炎用什么药
熨帖是什么意思