指南生活
首页
美食营养
手工爱好
生活家居
返回
指南生活
首页
美食营养
游戏数码
手工爱好
生活家居
健康养生
运动户外
职场理财
情感交际
母婴教育
时尚美容
知识问答
生活知识
生活百科
搜索
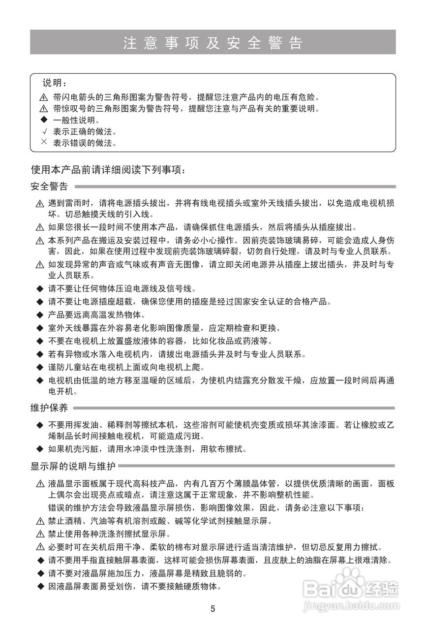
海信LED26K100液晶彩电使用说明书:[1]
2026-03-25 00:08:10
(共篇)
下一篇:
声明:
本网站引用、摘录或转载内容仅供网站访问者交流或参考,不代表本站立场,如存在版权或非法内容,请联系站长删除,联系邮箱:site.kefu@qq.com。
相关推荐
海信LED23K100液晶彩电使用说明书:[1]
阅读量:86
海信LED23K100液晶彩电使用说明书:[2]
阅读量:129
海信LED24K100液晶彩电使用说明书:[1]
阅读量:181
海信LED24K100液晶彩电使用说明书:[4]
阅读量:144
海信LED26K200液晶彩电使用说明书:[3]
阅读量:129
猜你喜欢
脱机工作怎么解除
微信公众号怎么发文章
素鸡怎么做好吃
橄榄油的祛斑方法
布病的症状及治疗方法
缓解紧张的方法
炒西兰花的家常做法
晚上失眠睡不着怎么办
我的世界狼怎么驯服
大白鲢鱼怎么做好吃
猜你喜欢
猴子图片大全大图
红烧鸡翅的家常做法
冬笋怎么做好吃
加热棒怎么用
350字日记大全
手蜕皮是怎么回事
胶水怎么洗
励志语录大全
老花眼的治疗方法
对不起英文怎么写