义乌中级会计培训-2020年中级会计教材变动大吗
1、2020年《财务管理》教材大幅删减
相比较2019年教材而言,主要体现在三个方面,删除了纳税筹划的案例;结合了最新的税收政策、会计准则;将原教材不完善之处进行了修改。
那么这些变动,有哪些是会对考生的学习有较大影响的呢?下面为大家从结构体系和内容修订两个角度详细解读具体的教材变动。
2020年中级《财务管理》教材章节框架体系发生了一点变化,教材仍然是十章内容,各章包含的小节体系与2019年不完全相同,2020年第四章新增加了第五节:筹资实务创新。
对考生备考来说,没有实质影响。结构体系基本未发生变动,说明考核比例、考试重难点未发生偏移。考生可以放心备考。

2、2020年中级《财务管理》教材主要对第三章、第六章、第九章的内容做了修改。以下从新增、删除、重写三个角度,分别阐述主要变动。
(一)新增部分内容
1.第六章第四节,新增了“六、基金投资”的内容。
解读:这部分内容主要是论述性内容,从教材对于基金投资的表述来看,这部分内容分为投资基金的概念、证券投资基金的特点、证券投资基金的分类以及证券投资基金业绩评价四部分,根据教材表述更多是客观题的考点且考试难度不会很大,考生可以放心备考。
2.除此之外,还有一些细化的新增内容,如:
第三章增加了“预算管理的概念和原则”;
第四章增加了第五节:筹资实务创新。
第六章增加了“静态回收期和动态回收期的计算公式”;第六章的多个例题调整题目数据以及根据税法内容经调整企业所得税税率。
解读:这里基本是属于教材的新增,是对原教材内容的补充完善。按照新增的内容掌握即可,论述性内容更多是客观题的考点,公式的调整需要注意在主观题中出现。
(二)删除部分内容
1.第九章第三节,删除了“七、纳税筹划典型案例解析”的全部内容,第九章整体删除的内容较多。
解读:“纳税筹划典型案例解析”包括“增值税纳税筹划案例解析”和“企业所得税纳税筹划案例解析”两部分,2019年教材对于这两部分内容各自有一个案例分析,2020年教材删除了全部的案例解析,这两个案例在之前的教材中本身就存在不完善的问题,并且考试中没有出现过此知识点下的考题,所以学员可以放心备考。
这部分内容本身就与财务管理的整体理念相差甚远,并且往年教材例题存在错误,学员平时学习对此内容也是很费解,所以此项修改,其实是减轻了考生的学习负担。除此之外,
第九章第一节和第二节还删减了部分内容,第九章的内容相对比较独立,所以此项修改,整体是减轻了考生的学习负担。
(三)重新编写部分内容
1.第三章:将业务预算、现金预算的名称修改为经营预算和资金预算,并对经营预算、专门决策预算、财务预算的定义内容进行了改写;将教材例题和各项预算的数据进行改写。
解读:经营预算、专门决策预算、财务预算的定义进行了重新表述,其他内容没有变化。对于已经学过2019年教材的考生来说,掌握一下改变后的定义,足以应对客观题即可。
各项预算的数据以及教材例题的数据都进行了修改。但是考生不要慌,这里只是修改了数据,具体的项目内容并没有发生改变,比如资金预算表中,只是四个季度的数据发生变化,但是第一列给出的项目没有发生变化,也就是我们常说的,换汤不换药.
已经学过这部分内容的考生,没必要全部重新学习,掌握数据之间的关系即可,原理内容没有变,学习难度自然没有变,对考生来说不会造成学习压力。(问题不大)
2.第六章:教材多个例题调整题目数据以及企业所得税税率;对于互斥投资方案的决策表述的更加详细;修改固定增长模式和零增长模式的公式。
解读:第六章主要是投资项目的决策分析,教材例题数据以及所得税税率变化,不影响我们之前的学习,互斥投资方案的决策表述的更加详细,这部分内容本来就是考试的重点,这样一来考生学习起来更加容易,所以此项修改,整体是减轻了考生的学习负担。
3.第九章:本章涉及的增值税税率调整(由16%修改为13%),与此对应,“企业营运纳税管理”以及涉及到的例题等都进行了调整。
解读:按照《关于深化增值税改革有关政策的公告》(财政部、税务总局、海关总署公告2019年第39号)规定,增值税一般纳税人(以下简称纳税人)发生增值税应税销售行为或者进口货物,原适用16%税率的,税率调整为13%;原适用10%税率的,税率调整为9%。
4.除此之外,还有一些细化的内容进行了重新编写。如:
第二章:“系统风险”的相关表述内容进行改写。第七章:成本分析模型的分析部分的相关内容进行了改写。第八章:内部转移价格的制定的内容全部改写等。
从上面教材变动解读可以看到,2020年教材相对于2019年教材而言,教材的变动主要是进行了知识体系的完善。以上这些内容的或删除、或新增、或修改,其实都没有增加教材内容的难度,对考生来说不会造成学习压力。


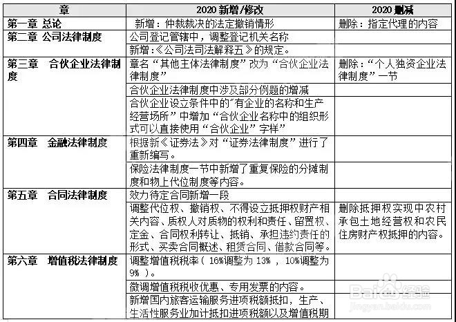
3、2020《经济法》教材大变化
目前,2020版中级会计师《经济法》教材变化已出,正在备考的同学可以前来查看啦!
一、教材整体变动情况分析
从整体上看,2020年《经济法》教材变动较大,不仅涉及章节结构的调整,更涉及实质性内容的调整。
主要的结构调整是:删除原第三章第一节个人独资企业法律制度的内容,将原第三章第二节合伙企业法的内容拆分为了五节的内容。
实质性内容变动较大的章节是第四章、第六章、第七章和第八章。
第四章根据新修订的《证券法》进行大幅度修改。
第六章也是根据新政策更新,比如我们周知的增值税税率调整等。
第七章新增高新技术企业和科技型中小企业亏损弥补期限由5年延长至10年的规定,新增金融企业相关贷款损失准备金税前扣除、抵免应纳税所得额、专项政策税收优惠的规定。
值得庆幸的是,第八章的变动主要体现为内容的大幅度简化,删减了很多具体规定,这无疑为我们的学习减轻了压力。
为了方便大家预习,就关注度比较高的变动内容整理如下,以供大家参考:
(一)《公司法》司法解释(五)
关于股东退出公司的法定程序:
根据《公司法》司法解释(五)的规定,人民法院审理涉及有限责任公司股东重大分歧案件时,应当注重调解。当事人协商一致以下列方式解决分歧,且不违反法律、行政法规的强制性规定的,人民法院应予支持:
①公司回购部分股东股份;
②其他股东受让部分股东股份;
③他人受让部分股东股份;④公司减资;
⑤公司分立;
⑥其他能够解决分歧,恢复公司正常经营,避免公司解散的方式。
关于公司利润分配:
根据《公司法》司法解释(五)的规定,分配利润的股东会或者股东大会决议作出后,公司应当在决议载明的时间内完成利润分配。决议没有载明时间的,以公司章程规定的为准。
决议、章程中均未规定时间或者时间超过一年的,公司应当自决议作出之日起一年内完成利润分配。
决议中载明的利润分配完成时间超过公司章程规定时间的,股东可以依据《公司法》规定请求人民法院撤销决议中关于该时间的规定。
(二)新修订的《证券法》内容
新修订的《证券法》几乎影响到了“第四章 第一节 证券法律制度”方方面面的内容,下面给大家列示几处,整体内容还需要大家后期跟着老师课程全面系统地去掌握:
1.科创板闪亮登场。
证券市场由原来的三个板块(主板市场、中小企业板、创业板)变为了四个板块(主板市场、中小企业板、创业板、科创板)。科创板是建设多层次资本市场和支持创新型科技型企业的产物,是设置在上海证券交易所内独立于现有主板市场的新设板块,在该板块内实行注册制。
2.新增证券发行的审核制度。
证券发行的审核制度分为两种:一是实行公开主义的注册制;二是实行准则主义的核准制。
3.新增在科创板上市公司的首次公开发行条件:
(1)行业、技术符合科创板定位。(2)组织机构健全,持续经营满3年。(3)会计基础工作规范,内控制度健全有效。(4)业务完整并具有直接面向市场独立持续经营的能力。(5)生产经营合法合规。
4.新增主板、中小板、创业板落实证券发行注册制后,证券发行的程序:
(1)作出发行决议。(2)聘请保荐人。(3)签订承销协议。(4)提出发行申请。(5)预披露。(6)发行注册。(7)信息披露、发行证券。(8)备案。(9)撤销注册决定。
5.新增科创板股票的发行程序:
(1)发行人内部决议。(2)保荐人保荐并向证券交易所申报。(3)证券交易所审核并报送证监会发行注册。(4)证监会发行注册。(5)信息披露。(6)报备发行与承销方案、发行股票。(7)撤销注册。
6.新增股票的科创板上市条件。
分别针对股票首次发行上市、红筹企业上市以及表决权差异企业上市进行了说明。

4、《会计实务》狠删两章
今年考试的同学有福气了
今年会计实务整体变化不大,主要是删掉了两章准则变化的内容,主要变化为:
1.第四章投资性房地产和第六无形资产章节位置互换;
2.删除了原第七章《非货币资产交换》以及第十一章《债务重组》的内容
3.原第九章《金融工具》名称及节内容进行了重新编写,改为第八章《金融资产和金融负债》。
4.调整了原《会计政策、会计估计变更和差错更正》、《资产负债表日后事项》、《财务报告》这三章的章节顺序,删除了《财务报告》章节里“特殊交易在合并财务报表中的会计处理”。
第一章
本章内容无实质性变动。
第二章:细微调整
增值税率调整为最新税率。
删除“债务重组”和“非货币性资产交换”取得存货的相关表述。
第三章:细微调整
删除“融资租入固定资产”的相关表述及例题。(包括初始取得、计提折旧、后续支出)
删除“债务重组”和“非货币性资产交换”取得固定资产的相关表述。
第四章:细微调整
章节顺序调整,由原先在“投资性房地产”之后讲解,调整为在其之前讲解。
删除通过“债务重组”和“非货币性资产交换”取得无形资产的相关表述。
第五章:变化较多
删除投资方与联营、合营企业之间发生投出或出售资产的交易的处理原。
删除长期股权投资减值的内容。
增加被投资单位除净损益、其他综合收益以及利润分配以外的所有者权益的其他变动、其他权益工具投资转为权益法的例题。
第六章:细微调整
删除与“经营租赁”相关的表述。
第七章:细微调整
计提减值的资产范围中,删除“生产性生物资产”。
删除“长期股权投资减值”的相关表述。
第八章:变动较多
章名调整(原为“金融工具”)。
删除了金融资产和金融负债的概念,增加了二者主要的资产和负债内容。
删除以收取合同现金流量为目标的业务模式下的具体表述内容。
新增第二节“金融资产和金融负债的确认和终止确认”,其中金融资产终止确认部分从原第三节移动来。
“利息收入”科目整体调整为“投资收益”科目。
增加预期信用损失法的简单表述。
第九章:细微调整
短期借款的范围中删除了“生育保险费”。
借款费用的范围中删除了“承租人确认的融资租赁发生的融资费用属于借款费用”的表述。
第十章:细微调整
添加了“债务担保”相关内容。(2019年教材删除了)
第十一章:新增内容
新增“可变对价估计数”情况下的账务处理。
删除“应付客户对价”相关处理原则。
新增企业转让商品取得客户投入资产控制权的账务处理。
新增“分摊合同对价”“分摊可变对价”的内容和例题。
新增“建造合同”知识点和相关例题。
第十二章
本章内容无实质性变动。
第十三章:删减内容
删除特殊交易或事项产生的资产、负债的计税基础。
删除递延所得税负债的确认与计量中与子公司、联营企业、合营企业投资等相关的递延所得税负债的处理。
删除递延所得税资产的确认与计量中与子公司、联营企业、合营企业投资等相关的递延所得税负资产的处理。
删除与企业合并相关的递延所得税。
第十四章:细微调整
相关报表项目根据最新格式修改。
第十五章:变动较多
教材顺序调整,由原来的在差错更正与日后事项章节之后讲解调整为在两者之前讲解。
删除“纳入合并范围的特殊情况”。
相关报表项目按照最新财务报表格式修改。
删除“特殊交易在合并财务报表中的处理”。
删除现金流量表补充资料的讲解。
重新表述“财务报表附注”的内容。
第十六章:细微调整
删除“需要披露的会计政策项目”中与“非货币性资产交换”相关的表述。
删除“经营租赁”的相关表述。
第十七章
本章内容无实质性变动。
第十八章
本章内容无实质性变动。
第十九章
本章内容无实质性变动。
既然新教材已经到手,那就赶快备考起来吧!2020中级报名进行时,可不要忘记报名哦。
