指南生活
首页
美食营养
手工爱好
生活家居
返回
指南生活
首页
美食营养
游戏数码
手工爱好
生活家居
健康养生
运动户外
职场理财
情感交际
母婴教育
时尚美容
知识问答
生活知识
生活百科
搜索
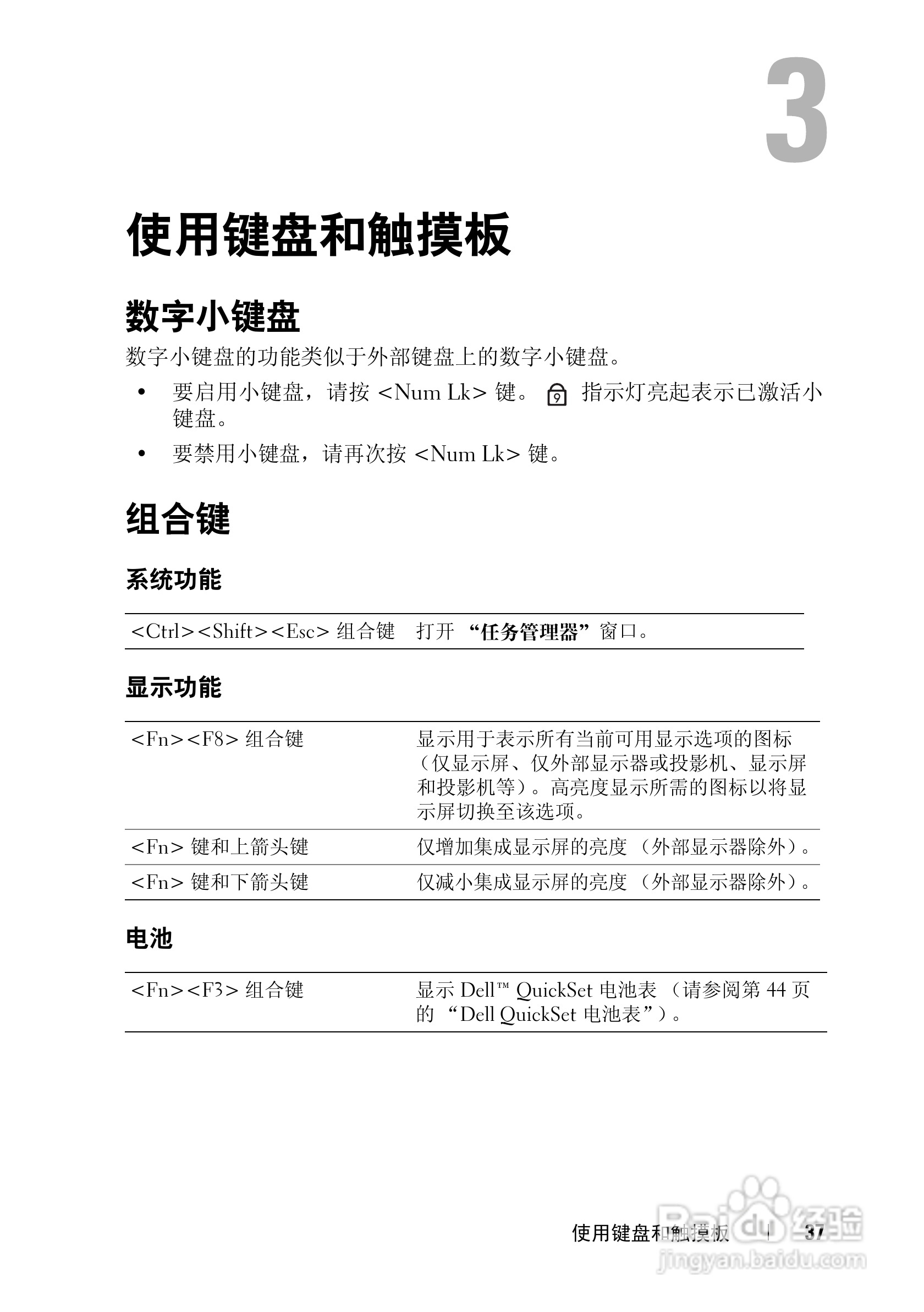
DELL戴尔XPS M1530笔记本电脑使用说明书:[4]
2026-05-15 11:58:51
本篇为《DELL戴尔XPS M1530笔记本电脑使用说明书》,主要介绍该产品的使用方法以及常见故障解决方案。
(共篇)
上一篇:
|
下一篇:
声明:
本网站引用、摘录或转载内容仅供网站访问者交流或参考,不代表本站立场,如存在版权或非法内容,请联系站长删除,联系邮箱:site.kefu@qq.com。
相关推荐
DELL戴尔XPS M1530笔记本电脑使用说明书:[14]
阅读量:135
DELL戴尔XPS M1530笔记本电脑使用说明书:[11]
阅读量:54
笔记本电脑如何连接wifi
阅读量:73
笔记本电脑摄像头如何打开
阅读量:64
笔记本电脑键盘锁住了怎么解锁
阅读量:174
猜你喜欢
怎么修眉
手机丢了怎么挂失
word格式刷怎么用
昱珩怎么读
酸辣粉怎么做好吃
胆小怎么办
钙片吃多了会怎么样
笔记本怎么连接电视
长城汽车怎么样
淘宝怎么修改密码
猜你喜欢
搬家公司费用怎么算
无性婚姻怎么办
塑身衣怎么穿
荠菜怎么吃
宝健产品怎么样
优秀团员主要事迹怎么写
怎么学好英语口语
新华保险公司怎么样
浦科特固态硬盘怎么样
红牛喝多了会怎么样