指南生活
首页
美食营养
手工爱好
生活家居
返回
指南生活
首页
美食营养
游戏数码
手工爱好
生活家居
健康养生
运动户外
职场理财
情感交际
母婴教育
时尚美容
知识问答
生活知识
搜索
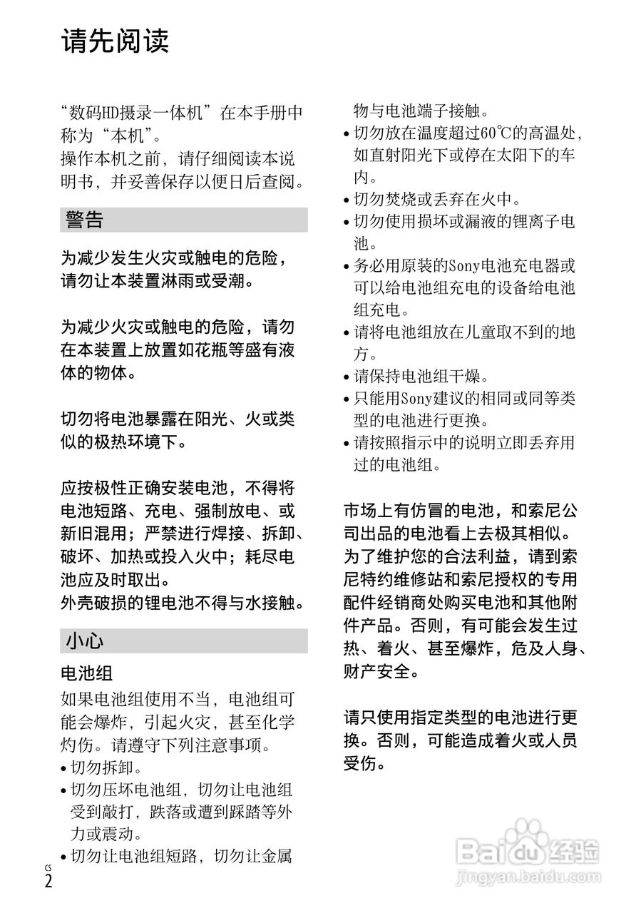
SONY索尼 HDR-PJ760E PJ760VE数码摄像机说明书:[1]
2025-12-30 17:02:18
本篇为《SONY索尼 HDR-PJ760E PJ760VE数码摄像机说明书》,主要介绍该产品的使用方法以及常见故障解决方案。
(共篇)
下一篇:
声明:
本网站引用、摘录或转载内容仅供网站访问者交流或参考,不代表本站立场,如存在版权或非法内容,请联系站长删除,联系邮箱:site.kefu@qq.com。
相关推荐
剪映两个视频合并教程分享
阅读量:52
剪映如何将视频无用部分删除?
阅读量:37
简单快速制作视频模板的方法
阅读量:44
怎样用剪映制作个性片尾头像 ?
阅读量:183
剪映视频分割的操作
阅读量:111
猜你喜欢
芃是什么意思
舍的意思
疫情是什么意思
谭维维什么歌好听
修改照片用什么软件
涟漪的意思
chinese是什么意思
什么的小虾
电动理发器什么牌子好
fbi是什么意思
猜你喜欢
jump是什么意思
一五一十的意思
跳槽是什么意思
专科批是什么意思
户籍所在地是什么意思
澳门什么时候可以恢复正常过关
坐台是什么意思
懒惰的意思
相看两不厌只有敬亭山的意思
打新股是什么意思