指南生活
首页
美食营养
手工爱好
生活家居
返回
指南生活
首页
美食营养
游戏数码
手工爱好
生活家居
健康养生
运动户外
职场理财
情感交际
母婴教育
时尚美容
知识问答
生活知识
生活百科
搜索
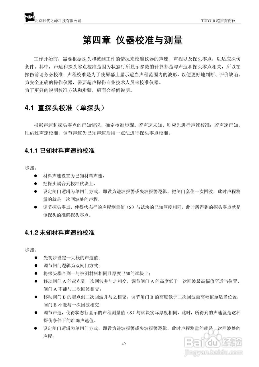
北京时代TUD310超声波探伤仪说明书:[5]
2026-04-09 19:07:30
本篇为《北京时代TUD310超声波探伤仪说明书》,主要介绍该产品的使用方法以及常见故障解决方案。
(共篇)
上一篇:
|
下一篇:
声明:
本网站引用、摘录或转载内容仅供网站访问者交流或参考,不代表本站立场,如存在版权或非法内容,请联系站长删除,联系邮箱:site.kefu@qq.com。
相关推荐
北京时代TUD310超声波探伤仪说明书:[1]
阅读量:66
北京时代TUD310超声波探伤仪说明书:[7]
阅读量:107
北京时代USN60超声波探伤仪说明书:[5]
阅读量:195
北京时代USN60超声波探伤仪说明书:[1]
阅读量:147
北京时代USN60超声波探伤仪说明书:[6]
阅读量:175
猜你喜欢
ez怎么玩
感冒吃什么水果好得快
成都好吃的火锅
鸡胸肉的做法大全家常菜
头像图片大全
如何炖排骨好吃
油炸糕的做法家常做法
肉丝面怎么做好吃
太极拳音乐加长版大全
反问句改陈述句的方法
猜你喜欢
美女131高清图片大全 app
桑蚕丝的洗涤方法
豆角的做法大全家常
槐花怎么做好吃
男生瘦脸的最快方法
清蒸排骨的家常做法
水泡型脚气怎么治
青春期女孩长高方法
怎么洗照片
家常菜的做法大全家常炒菜