指南生活
首页
美食营养
手工爱好
生活家居
返回
指南生活
首页
美食营养
游戏数码
手工爱好
生活家居
健康养生
运动户外
职场理财
情感交际
母婴教育
时尚美容
知识问答
生活知识
搜索
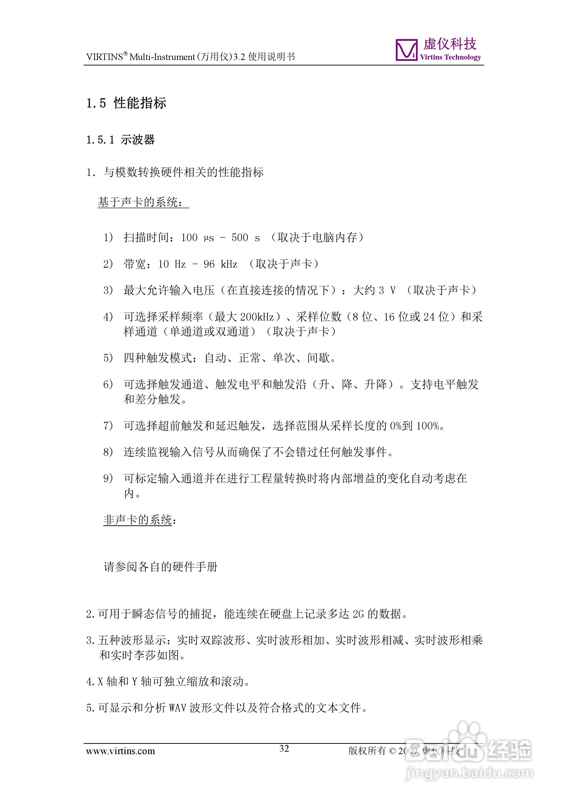
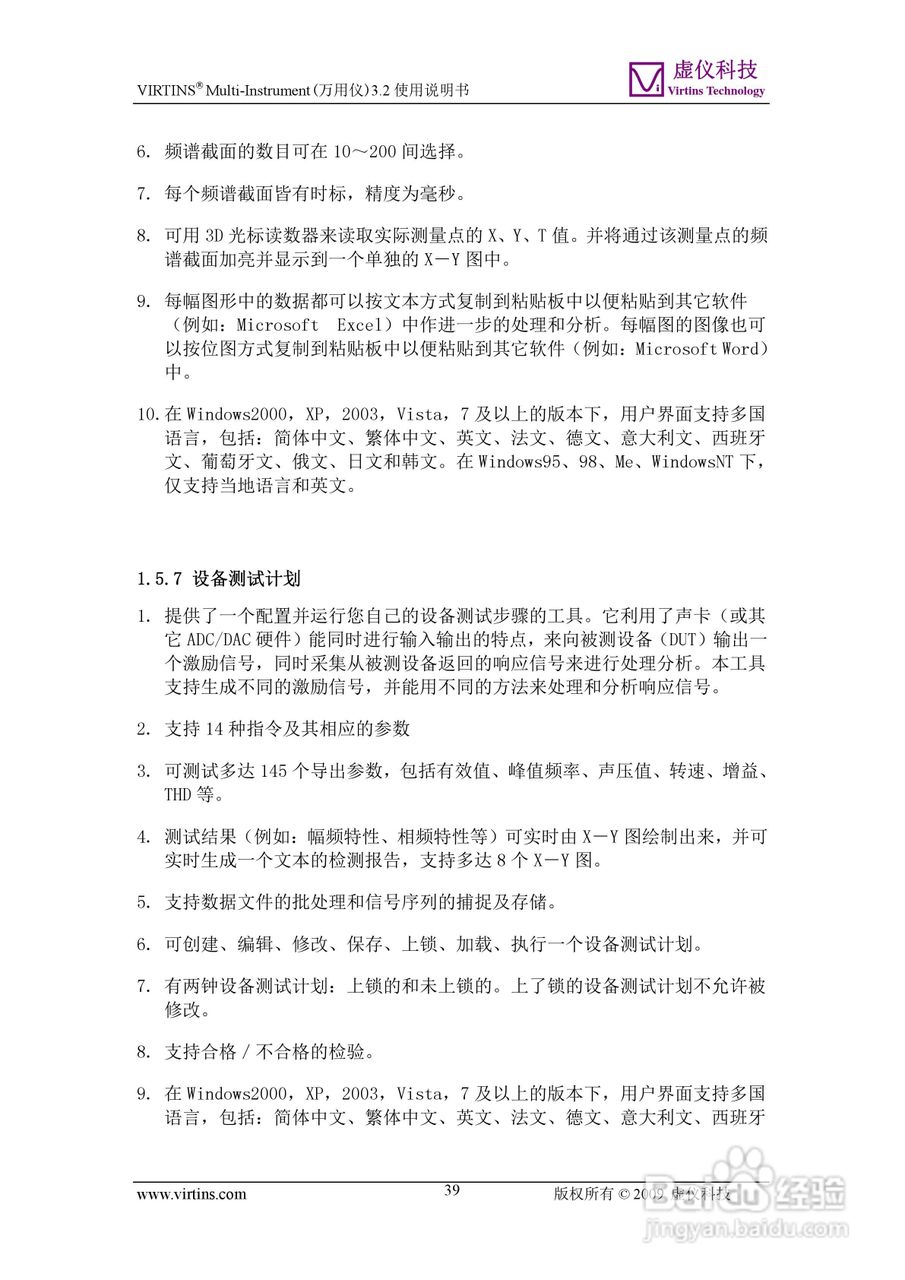
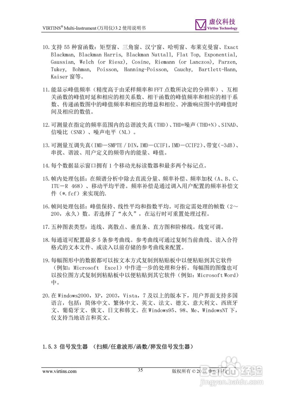
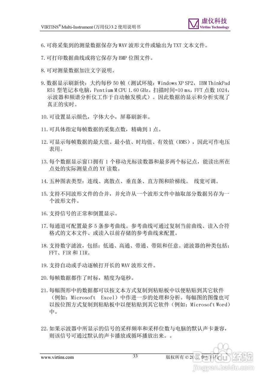
VIRTINS Multi-Instrument万用仪3.2版 使用说明书:[4]
2025-12-22 07:36:45
本篇为《VIRTINS Multi-Instrument万用仪3.2版 使用说明书》,主要介绍该产品的使用方法以及常见故障解决方案。
(共篇)
上一篇:
|
下一篇:
声明:
本网站引用、摘录或转载内容仅供网站访问者交流或参考,不代表本站立场,如存在版权或非法内容,请联系站长删除,联系邮箱:site.kefu@qq.com。
相关推荐
VIRTINS Multi-Instrument万用仪3.2版 使用说明书:[24]
阅读量:112
VIRTINS Multi-Instrument万用仪3.2版 使用说明书:[22]
阅读量:130
VIRTINS Multi-Instrument万用仪3.2版 使用说明书:[27]
阅读量:92
VIRTINS Multi-Instrument万用仪3.2版 使用说明书:[23]
阅读量:61
VIRTINS Multi-Instrument万用仪3.2版 使用说明书:[17]
阅读量:81
猜你喜欢
晏殊和晏几道是什么关系
aud是什么货币
妈妈是什么
成都的市花是什么
房地产泡沫是什么意思
公因数是什么
家用烤箱什么牌子好
披荆斩棘是什么意思
空气净化器什么牌子好
流口水是什么原因
猜你喜欢
2月1日是什么星座
23333是什么意思
茉莉花茶有什么功效
脸大适合什么发型
规格型号是什么意思
era是什么意思
record是什么意思
什么是经济全球化
三体电影什么时候上映
piece是什么意思