指南生活
首页
美食营养
手工爱好
生活家居
返回
指南生活
首页
美食营养
游戏数码
手工爱好
生活家居
健康养生
运动户外
职场理财
情感交际
母婴教育
时尚美容
知识问答
生活知识
搜索
明基MX713ST投影机使用说明书:[1]
2025-12-20 21:42:04
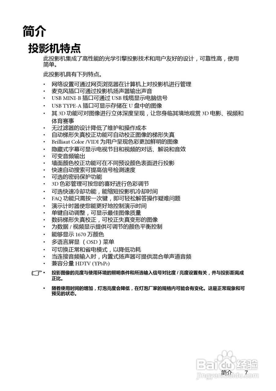
本篇为《明基MX713ST投影机使用说明书》,主要介绍该产品的使用方法以及常见故障解决方案。
(共篇)
下一篇:
声明:
本网站引用、摘录或转载内容仅供网站访问者交流或参考,不代表本站立场,如存在版权或非法内容,请联系站长删除,联系邮箱:site.kefu@qq.com。
相关推荐
爱普生EB-C450XE投影机使用说明书:[5]
阅读量:175
明基W100投影机使用说明书:[1]
阅读量:66
夏普XR-J325XA投影机使用说明书:[4]
阅读量:177
爱普生EB-C260XS投影机使用说明书:[4]
阅读量:165
富可视IN3116投影机使用说明书:[2]
阅读量:59
猜你喜欢
贪生怕死的意思
但愿人长久千里共婵娟的意思
紫苑的功效与作用
角鲨烯的功效与作用
自作自受的意思
物流管理是做什么的
股骨长是什么意思
欧尼酱是什么意思
梦见被蛇咬什么意思
鞭策是什么意思
猜你喜欢
莲子心的作用
淀粉酶的作用
检车需要什么证件
绿松石的作用
青豆的功效与作用
hold不住是什么意思
一生何求什么意思
引什么什么什么
基数是什么意思
绮丽的意思