指南生活
首页
美食营养
手工爱好
生活家居
返回
指南生活
首页
美食营养
游戏数码
手工爱好
生活家居
健康养生
运动户外
职场理财
情感交际
母婴教育
时尚美容
知识问答
生活知识
生活百科
搜索
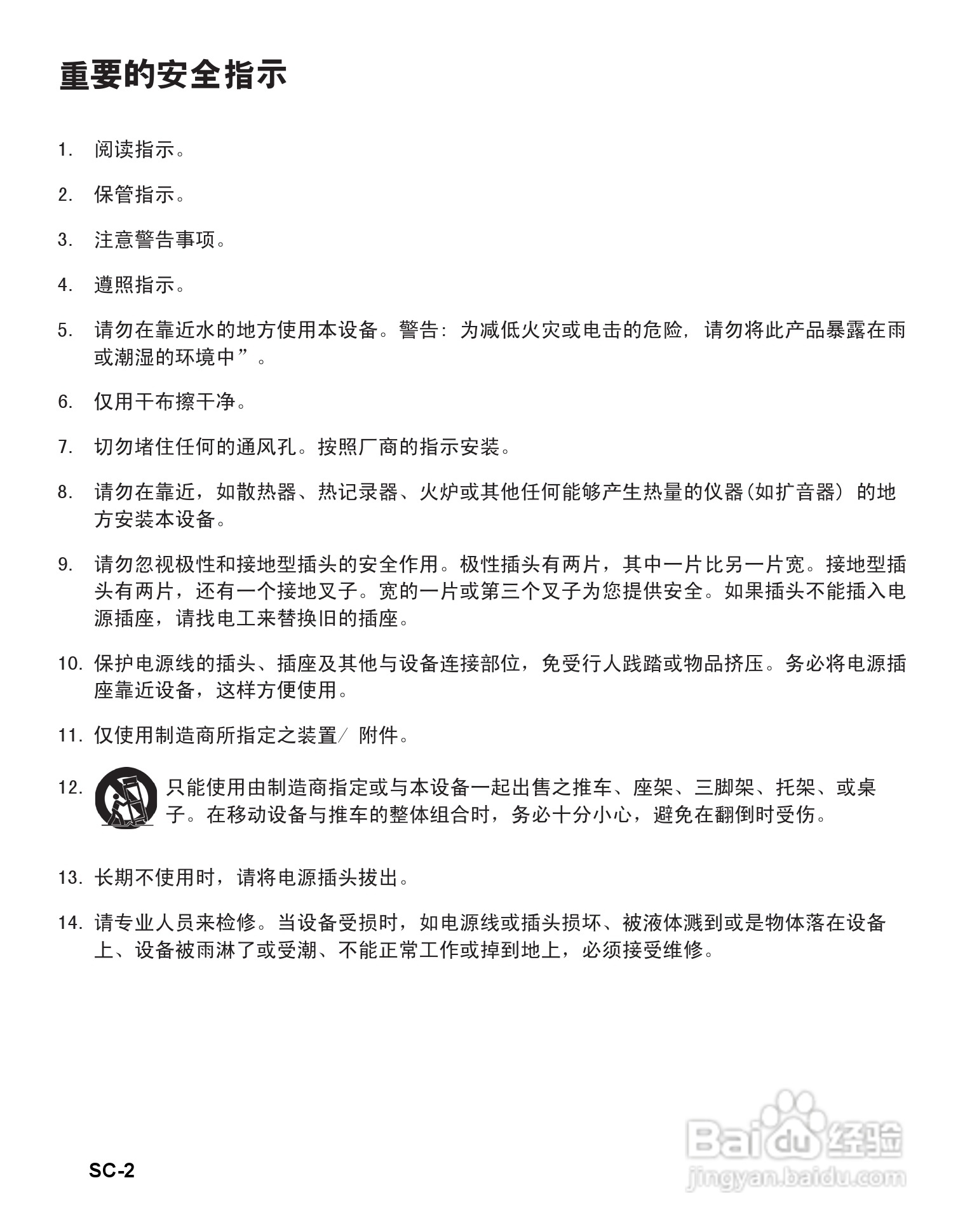
优派PJD6211投影机使用说明书:[1]
2026-03-24 23:39:13
本篇为《优派PJD6211投影机使用说明书》,主要介绍该产品的使用方法以及常见故障解决方案。
(共篇)
下一篇:
声明:
本网站引用、摘录或转载内容仅供网站访问者交流或参考,不代表本站立场,如存在版权或非法内容,请联系站长删除,联系邮箱:site.kefu@qq.com。
相关推荐
爱普生EB-C450XE投影机使用说明书:[5]
阅读量:115
明基W100投影机使用说明书:[1]
阅读量:181
夏普XR-J325XA投影机使用说明书:[4]
阅读量:72
爱普生EB-C260XS投影机使用说明书:[4]
阅读量:128
富可视IN3116投影机使用说明书:[2]
阅读量:30
猜你喜欢
汤面怎么做好吃
眼睛出血是怎么回事
安能物流怎么样
单眼皮怎么变双眼皮
美素力奶粉怎么样
室内空气干燥怎么办
个子矮怎么办
五音不全怎么办
泰语你好怎么说
qq怎么找回密码
猜你喜欢
我不受欢迎怎么想都是你们的错
自我介绍英语怎么说
家里怎么快速除甲醛
浴霸灯坏了怎么换
分钟用英语怎么说
怎么格式化c盘
抽筋了怎么办
怎么去除法令纹
三围怎么量
美团外卖骑手怎么加入