指南生活
首页
美食营养
手工爱好
生活家居
返回
指南生活
首页
美食营养
游戏数码
手工爱好
生活家居
健康养生
运动户外
职场理财
情感交际
母婴教育
时尚美容
知识问答
生活知识
搜索
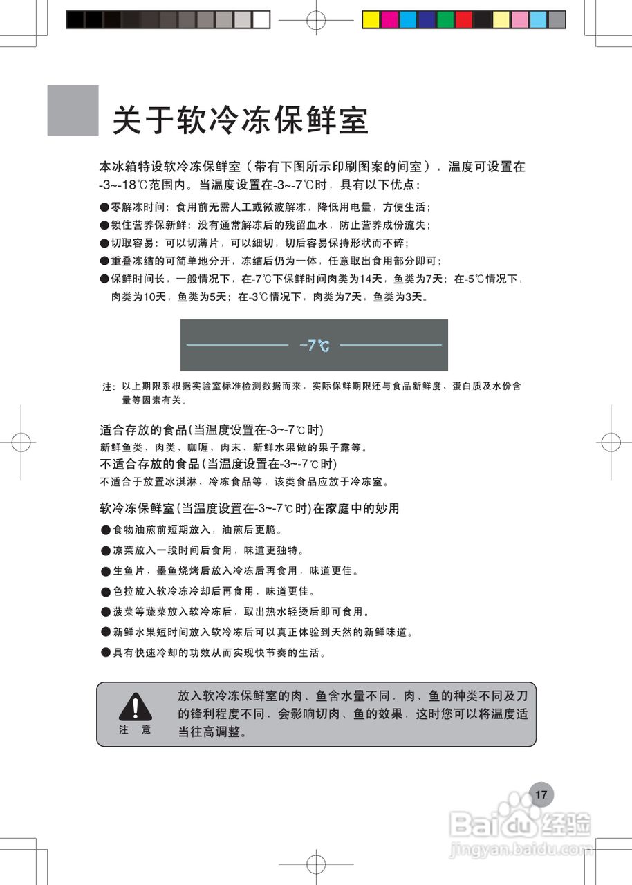
海尔BCD-218BSC电冰箱使用说明书:[2]
2026-03-04 15:23:44
(共篇)
上一篇:
|
下一篇:
声明:
本网站引用、摘录或转载内容仅供网站访问者交流或参考,不代表本站立场,如存在版权或非法内容,请联系站长删除,联系邮箱:site.kefu@qq.com。
相关推荐
海尔BCD-198BSC电冰箱使用说明书:[3]
阅读量:83
海尔冰箱BCD-198BSC型说明书:[2]
阅读量:48
海尔变频冰箱白马王子BCD-218BSC型说明书:[1]
阅读量:43
海尔变频冰箱白马王子BCD-218BSC型说明书:[3]
阅读量:133
海尔变频冰箱白马王子BCD-218BSC型说明书:[4]
阅读量:83
猜你喜欢
祝福的英文
变化莫测的意思
见利忘义的意思
hbv是什么意思
寻隐者不遇的意思
补充公积金是什么意思
搭讪是什么意思
pm10是什么意思
ncf是什么意思
什么洗衣机性价比高
猜你喜欢
人言可畏的意思
股票的意思
中元节什么时候烧纸好
送朋友的祝福语
约吗是什么意思
force是什么意思
跨专业考研考什么好
颐指气使的意思
帆布包什么牌子好
什么是以直报怨