指南生活
首页
美食营养
手工爱好
生活家居
返回
指南生活
首页
美食营养
游戏数码
手工爱好
生活家居
健康养生
运动户外
职场理财
情感交际
母婴教育
时尚美容
知识问答
生活知识
搜索
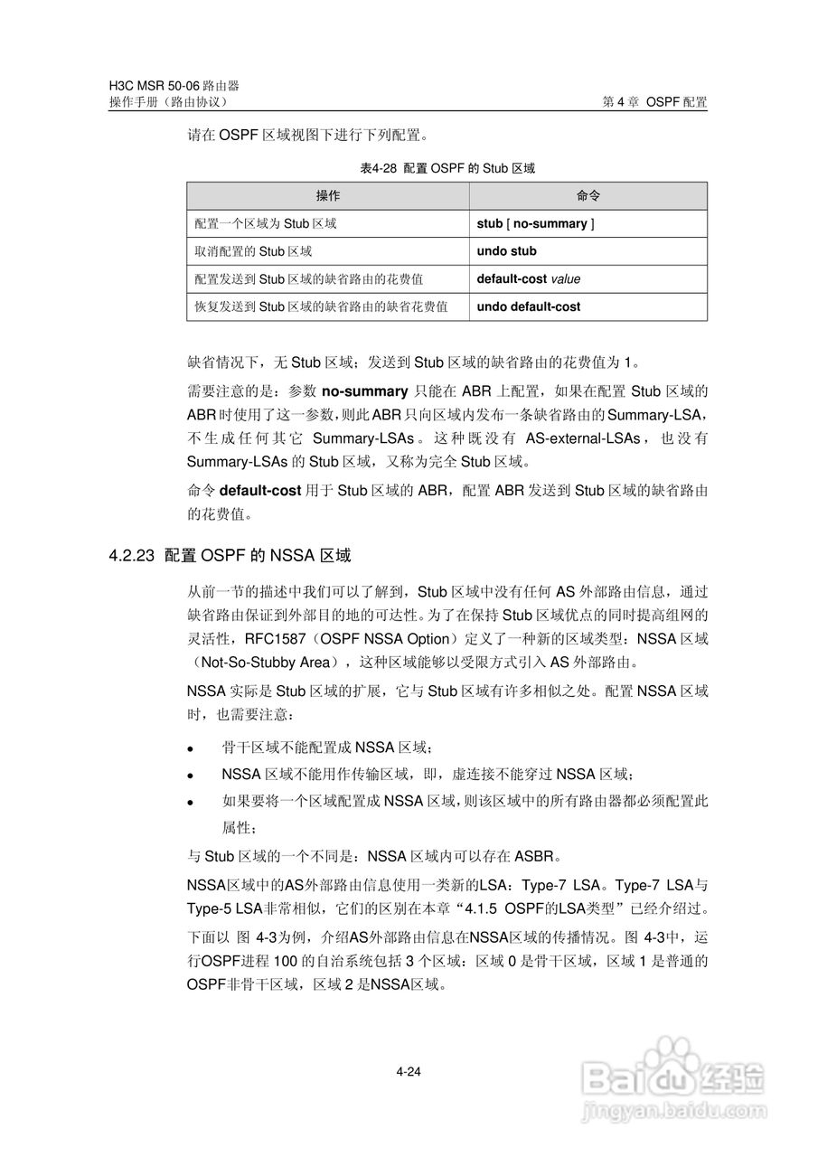
H3C MSR5006路由器操作手册:[41]
2025-12-27 00:31:19
本篇为《H3C MSR5006路由器操作手册》,主要介绍该产品的使用方法以及常见故障解决方案。
(共篇)
上一篇:
|
下一篇:
声明:
本网站引用、摘录或转载内容仅供网站访问者交流或参考,不代表本站立场,如存在版权或非法内容,请联系站长删除,联系邮箱:site.kefu@qq.com。
相关推荐
H3C MSR5006路由器操作手册:[47]
阅读量:57
H3C MSR5006路由器操作手册:[35]
阅读量:52
路由器如何使用
阅读量:188
路由器上的los红灯闪是什么意思
阅读量:154
路由器密码怎么修改
阅读量:170
猜你喜欢
瞿怎么读
driver怎么读
跳棋怎么玩
水表怎么看吨数
天猫积分怎么兑换
烨怎么读
dear怎么读
主要事迹怎么写
玟怎么读
海尔电视怎么投屏
猜你喜欢
痘印怎么去除
肺栓塞是怎么引起的
月经周期怎么算
怎么煮面
我的世界天堂门怎么做
腱鞘囊肿怎么治疗
孜然羊肉的做法大全
cad怎么标注尺寸
述职报告怎么写
自行车变速器怎么调