指南生活
首页
美食营养
手工爱好
生活家居
返回
指南生活
首页
美食营养
游戏数码
手工爱好
生活家居
健康养生
运动户外
职场理财
情感交际
母婴教育
时尚美容
知识问答
生活知识
搜索
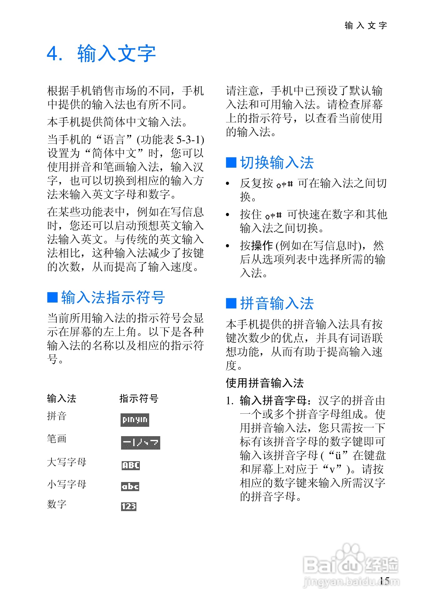
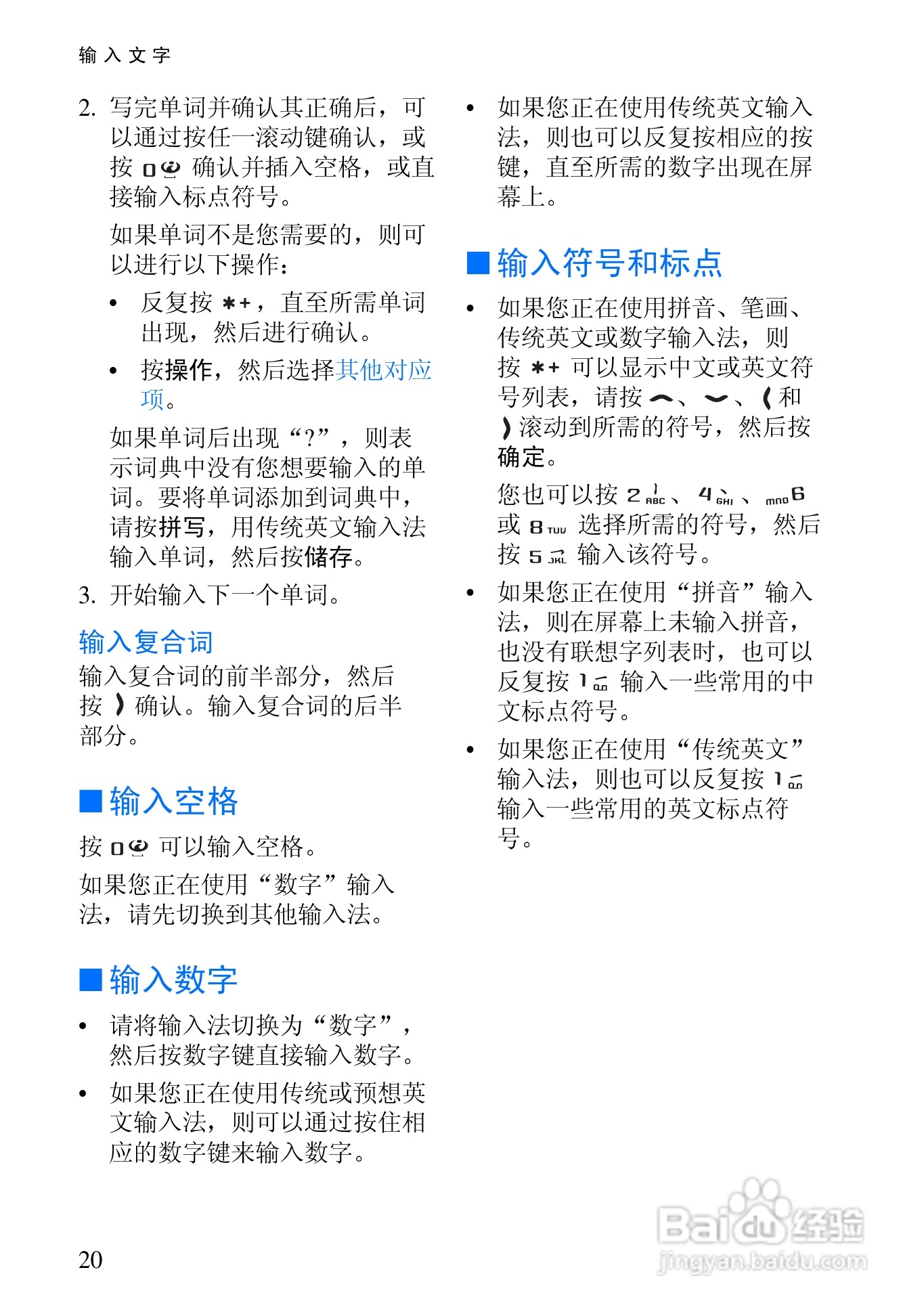
诺基亚3105手机使用说明书:[2]
2026-01-11 20:36:37
(共篇)
上一篇:
|
下一篇:
声明:
本网站引用、摘录或转载内容仅供网站访问者交流或参考,不代表本站立场,如存在版权或非法内容,请联系站长删除,联系邮箱:site.kefu@qq.com。
相关推荐
诺基亚3105手机使用说明书:[1]
阅读量:23
诺基亚3105手机使用说明书:[4]
阅读量:182
诺基亚2110手机使用说明书:[2]
阅读量:142
诺基亚E62手机使用说明书:[2]
阅读量:192
诺基亚5250手机使用说明书:[2]
阅读量:67
猜你喜欢
others什么意思
房子什么朝向最好
什么名字好听女生
指压板有什么功效
维生素k的作用
什么叫ppt
农村养殖致富
大便干结是什么原因
小米手环有什么功能
knox是什么
猜你喜欢
me too是什么意思
象拔蚌是什么
小龙虾养殖加盟
号虎食是什么字
电子银行是什么
擦玻璃用什么擦最干净
第一次进去什么感觉
hq是什么意思
experiment是什么意思
白带少是什么原因