指南生活
首页
美食营养
手工爱好
生活家居
返回
指南生活
首页
美食营养
游戏数码
手工爱好
生活家居
健康养生
运动户外
职场理财
情感交际
母婴教育
时尚美容
知识问答
生活知识
生活百科
搜索
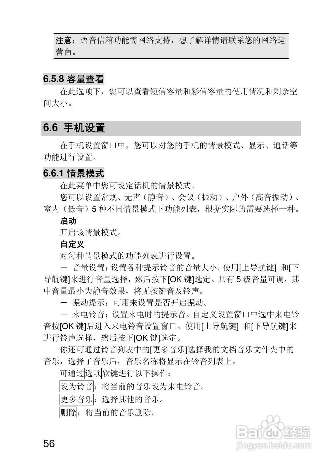
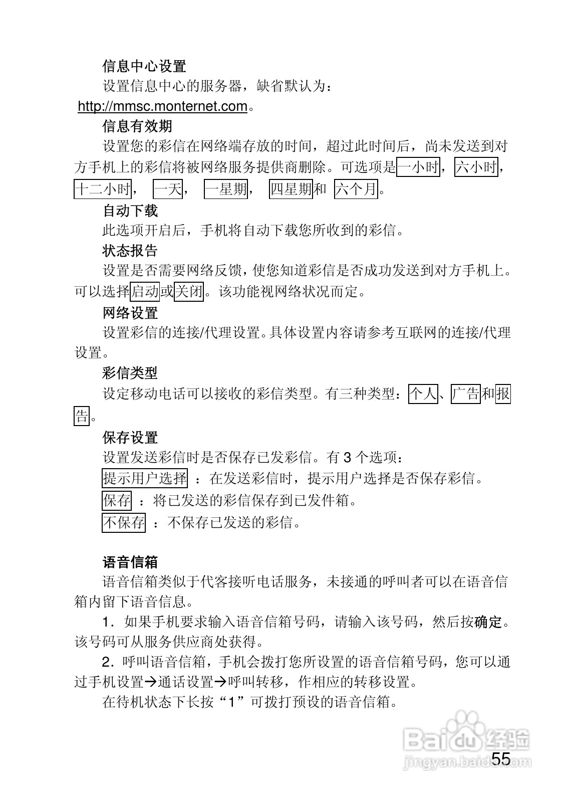
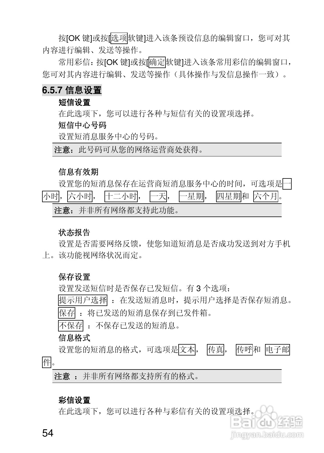
联想P780手机使用说明书:[6]
2026-04-24 18:47:32
(共篇)
上一篇:
|
下一篇:
声明:
本网站引用、摘录或转载内容仅供网站访问者交流或参考,不代表本站立场,如存在版权或非法内容,请联系站长删除,联系邮箱:site.kefu@qq.com。
相关推荐
联想手机p780怎么设置图案锁
阅读量:79
联想p780手机评测
阅读量:58
使用说明书封面怎么做
阅读量:138
使用说明书wf2651使用指南
阅读量:122
猜你喜欢
如何制作个人简历
如何制作泡泡水
植物是怎么传播种子的
刷机精灵怎么用
如何预防高原反应
从化旅游景点大全
阿卡索外教网怎么样
孕妇怕冷是怎么回事
贵阳北站在哪里
藏红花泡水喝的功效
猜你喜欢
如何做自我介绍
骨盆前倾如何矫正
计算机技能怎么写
景德镇在哪里
如何增加记忆力
没有晨勃怎么回事
登封旅游
连接无线路由器的步骤
如何美白脸部
如何安装路由器