指南生活
首页
美食营养
手工爱好
生活家居
返回
指南生活
首页
美食营养
游戏数码
手工爱好
生活家居
健康养生
运动户外
职场理财
情感交际
母婴教育
时尚美容
知识问答
生活知识
生活百科
搜索
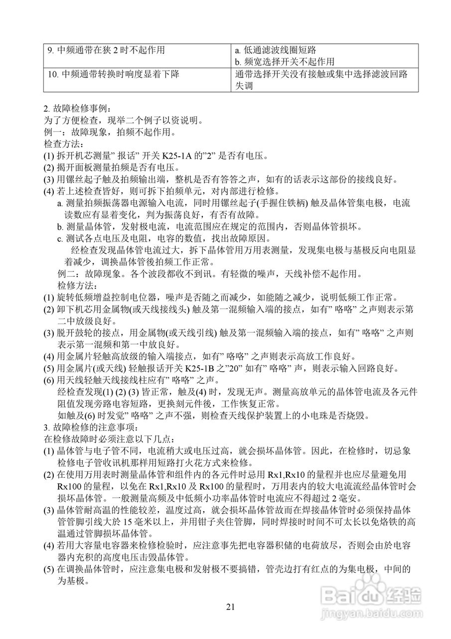
239-1二级通讯接收机使用说明书:[3]
2026-04-19 11:02:30
本篇为《239-1二级通讯接收机使用说明书》,主要介绍该产品的使用方法以及常见故障解决方案。
(共篇)
上一篇:
|
下一篇:
声明:
本网站引用、摘录或转载内容仅供网站访问者交流或参考,不代表本站立场,如存在版权或非法内容,请联系站长删除,联系邮箱:site.kefu@qq.com。
相关推荐
磁力驱动离心泵安装,看完就知晓!
阅读量:30
海信空调器KFR-60LW/57D型使用说明书:[2]
阅读量:142
三锦莓是什么,有什么作用?
阅读量:127
如何设置单击优酷的关闭按钮时直接退出软件?
阅读量:162
荠菜花煮鸡蛋的做法攻略
阅读量:119
猜你喜欢
姨妈的后现代生活
回南天怎么办
九月生活
qq账号冻结怎么解冻
东平生活网
魔域怎么打年
青光眼如何治疗
淘宝的保证金怎么退
广州北京路怎么去
honor是什么牌子
猜你喜欢
如何补妆
呼吸不顺畅胸闷是怎么回事
如何性行为
动态图片怎么保存
迅雷怎么离线下载
性玩具怎么玩才过瘾
怎么看浏览器历史记录
懋是什么意思
腌黄瓜条怎么腌制好吃
科技改变生活