指南生活
首页
美食营养
手工爱好
生活家居
返回
指南生活
首页
美食营养
游戏数码
手工爱好
生活家居
健康养生
运动户外
职场理财
情感交际
母婴教育
时尚美容
知识问答
生活知识
搜索
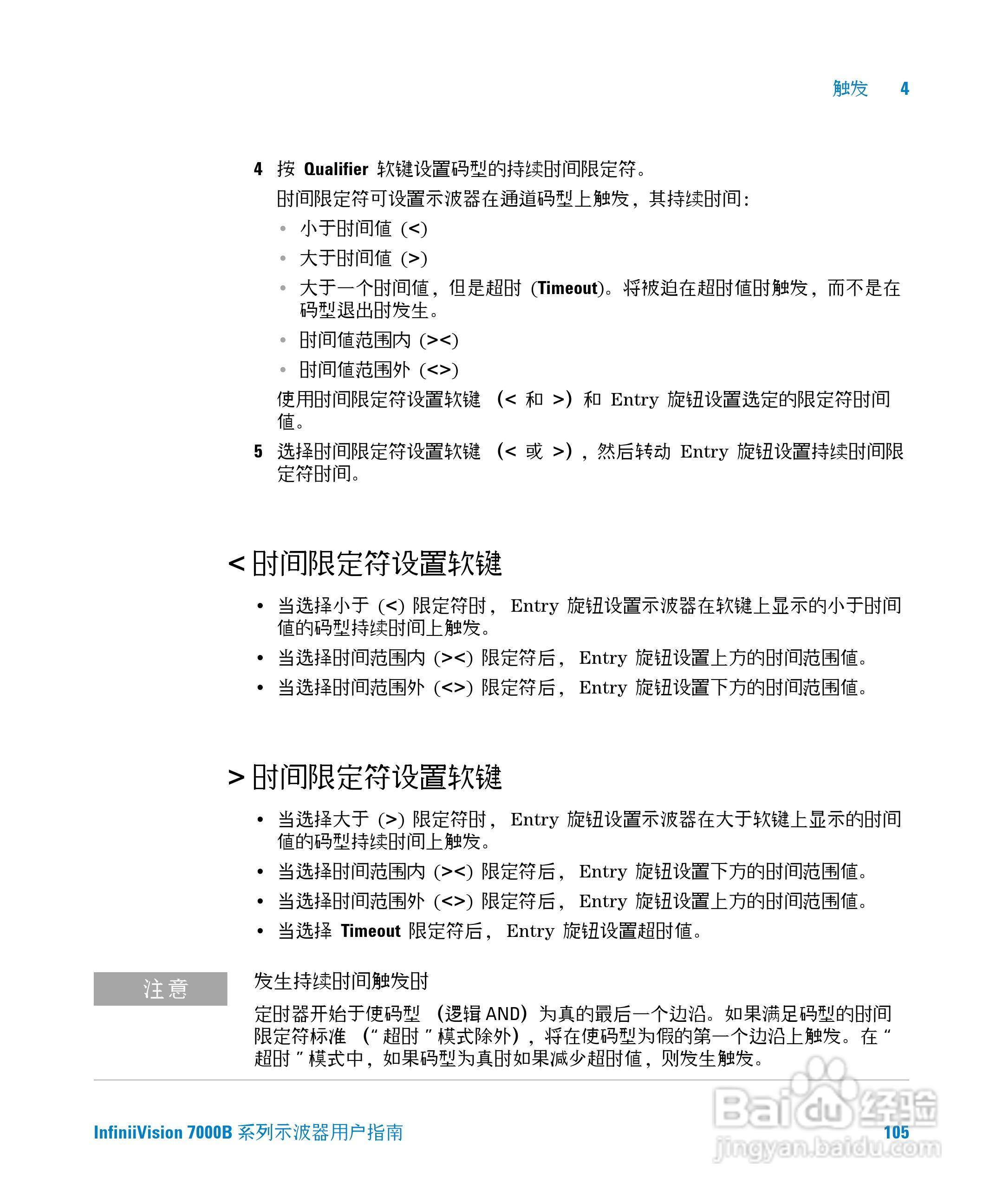
安捷伦DSO7104B数字示波器用户手册:[11]
2026-01-07 03:47:41
本篇为《安捷伦DSO7104B数字示波器用户手册》,主要介绍该产品的使用方法以及常见故障解决方案。
(共篇)
上一篇:
|
下一篇:
声明:
本网站引用、摘录或转载内容仅供网站访问者交流或参考,不代表本站立场,如存在版权或非法内容,请联系站长删除,联系邮箱:site.kefu@qq.com。
相关推荐
安捷伦DSO7104B数字示波器用户手册:[40]
阅读量:95
安捷伦DSO7104B数字示波器用户手册:[39]
阅读量:50
数字示波器使用方法
阅读量:122
数字示波器常用的13个技术用语
阅读量:37
数字示波器使用中常见问题
阅读量:152
猜你喜欢
电磁炉什么牌子最好
字符是什么意思
lol赛季什么时候结束
掠过的意思
盛名的意思
什么是黑色星期五
少言寡语的意思
双是什么意思
丙烯颜料用什么稀释
什么洗面奶清洁效果好
猜你喜欢
penis是什么意思
鼻息肉长什么样
实事求是的意思
微波炉什么牌子最好
宁为玉碎不为瓦全的意思
肾亏有什么症状
病娇是什么意思
香雪兰什么时候种
什么是打码
假惺惺什么意思