指南生活
首页
美食营养
手工爱好
生活家居
返回
指南生活
首页
美食营养
游戏数码
手工爱好
生活家居
健康养生
运动户外
职场理财
情感交际
母婴教育
时尚美容
知识问答
生活知识
生活百科
搜索
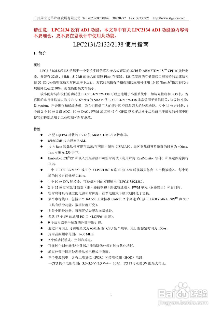
周立功LPC2131/2132/2138微控制器使用说明书:[1]
2026-03-23 04:08:26
本篇为《周立功LPC2131/2132/2138微控制器使用说明书》,主要介绍该产品的使用方法以及常见故障解决方案。
(共篇)
下一篇:
声明:
本网站引用、摘录或转载内容仅供网站访问者交流或参考,不代表本站立场,如存在版权或非法内容,请联系站长删除,联系邮箱:site.kefu@qq.com。
相关推荐
周立功LPC2131/2132/2138微控制器使用说明书:[3]
阅读量:180
周立功LPC2131/2132/2138微控制器使用说明书:[4]
阅读量:138
周立功LPC2119微控制器使用说明书:[13]
阅读量:102
周立功LPC2119微控制器使用说明书:[15]
阅读量:100
周立功LPC2119微控制器使用说明书:[14]
阅读量:194
猜你喜欢
什么是棚户区
办理签证需要什么材料
电脑用什么浏览器好
kg是什么意思
mine是什么意思
四两拨千斤是什么意思
心不在焉的意思
百无聊赖的意思
颐养天年是什么意思
什么是电脑病毒
猜你喜欢
同仇敌忾的意思
应届生是什么意思
纸上谈兵的意思
什么是比特率
骑缝章是什么意思
吊兰的作用
bug是什么意思
fbl是什么意思
车前子的作用与功效
ooc是什么意思