指南生活
首页
美食营养
手工爱好
生活家居
返回
指南生活
首页
美食营养
游戏数码
手工爱好
生活家居
健康养生
运动户外
职场理财
情感交际
母婴教育
时尚美容
知识问答
生活知识
生活百科
搜索
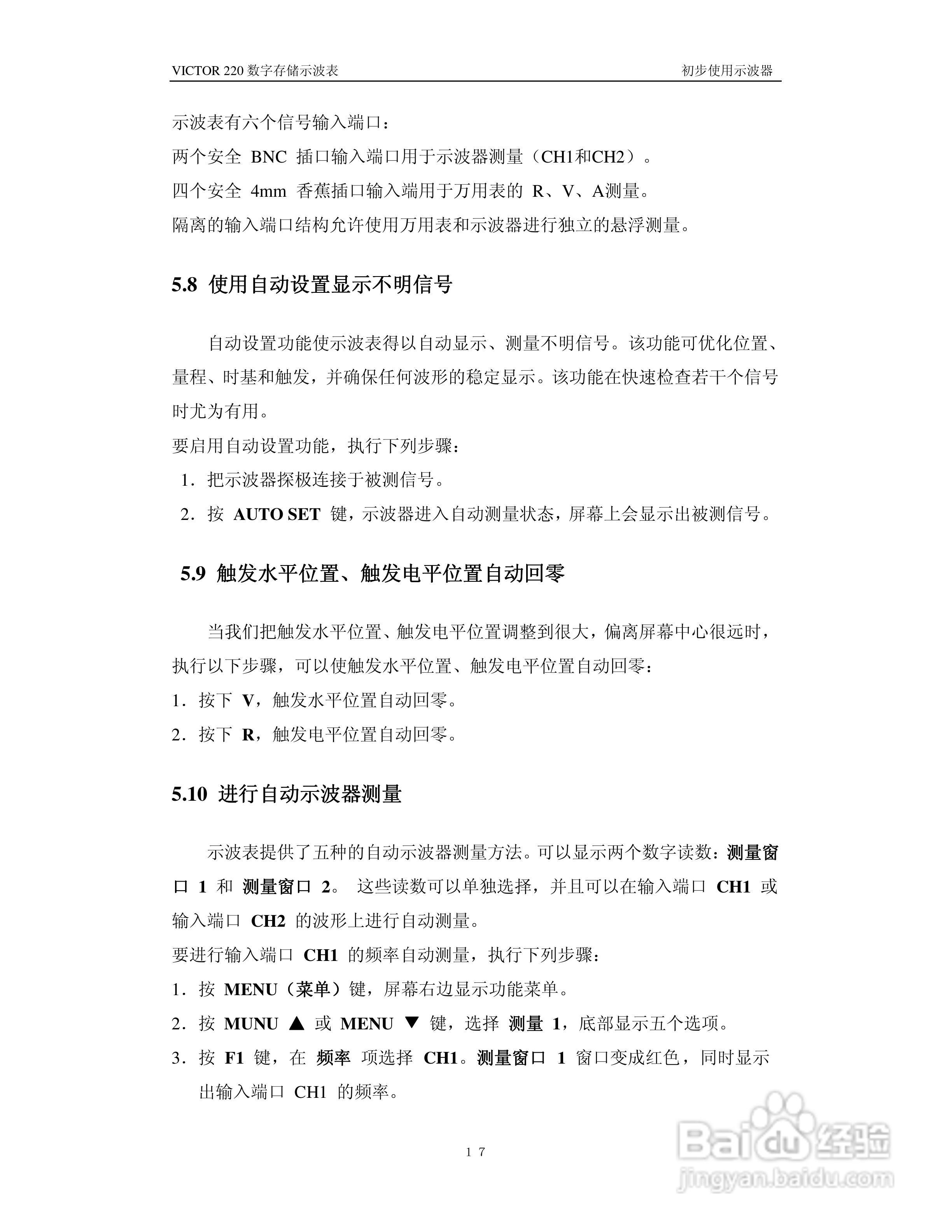
胜利VICTOR 220手持式示波表使用说明书:[3]
2026-04-26 05:50:35
本篇为《胜利VICTOR 220手持式示波表使用说明书》,主要介绍该产品的使用方法以及常见故障解决方案。
(共篇)
上一篇:
|
下一篇:
声明:
本网站引用、摘录或转载内容仅供网站访问者交流或参考,不代表本站立场,如存在版权或非法内容,请联系站长删除,联系邮箱:site.kefu@qq.com。
相关推荐
视神经萎缩怎么治疗?
阅读量:139
实用小厨房设计
阅读量:132
2020欧洲杯小组赛德国对战匈牙利在哪预约
阅读量:120
d r h 怎么配
阅读量:50
新会崖南海鲜攻略
阅读量:78
猜你喜欢
一目了然的意思
一垒二垒三垒是什么意思
改头换面什么意思
慢热是什么意思
什么是互联网时代
什么笔记本最好
产值是什么意思
什么后人乘凉
送元二使安西的意思
乙肝表面抗原是什么意思
猜你喜欢
美术生学什么专业好
滋味的意思
子母被是什么意思
妥投是什么意思
迎刃而解的意思
茅台酒以什么原料制成
闷骚是什么意思
棒球帽适合什么脸型
曙光的意思
什么是肉鸡