指南生活
首页
美食营养
手工爱好
生活家居
返回
指南生活
首页
美食营养
游戏数码
手工爱好
生活家居
健康养生
运动户外
职场理财
情感交际
母婴教育
时尚美容
知识问答
生活知识
生活百科
搜索
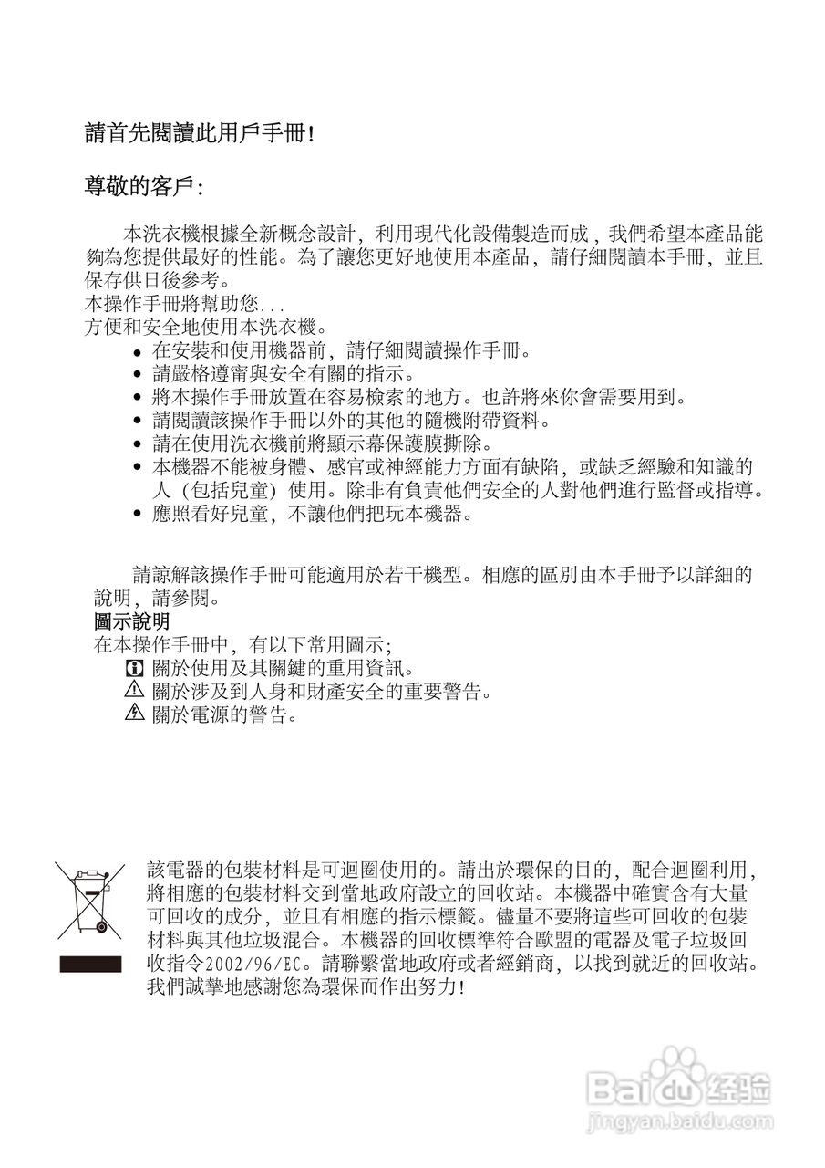
美国飞歌PW709L型前置式洗衣机说明书:[1]
2026-04-21 17:33:12
/>
/>
/>
(共篇)
下一篇:
声明:
本网站引用、摘录或转载内容仅供网站访问者交流或参考,不代表本站立场,如存在版权或非法内容,请联系站长删除,联系邮箱:site.kefu@qq.com。
相关推荐
海尔XQG52-Q956A洗衣机使用说明书
阅读量:84
产后如何预防乳腺炎
阅读量:161
虎牌JAG-A型智能型电饭煲使用说明书:[2]
阅读量:167
上班族买什么样的结婚钻戒最好?
阅读量:147
金脉单药花有什么用?
阅读量:163
猜你喜欢
信用卡免息期怎么算
教练证怎么考
比特彗星怎么用
孕妇感冒嗓子疼怎么办
影驰固态硬盘怎么样
左膝盖疼是怎么回事
beef怎么读
市盈率怎么计算
公司不发工资怎么办
怎么把电脑格式化
猜你喜欢
怎么清理微信存储空间
牛轧糖怎么做
中企动力怎么样
健身教练资格证怎么考
我的世界怎么去侏罗纪
c盘格式化会怎么样
迪巧钙片怎么样
苹果手机怎么看真假
睡眠不足怎么办
额头长痘怎么办