指南生活
首页
美食营养
手工爱好
生活家居
返回
指南生活
首页
美食营养
游戏数码
手工爱好
生活家居
健康养生
运动户外
职场理财
情感交际
母婴教育
时尚美容
知识问答
生活知识
生活百科
搜索
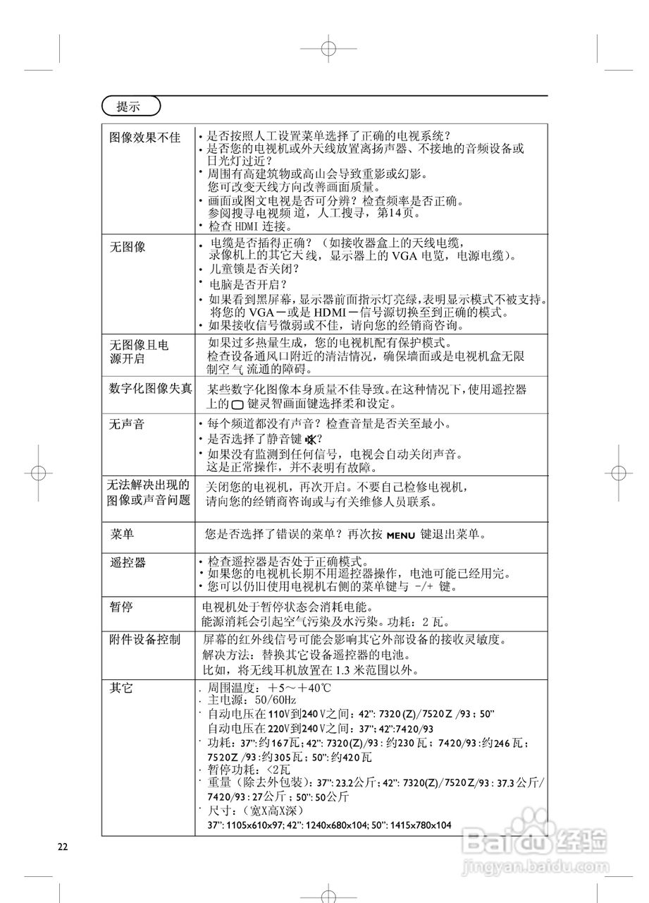
PHILIPS 42PF7420/93电视机说明书:[3]
2026-04-08 19:34:59
(共篇)
上一篇:
声明:
本网站引用、摘录或转载内容仅供网站访问者交流或参考,不代表本站立场,如存在版权或非法内容,请联系站长删除,联系邮箱:site.kefu@qq.com。
相关推荐
PHILIPS 42PF7420/93电视机说明书:[2]
阅读量:183
PHILIPS 42PF7 20/93电视机说明书:[3]
阅读量:125
PHILIPS 42PF7320/93电视机说明书:[3]
阅读量:28
PHILIPS 42PF7320/93电视机说明书:[2]
阅读量:64
PHILIPS 42PF7320/93电视机说明书:[1]
阅读量:120
猜你喜欢
手机影音先锋怎么看片
如何学日语
如何钓鲫鱼
皮鞋上的油渍怎么去除
韩语我想你怎么说
如何养肾
如何蒸鸡蛋羹
微信朋友圈怎么看访客记录
内蒙古旅游景点地图
羊绒围巾怎么清洗
猜你喜欢
梦幻西游天宫怎么加点
郑州旅游局
更年期盗汗怎么办
旅游合同范本
qq号忘了怎么找回
如何打印文件
广发人工服务怎么打
导游资格证怎么考
四合地板怎么样
怎么发朋友圈