物流企业如何做网络推广的基本思路
1.自建网站做推广
随着互联网时代的到来很多公司会开始着手自己打造自己网站,建立自己的网络品牌形象。雇佣一个或几个技术人员成缝常立团队来打造网站。自己建网站有一定的优势,比如自己的公司有比较核心的数据,另外有属于自己公司的特色服务独之,可以按照自己的需求和技术人员直接对接建设。但是除此之外也存在一定的问题。比方说物流行业起家的公司人未必了解网络技术,很多时吐腊沫候建了一个很好看,但是非常不利于用户体验和网络推广的网站。
注意事项
比如说非常多flash,非常多图片看起来很不错很动态。但是用户在实际操作的时候就会发现,打开网站速度非常慢。如果是初次拜访的客户来说他是否有足够的耐心等待几分钟就为了看一眼五花八门的网站。而且雇佣专门的人来维护也是一个问题。费用整体会比较高,而且不利于改进。
2.寻找代理公司做推广
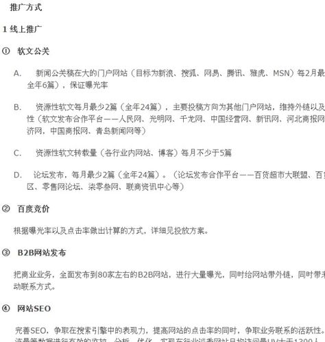
首先要说明的是,找合适的代理公司是一个好的选择。但是基于物流公司对于网络推广的认识,可能难于区别代理公司是否具备实力来做推广。以下图为例。

虽然说方法没有好坏,但是确实是有合适之分。从上文来看,采用软文公关和百度竞价加上网站曝光都还停留在传统推广思维上。换句话说没有摆脱传统纸媒推广思维,仍然是铺天盖地式的推广,没有针对性,任何一个公司都可以用这类方法推广。这种方式显然是不可取的。网站seo是值得推荐的方法,但是可以确定,seo能带来客户流量,却不会给物流企业带来直接的货盘。真正实现交易需要企业主做更多的工作,很显然不是每个人都能做到的。
3.B2B网站发布
相对来说B2B网站是一个比较合适的选择,单只以投资广告而言也要更加理想一些。
首先,就广告推广来说,b2b网站的客层有针对性,是针对贸易客户流量及同行而来,势必采取很多线上线下的方式来维护客户,这就保障了广告投放具有针对性。
其次,seo推广。现在大部分的网站都提供seo的服务。依托于整体网站的seo就相对好做许多。而且费用对普通企业来说一定是比较低的。
第三,可以选择建立网站或是选用一个商铺。由于专业的B2B网站对物流行业的特质比较了解,因此做的网站比较符合实际和易于操作。再加上优化。商铺的客户拜访流量是可以保障的。有便捷的沟通工具,及合适的推广,成交率提高也是能明显测量的。
最后,可以选择合适的推广方案。根据自己缺乏的项目做合理的补充。如果就是缺乏货源数据。可以与网站联系购买,如果是缺乏推广工具可以从网站的方案中选择。
当然,最好的方法还是看看周围有有没有同行或者直客的好评。这些好评可以让你了解到更多得实际操作经验。