指南生活
首页
美食营养
手工爱好
生活家居
返回
指南生活
首页
美食营养
游戏数码
手工爱好
生活家居
健康养生
运动户外
职场理财
情感交际
母婴教育
时尚美容
知识问答
生活知识
搜索
三星Digimax i50 MP3使用说明书.:[12]
2026-01-01 00:10:56
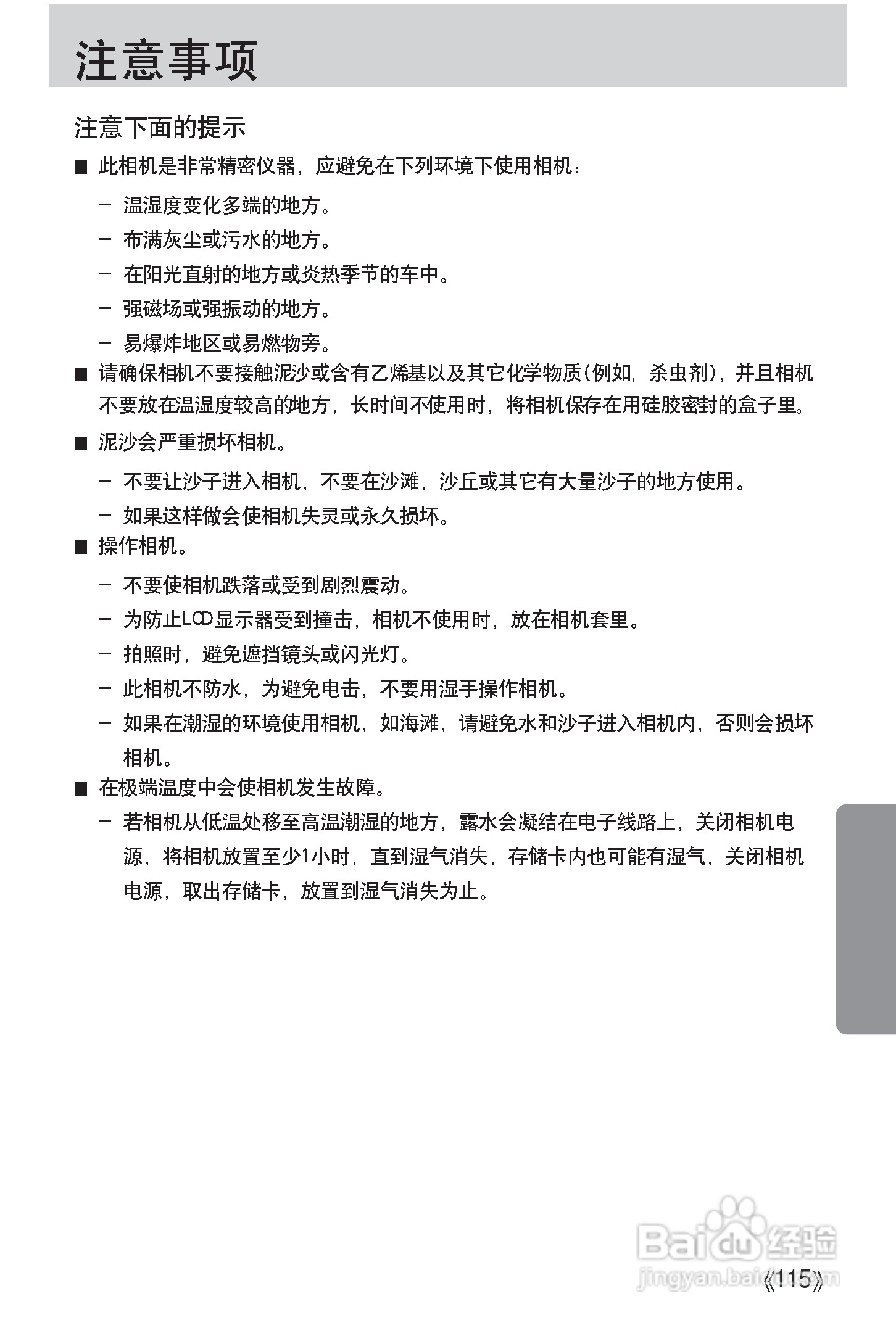
本篇为《三星Digimax i50 MP3使用说明书.》,主要介绍该产品的使用方法以及常见故障解决方案。
(共篇)
上一篇:
|
下一篇:
声明:
本网站引用、摘录或转载内容仅供网站访问者交流或参考,不代表本站立场,如存在版权或非法内容,请联系站长删除,联系邮箱:site.kefu@qq.com。
相关推荐
如何查看QQ卡噗标识规则
阅读量:104
使命召唤手游s12手册奖励讲解
阅读量:128
新回享计划百度经验赚钱技巧?
阅读量:71
第五人格:邮差怎么玩?
阅读量:194
如何设置非人学院的应援团?
阅读量:60
猜你喜欢
simple是什么意思
伊始是什么意思
春节祝福
淘宝小号是什么意思
回赠是什么意思
shirt的意思
用什么桶泡脚好
fyi是什么意思
十代思域什么时候上市
气功带什么武器
猜你喜欢
酥胸是什么意思
段友是什么意思
enterprise是什么意思
美誉的意思
胜券在握的意思
下里什么人什么碧辉煌
公司开业送什么礼品
40hq什么意思
神态自若的意思是什么
犯贱是什么意思