指南生活
首页
美食营养
手工爱好
生活家居
返回
指南生活
首页
美食营养
游戏数码
手工爱好
生活家居
健康养生
运动户外
职场理财
情感交际
母婴教育
时尚美容
知识问答
生活知识
搜索
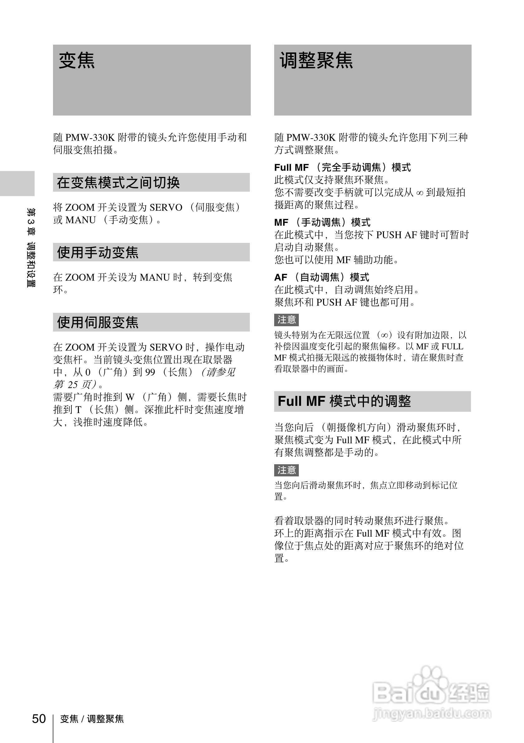
索尼PMW-330L数码相机使用说明书:[5]
2025-12-12 20:33:59
本篇为《索尼PMW-330L数码相机使用说明书》,主要介绍该产品的使用方法以及常见故障解决方案。
(共篇)
上一篇:
|
下一篇:
声明:
本网站引用、摘录或转载内容仅供网站访问者交流或参考,不代表本站立场,如存在版权或非法内容,请联系站长删除,联系邮箱:site.kefu@qq.com。
相关推荐
我们如何设置百度贴吧图片水印显示用户名
阅读量:80
AE设置蒙版插值的配合法属性
阅读量:37
英雄联盟(LOL) 眼位视野
阅读量:142
PS简单几步打造电影效果人物
阅读量:186
必须熟记的电话号码和东西。
阅读量:95
猜你喜欢
新媒体运营是什么
石敢当是什么意思
动物运动会作文
解禁是什么意思
急中生智是什么意思
石蛙养殖
同仇敌忾是什么意思
女孩子生日送什么礼物好
鬼节是什么时候
天津体育学院运动与文化艺术学院
猜你喜欢
两个x念什么
科学发展观的内涵是什么
clown是什么意思
题记是什么意思
寒冬腊月是什么生肖
维生素p
脑供血不足什么症状
什么是服务意识
kimoji什么意思
bright什么意思