指南生活
首页
美食营养
手工爱好
生活家居
返回
指南生活
首页
美食营养
游戏数码
手工爱好
生活家居
健康养生
运动户外
职场理财
情感交际
母婴教育
时尚美容
知识问答
生活知识
生活百科
搜索
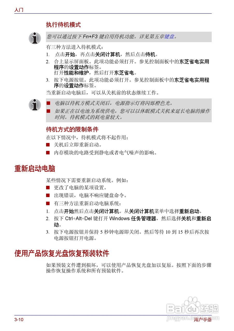
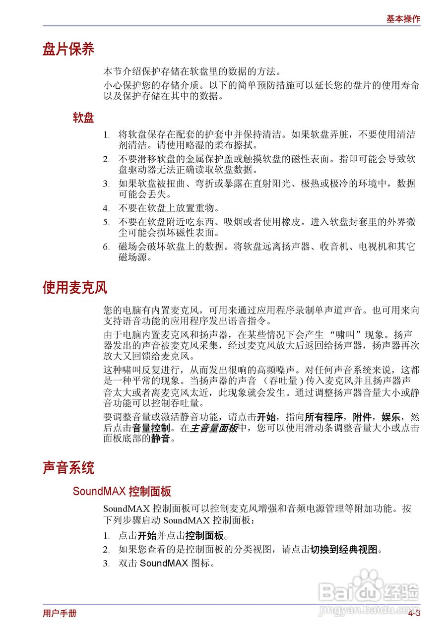
东芝Portege R150笔记本电脑使用说明书:[6]
2026-04-13 14:44:42
本篇为《东芝Portege R150笔记本电脑使用说明书》,主要介绍该产品的使用方法以及常见故障解决方案。
(共篇)
上一篇:
|
下一篇:
声明:
本网站引用、摘录或转载内容仅供网站访问者交流或参考,不代表本站立场,如存在版权或非法内容,请联系站长删除,联系邮箱:site.kefu@qq.com。
相关推荐
东芝Portege R150笔记本电脑使用说明书:[14]
阅读量:126
东芝Portege R150笔记本电脑使用说明书:[17]
阅读量:177
笔记本电脑摄像头如何打开
阅读量:44
笔记本电脑如何连接wifi
阅读量:106
笔记本电脑开不了机怎么处理
阅读量:90
猜你喜欢
怎么更新显卡
皮肤红血丝怎么办
骶骨疼是怎么回事
水壶里的水垢怎么去除
淘宝分类怎么设置
森林防火内容怎么写
婴儿流鼻涕怎么办
无线键盘怎么用
脸上长色斑怎么办
附件囊肿怎么治疗
猜你喜欢
西安建筑科技大学怎么样
竞聘理由怎么写
怎么ping
宝来怎么样
北京物资学院怎么样
右边腰疼是怎么回事
鸡怎么炒好吃
怎么洗脸
拳皇97怎么爆气
ps怎么添加图层蒙版