指南生活
首页
美食营养
手工爱好
生活家居
返回
指南生活
首页
美食营养
游戏数码
手工爱好
生活家居
健康养生
运动户外
职场理财
情感交际
母婴教育
时尚美容
知识问答
生活知识
搜索
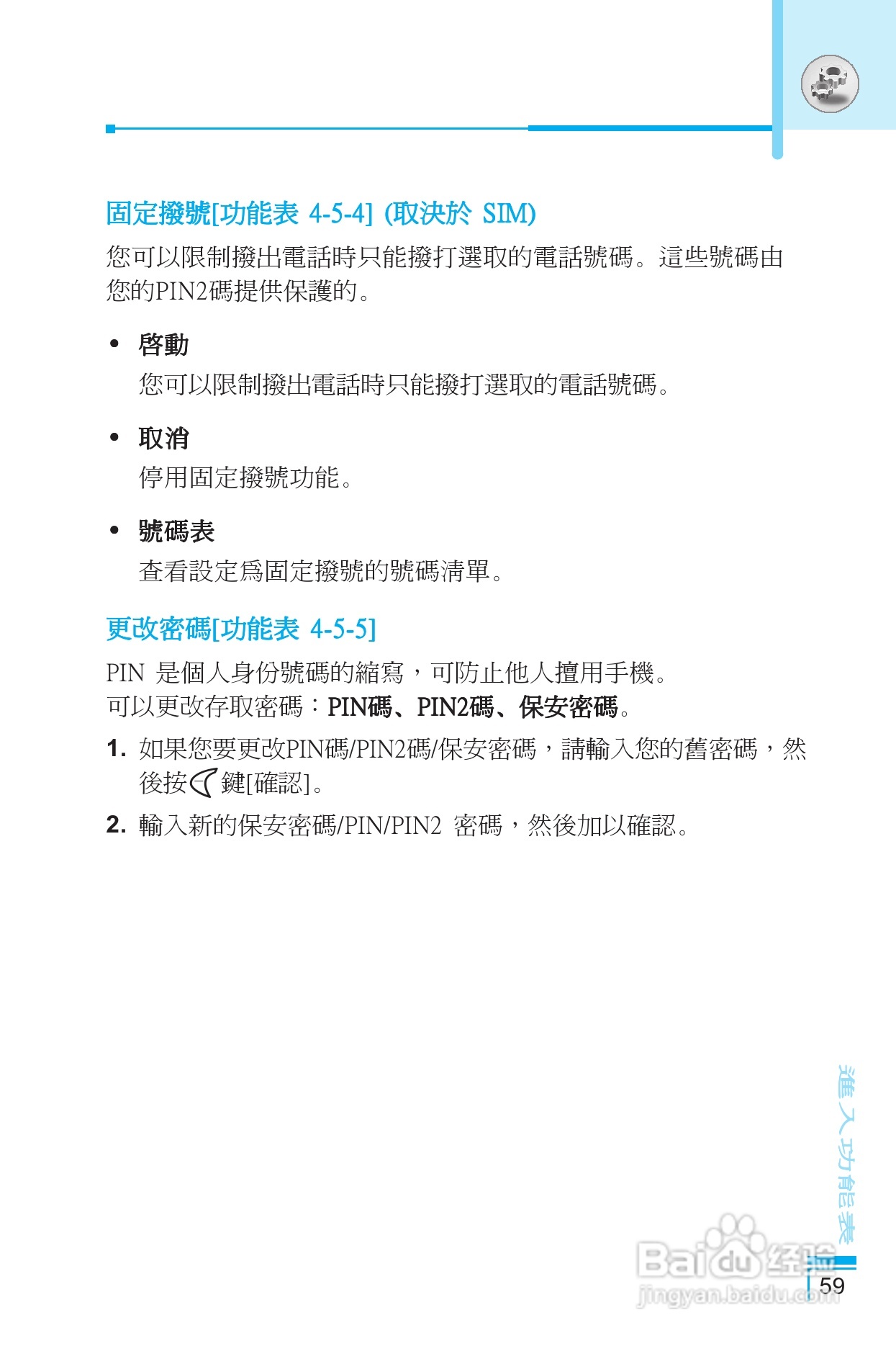
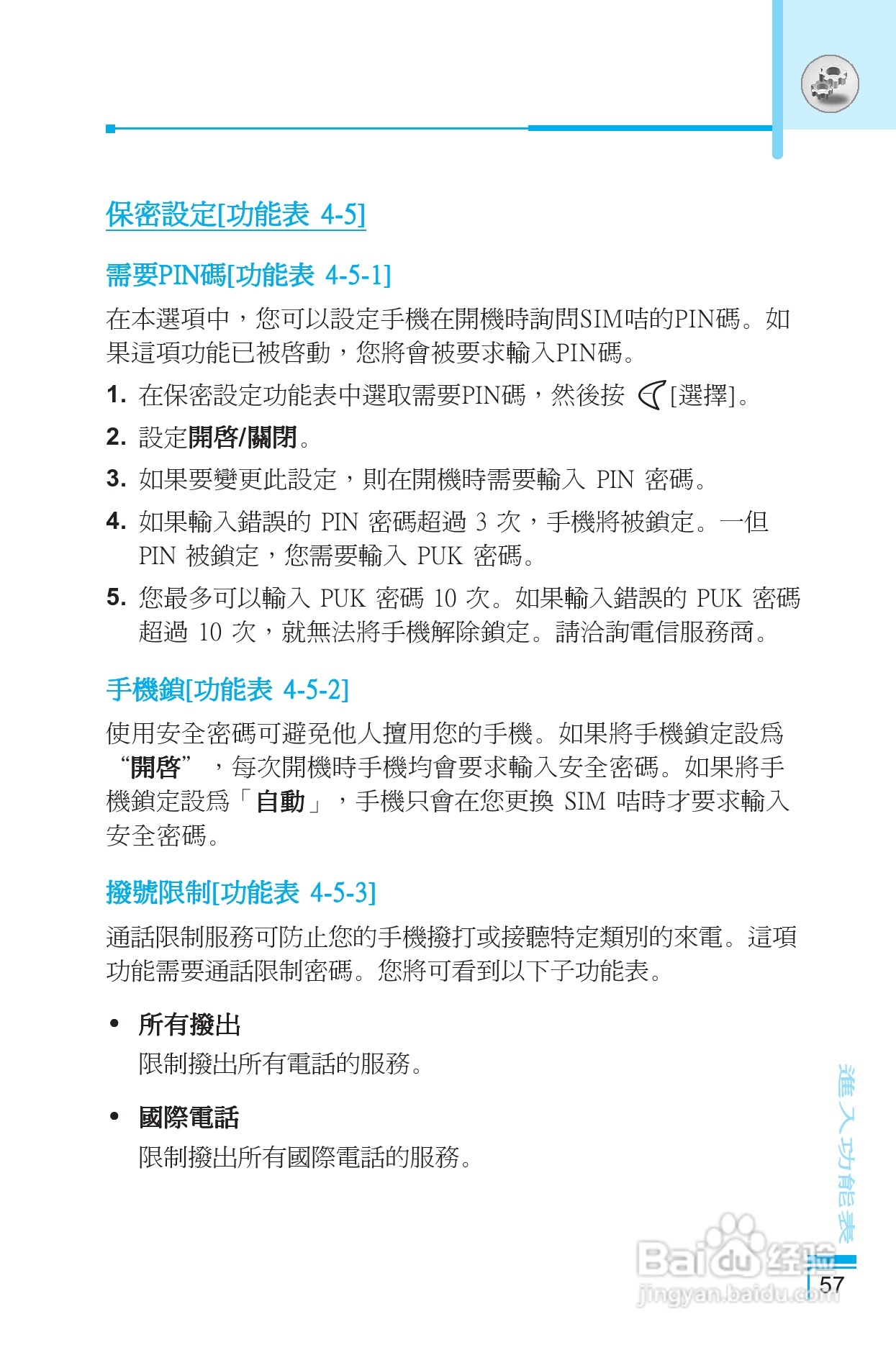
LG G5400手机使用说明书:[6]
2026-01-17 07:07:55
(共篇)
上一篇:
|
下一篇:
声明:
本网站引用、摘录或转载内容仅供网站访问者交流或参考,不代表本站立场,如存在版权或非法内容,请联系站长删除,联系邮箱:site.kefu@qq.com。
相关推荐
LG G5400手机使用说明书:[24]
阅读量:77
LG G5400手机使用说明书:[12]
阅读量:173
使用说明书封面怎么做
阅读量:92
使用说明书wf2651使用指南
阅读量:167
LG G5400手机使用说明书:[13]
阅读量:32
猜你喜欢
如何去掉页眉
六个月的宝宝拉肚子怎么办
生活感悟经典句子
童年生活
run是什么意思
如何查看mac地址
牛鬼蛇神是什么意思
科技对生活的影响
excel怎么做表头
腌黄瓜条怎么腌制好吃
猜你喜欢
拳皇97大蛇怎么调
腐男子高校生活
恢复好友怎么恢复
怎么用电脑看电视直播
如何给自己定位
word如何制作表格
dns是什么意思
如何皈依
abo是什么意思
旧地板如何翻新