指南生活
首页
美食营养
手工爱好
生活家居
返回
指南生活
首页
美食营养
游戏数码
手工爱好
生活家居
健康养生
运动户外
职场理财
情感交际
母婴教育
时尚美容
搜索
奥林巴斯录音笔DM-550型使用说明书:[5]
2025-10-23 17:45:42
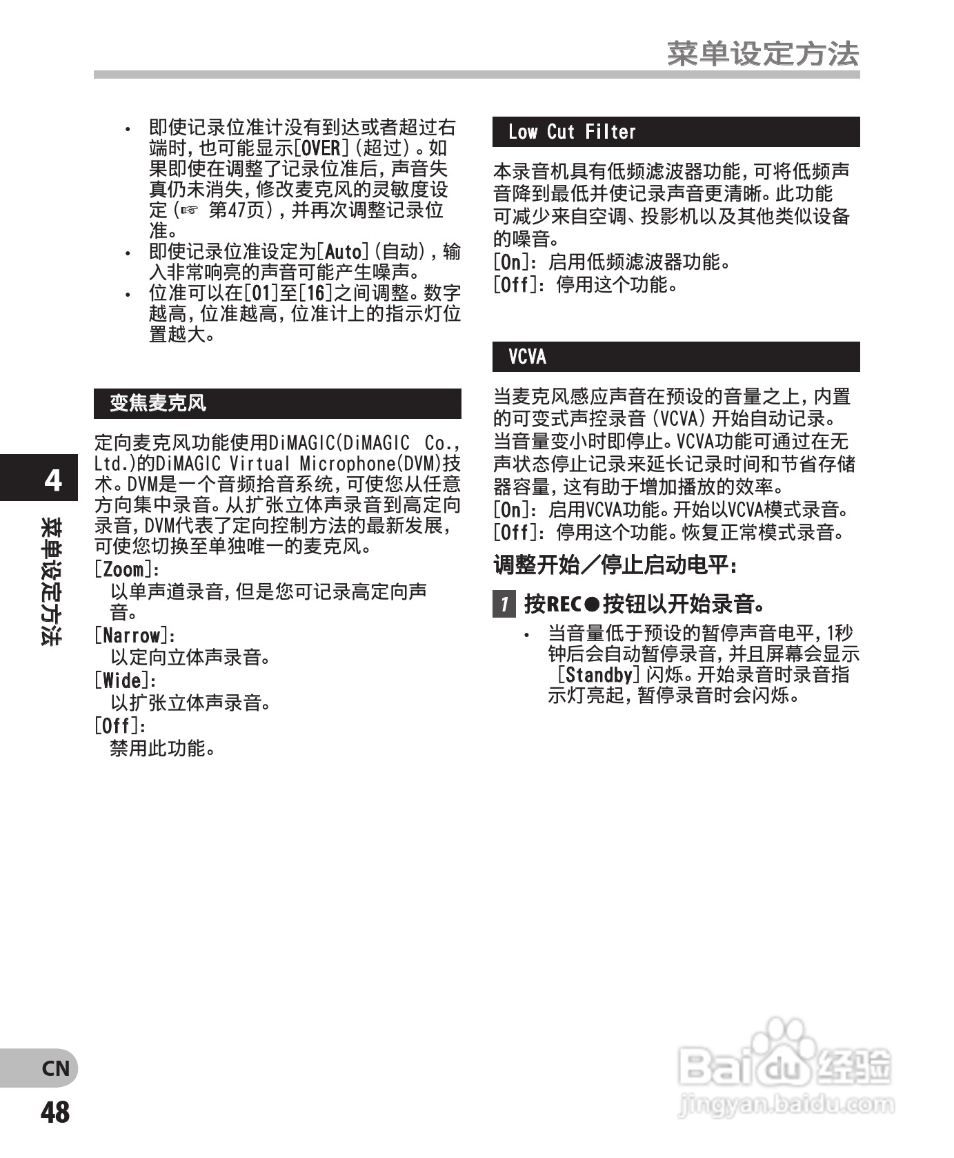
本篇为《奥林巴斯录音笔DM-550型使用说明书》,主要介绍该产品的使用方法以及常见故障解决方案。
(共篇)
上一篇:
|
下一篇:
声明:
本网站引用、摘录或转载内容仅供网站访问者交流或参考,不代表本站立场,如存在版权或非法内容,请联系站长删除,联系邮箱:site.kefu@qq.com。
相关推荐
奥林巴斯录音笔DM-550型使用说明书:[10]
阅读量:68
奥林巴斯LS100录音笔测评
阅读量:122
使用说明书wf2651使用指南
阅读量:54
使用说明书封面怎么做
阅读量:121
奥林巴斯录音笔DM-550型使用说明书:[12]
阅读量:114
猜你喜欢
地中海贫血是什么
什么牌子洗面奶好用
忘年交是什么意思
欧莱雅适合什么年龄
湿疹是什么样的
比基尼是什么意思
什么狗最温顺
农历7月14日是什么节
板楼是什么意思
什么东西补锌
猜你喜欢
蓬莱松的养殖方法
可见一斑是什么意思
中签是什么意思
phd是什么意思
小学生运动会通讯稿
运动会宣传稿300字
necessary是什么意思
自什么自什么成语
节点是什么意思
colorful是什么意思