指南生活
首页
美食营养
手工爱好
生活家居
返回
指南生活
首页
美食营养
游戏数码
手工爱好
生活家居
健康养生
运动户外
职场理财
情感交际
母婴教育
时尚美容
知识问答
生活知识
生活百科
搜索
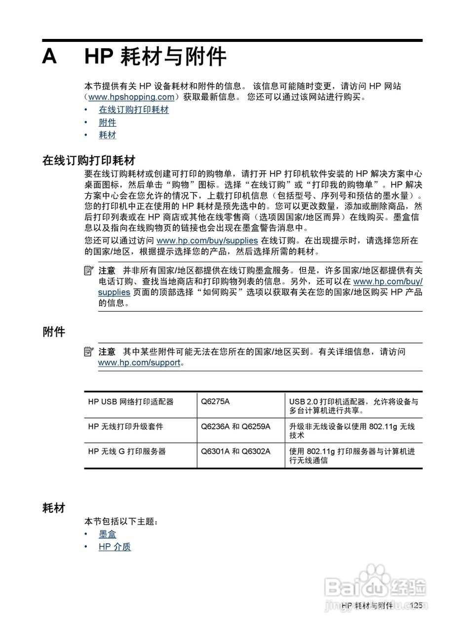
HP Officejet 6000(E609)打印机系列用户手册:[13]
2026-04-03 13:42:39
本篇为《HP Officejet 6000(E609)打印机系列用户手册》,主要介绍该产品的使用方法以及常见故障解决方案。
(共篇)
上一篇:
|
下一篇:
声明:
本网站引用、摘录或转载内容仅供网站访问者交流或参考,不代表本站立场,如存在版权或非法内容,请联系站长删除,联系邮箱:site.kefu@qq.com。
相关推荐
无线打印机怎么共享
阅读量:89
HP Ink Tank 418 如何使用苹果手机打印
阅读量:142
IP网络打印机安装
阅读量:138
华为手机浏览器如何关闭网页视频助手功能?
阅读量:187
局域网内如何禁止打印机共享?
阅读量:129
猜你喜欢
诺贝尔发明了什么
xswl是什么意思网络用语
行货是什么意思
麾下是什么意思
耽改剧是什么意思
淘宝旺旺号是什么
苹果13什么时候上市的
august是什么意思
玉米淀粉是什么
pear是什么意思
猜你喜欢
国防生是什么意思
1984年属什么生肖
巴沙鱼是什么鱼
fear什么意思
cdkey是什么意思
sunday是什么意思
举牌是什么意思
出汗多是什么原因
毕加索是什么画派
一等功是什么概念