指南生活
首页
美食营养
手工爱好
生活家居
返回
指南生活
首页
美食营养
游戏数码
手工爱好
生活家居
健康养生
运动户外
职场理财
情感交际
母婴教育
时尚美容
知识问答
生活知识
生活百科
搜索
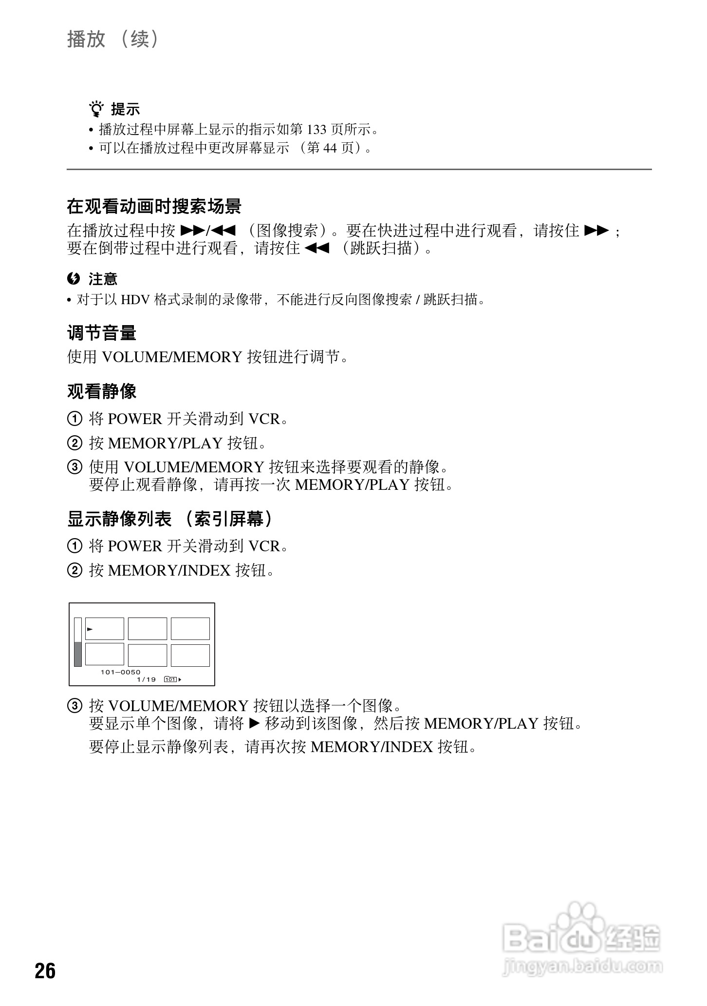
索尼HVR-V1C数字摄录一体机使用说明书:[3]
2026-05-31 08:07:21
本篇为《索尼HVR-V1C数字摄录一体机使用说明书》,主要介绍该产品的使用方法以及常见故障解决方案。
(共篇)
上一篇:
|
下一篇:
声明:
本网站引用、摘录或转载内容仅供网站访问者交流或参考,不代表本站立场,如存在版权或非法内容,请联系站长删除,联系邮箱:site.kefu@qq.com。
相关推荐
索尼HVR-V1C数字摄录一体机使用说明书:[13]
阅读量:182
索尼HVR-V1C数字摄录一体机使用说明书:[8]
阅读量:50
索尼HVR-S270C数字摄录一体机使用说明书:[3]
阅读量:29
索尼HVR-S270C数字摄录一体机使用说明书:[5]
阅读量:81
索尼a7r2视频拍摄如何设置
阅读量:49
猜你喜欢
怎么消除马赛克
下雨天了怎么办我好想你
视频截图怎么截
简历实践经历怎么写
宝宝喉咙有痰怎么办
王翦怎么读
绿叶产品怎么样
论文关键词怎么写
粉刺怎么去除
火锅蘸料怎么调
猜你喜欢
听课记录怎么写
安宫牛黄丸怎么吃
年化率怎么算
苹果手机怎么注册id
微信电脑版怎么加好友
ps怎么添加字体
饥荒夏天怎么过
我的世界猪怎么驯服
鱿鱼怎么炒好吃又嫩
receive怎么读