指南生活
首页
美食营养
手工爱好
生活家居
返回
指南生活
首页
美食营养
游戏数码
手工爱好
生活家居
健康养生
运动户外
职场理财
情感交际
母婴教育
时尚美容
知识问答
生活知识
搜索
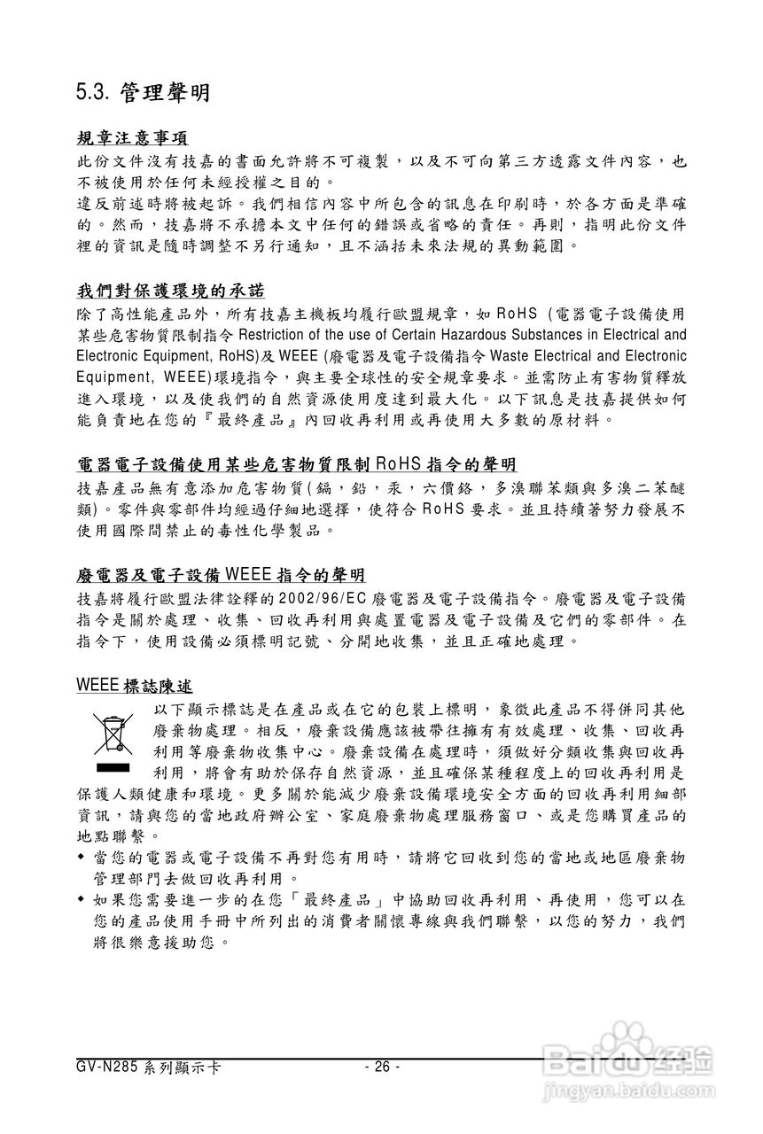
技嘉GV-N285OC-2GI显卡使用说明书:[3]
2025-12-21 12:12:00
本篇为《技嘉GV-N285OC-2GI显卡使用说明书》,主要介绍该产品的使用方法以及常见故障解决方案。
(共篇)
上一篇:
|
下一篇:
声明:
本网站引用、摘录或转载内容仅供网站访问者交流或参考,不代表本站立场,如存在版权或非法内容,请联系站长删除,联系邮箱:site.kefu@qq.com。
相关推荐
技嘉GV-N285OC-2GI显卡使用说明书:[2]
阅读量:21
技嘉GV-N285OC-2GI显卡使用说明书:[1]
阅读量:140
技嘉GV-N285UD-2GI显卡使用说明书:[3]
阅读量:156
技嘉GV-N285UD-2GI显卡使用说明书:[2]
阅读量:48
技嘉GV-N285UD-2GI显卡使用说明书:[4]
阅读量:64
猜你喜欢
仙二代的修仙生活
抽筋是什么原因
95338是什么电话
向往的生活
如何设置首页
浙江卫视直播怎么看
科技让生活更美好
如何快速学习拼音
睿频加速怎么开启
我们的灵异生活
猜你喜欢
宜华生活
生活大爆炸第一季在线观看
股骨长是什么意思
如何打好篮球
cad是什么
如何治痔疮
怎么锻炼才能长高
小猫的生活习性
药医的悠然生活
迷你路由器怎么设置