指南生活
首页
美食营养
手工爱好
生活家居
返回
指南生活
首页
美食营养
游戏数码
手工爱好
生活家居
健康养生
运动户外
职场理财
情感交际
母婴教育
时尚美容
知识问答
生活知识
生活百科
搜索
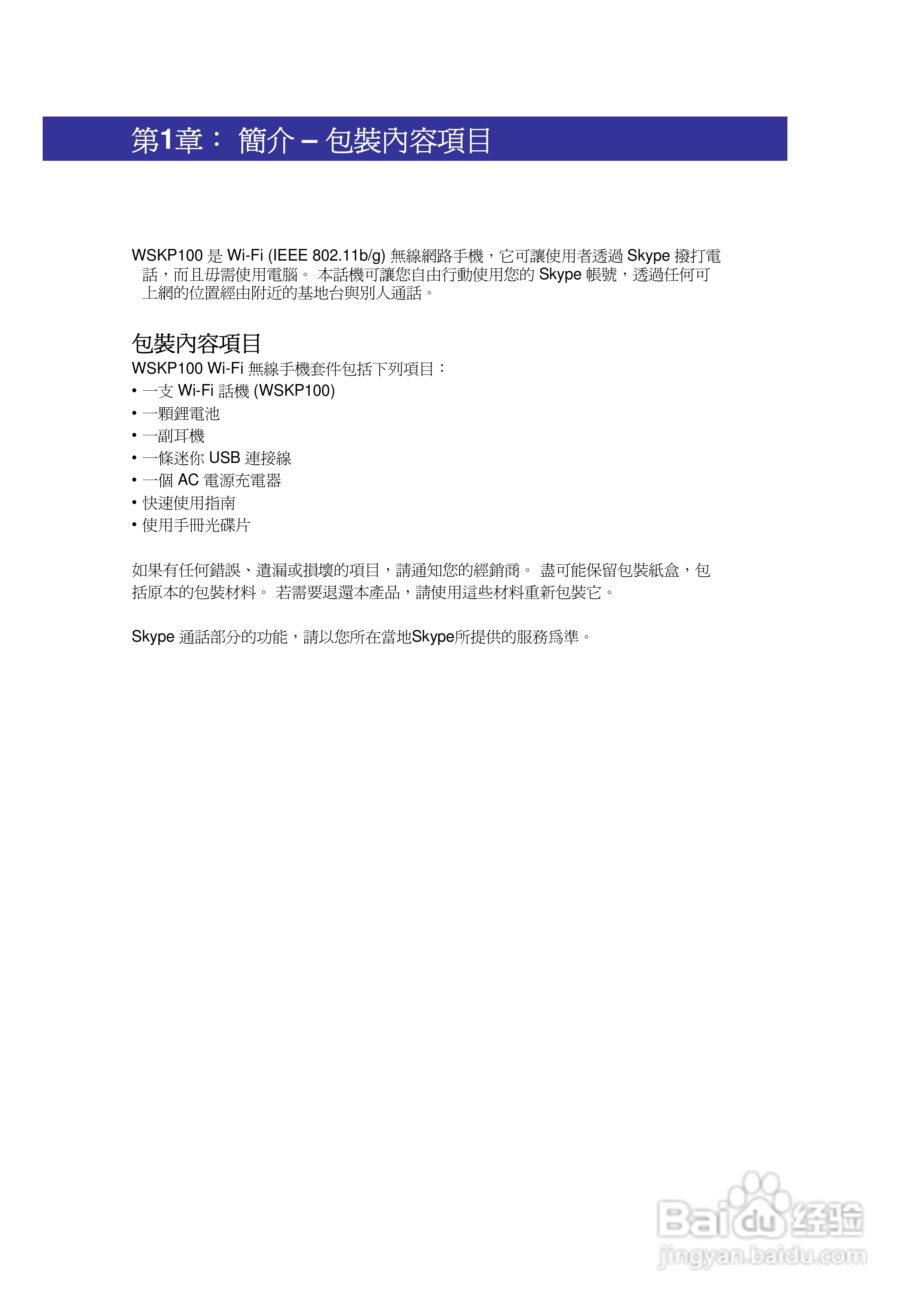
SMC WSKP100 Wi-Fi无线手机使用说明书:[1]
2026-04-25 07:04:41
(共篇)
下一篇:
声明:
本网站引用、摘录或转载内容仅供网站访问者交流或参考,不代表本站立场,如存在版权或非法内容,请联系站长删除,联系邮箱:site.kefu@qq.com。
相关推荐
运营商公交WI-FI无线 上网解决方案
阅读量:82
WI-FI新手如何使用WI-FI
阅读量:127
公众WI-FI如何使用?
阅读量:153
使用说明书wf2651使用指南
阅读量:28
商场WI-FI应用综合解决方案
阅读量:140
猜你喜欢
安全小知识
微信运动修改
风水学入门知识
蒜苔的功效与作用
什么输入法打字最快
深海鱼油的作用
七夕什么意思
炒黑豆的功效与作用
酵母片的作用与功效
麦冬的功效与作用
猜你喜欢
归脾丸的功效与作用和适用人群
猫的尾巴有什么作用
西洋参的功效与作用
小学什么时候放寒假
黑蒜的功效与作用
育儿知识小班
什么是保健食品
什么就像什么造句
预警机的作用
蛇果的功效与作用