指南生活
首页
美食营养
手工爱好
生活家居
返回
指南生活
首页
美食营养
游戏数码
手工爱好
生活家居
健康养生
运动户外
职场理财
情感交际
母婴教育
时尚美容
知识问答
生活知识
生活百科
搜索
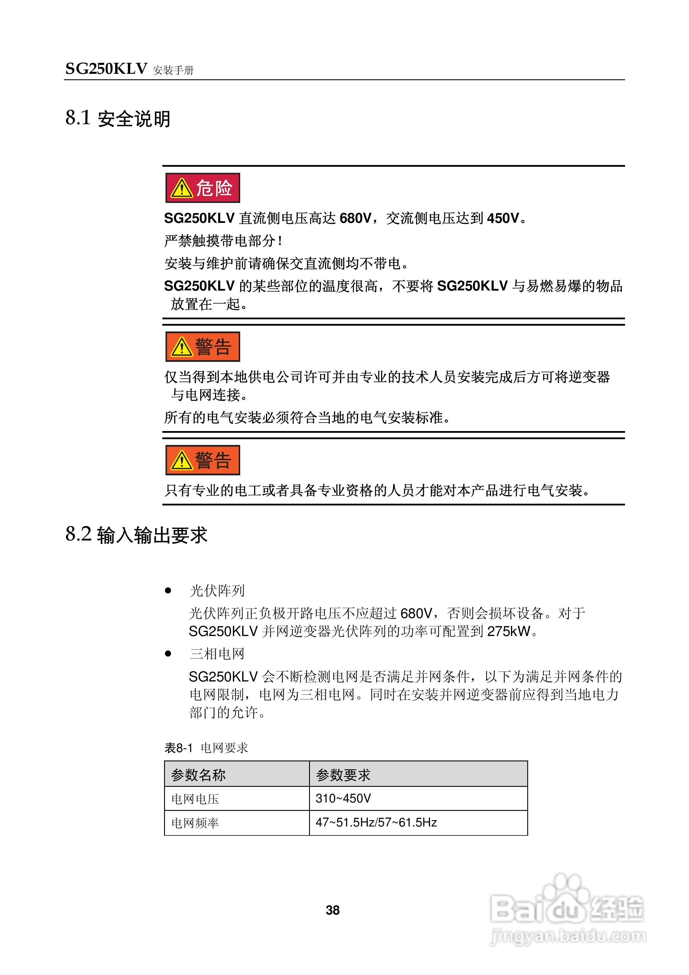
SG250KLV光伏并网逆变器使用手册:[5]
2026-05-18 09:10:34
本篇为《SG250KLV光伏并网逆变器使用手册》,主要介绍该产品的使用方法以及常见故障解决方案。
(共篇)
上一篇:
|
下一篇:
声明:
本网站引用、摘录或转载内容仅供网站访问者交流或参考,不代表本站立场,如存在版权或非法内容,请联系站长删除,联系邮箱:site.kefu@qq.com。
相关推荐
SG250KLV光伏并网逆变器使用手册:[4]
阅读量:72
SG250KLV光伏并网逆变器使用手册:[6]
阅读量:30
阳光SG250K3-Installation光伏并网逆变器使用手册:[5]
阅读量:161
阳光SG250K3-Installation光伏并网逆变器使用手册:[4]
阅读量:137
阳光SG100K3-Installation光伏并网逆变器使用手册:[5]
阅读量:146
猜你喜欢
鼓浪屿旅游地图
整容哪里好
人死了会去哪里
磨砂鞋脏了怎么处理
win7怎么打开运行
微信群怎么所有人
福建泰宁旅游
房产税如何征收
佰草世家怎么样
tni文件怎么打开
猜你喜欢
中华v3发动机怎么样
平行志愿怎么填
怎么设置电脑不待机
蒲公英路由器
极品飞车17怎么玩
摩托车没油了怎么办
如何按摩前列腺
公司倒闭员工怎么赔偿
浙江天台山旅游攻略
弹弹堂怎么卡级