指南生活
首页
美食营养
手工爱好
生活家居
返回
指南生活
首页
美食营养
游戏数码
手工爱好
生活家居
健康养生
运动户外
职场理财
情感交际
母婴教育
时尚美容
知识问答
生活知识
生活百科
搜索
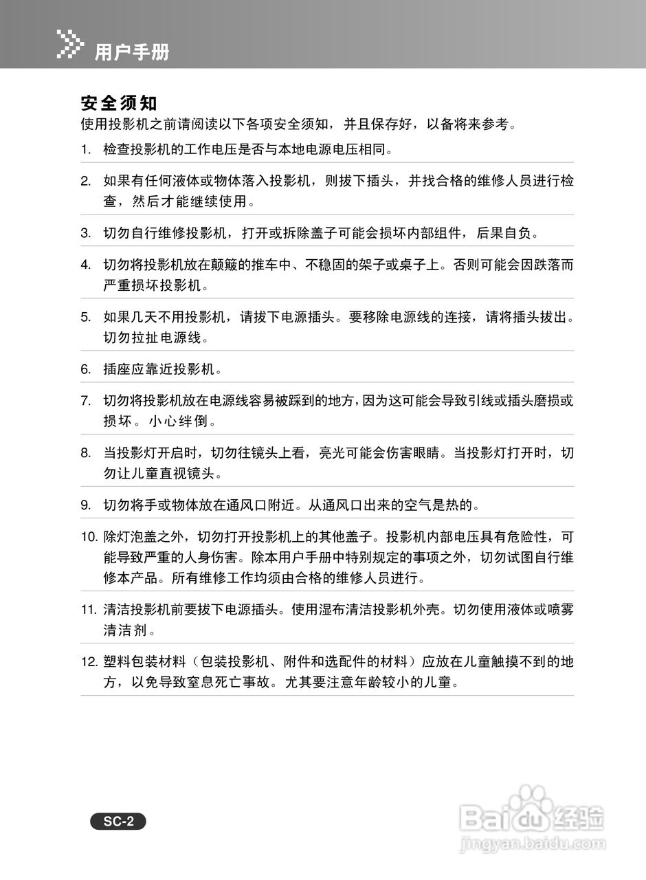
EIKI爱其 EIP-X320投影机说明书:[1]
2026-04-03 07:48:55
本篇为《EIKI爱其 EIP-X320投影机说明书》,主要介绍该产品的使用方法以及常见故障解决方案。
(共篇)
下一篇:
声明:
本网站引用、摘录或转载内容仅供网站访问者交流或参考,不代表本站立场,如存在版权或非法内容,请联系站长删除,联系邮箱:site.kefu@qq.com。
相关推荐
EIKI爱其 EIP-200I投影机说明书:[1]
阅读量:140
EIKI爱其 EIP-4500投影机说明书:[8]
阅读量:121
EIKI爱其 EIP-10V投影机说明书:[4]
阅读量:53
投影机的安装与调试
阅读量:78
投影机怎样连接使用
阅读量:36
猜你喜欢
越什么越什么的词语
3月7日是什么星座
蚊虫叮咬红肿用什么药
996什么意思
moncler是什么牌子
2月24日是什么星座
伏特加兑什么好喝
联想是什么意思
什么是pdf格式
梦见生孩子意味着什么
猜你喜欢
市侩是什么意思
依波路手表什么档次
16朵玫瑰代表什么意思
蓝天救援队是一个什么样的组织
辛德瑞拉什么意思
which是什么意思
ots是什么意思
工作年限是什么意思
审核是什么意思
我国的政体是什么