指南生活
首页
美食营养
手工爱好
生活家居
返回
指南生活
首页
美食营养
游戏数码
手工爱好
生活家居
健康养生
运动户外
职场理财
情感交际
母婴教育
时尚美容
知识问答
生活知识
搜索
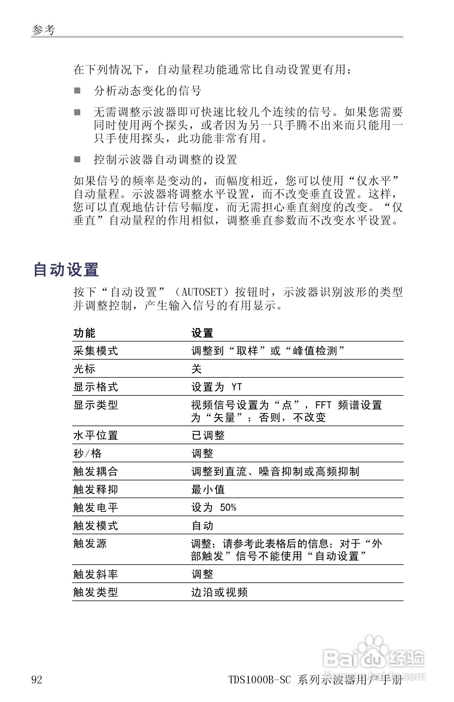
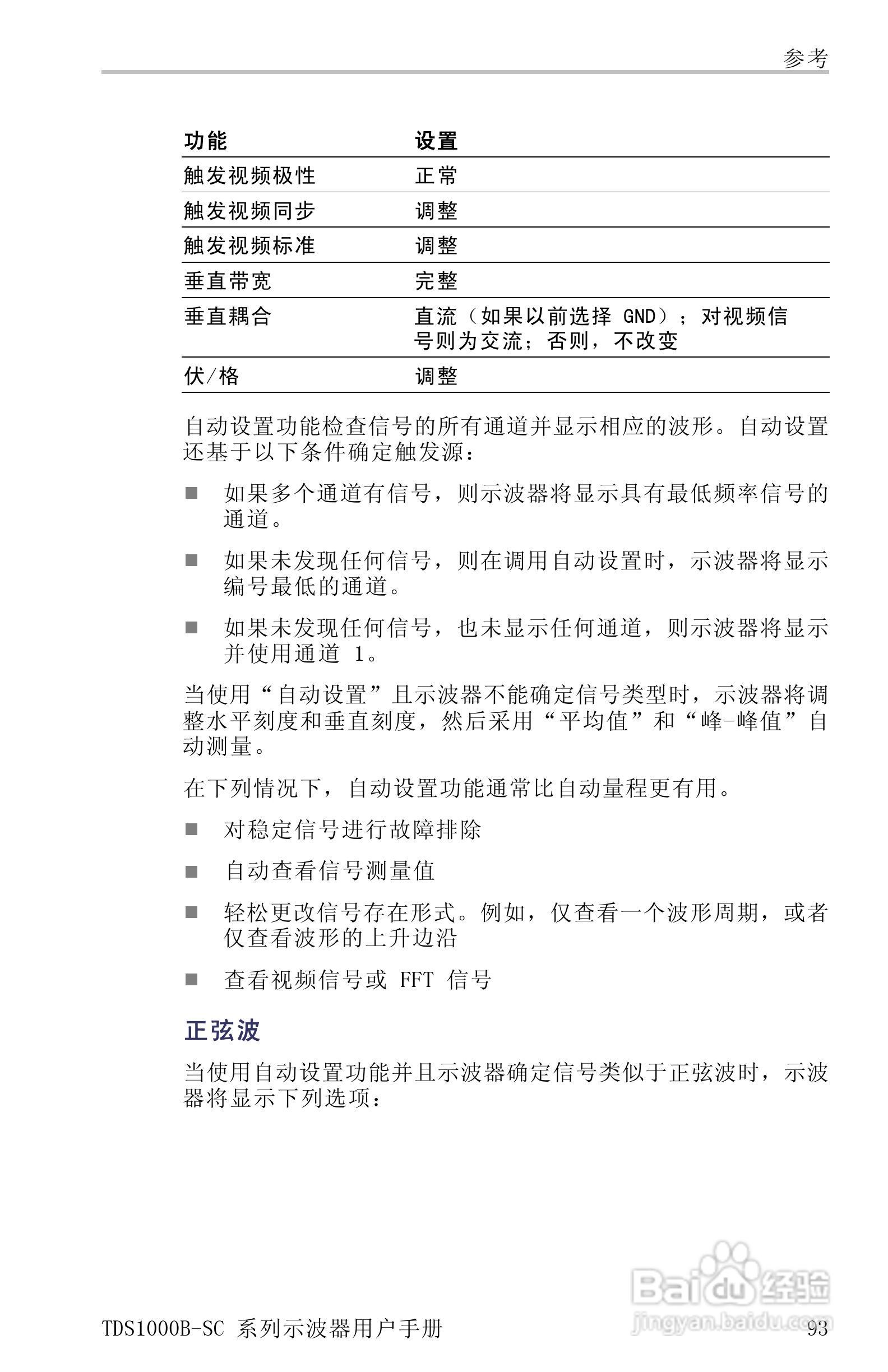
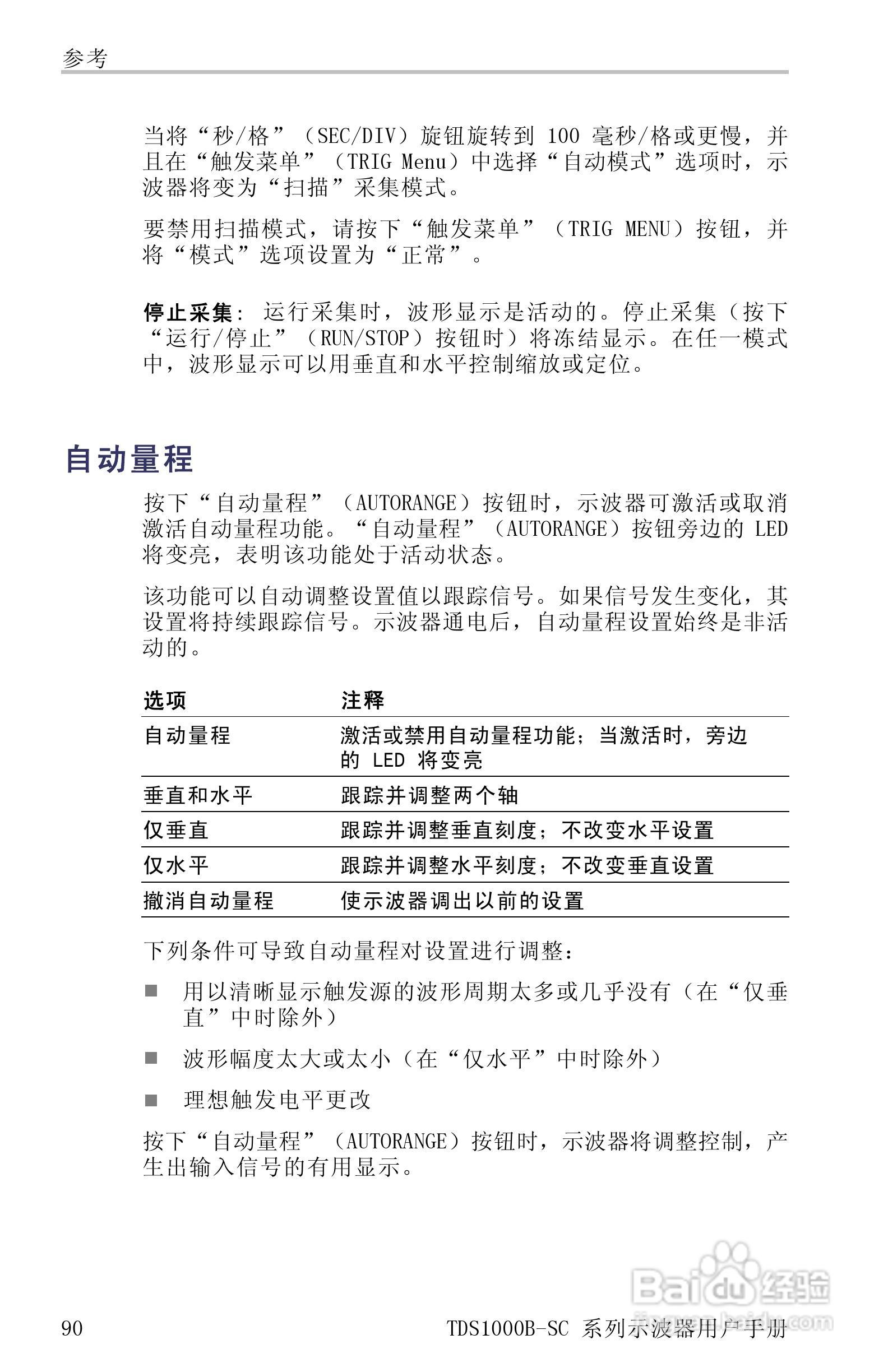
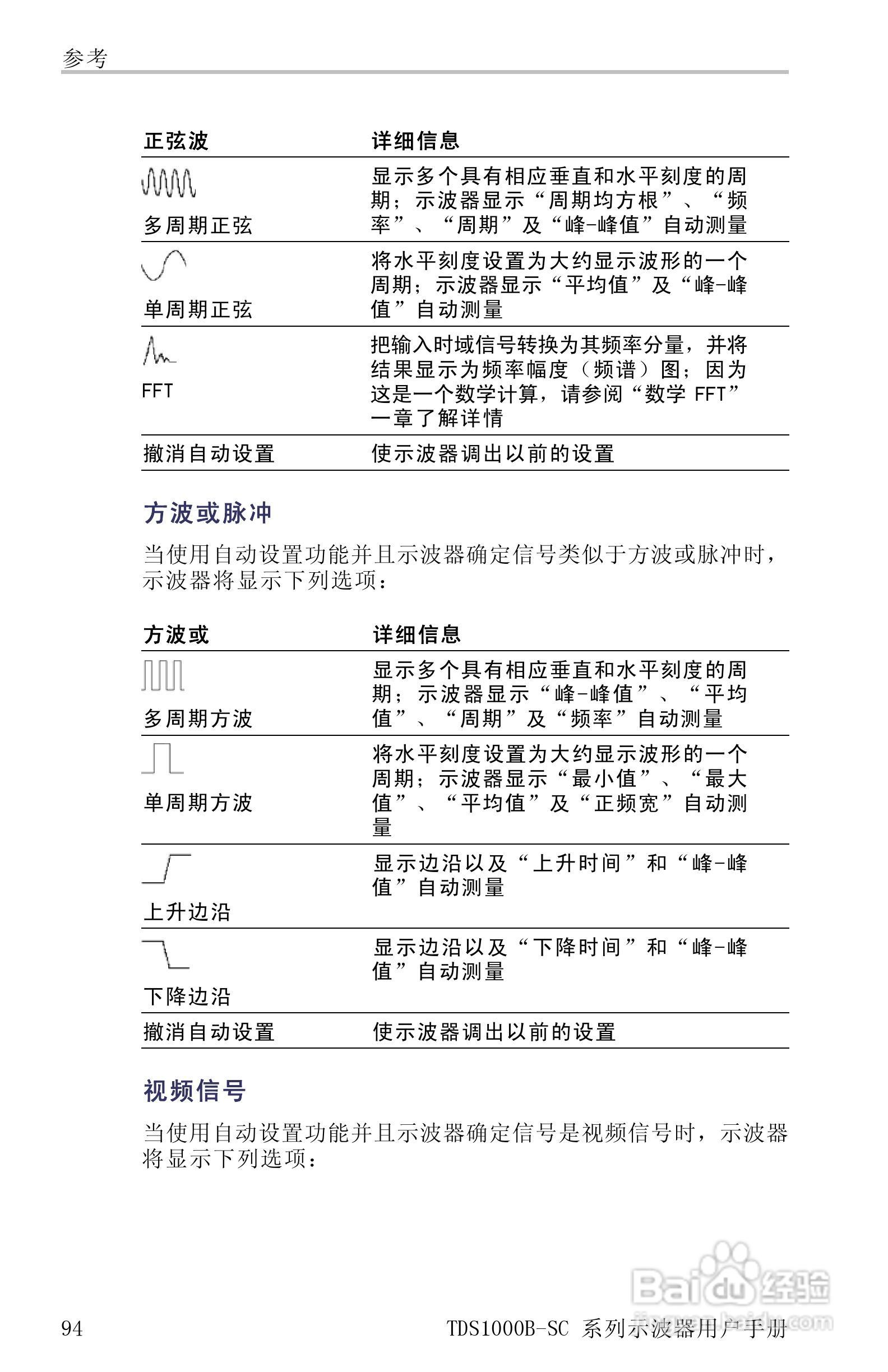
TDS1012B-SC彩屏全中文便携式数字示波器说明书:[12]
2025-12-27 16:14:04
本篇为《TDS1012B-SC彩屏全中文便携式数字示波器说明书》,主要介绍该产品的使用方法以及常见故障解决方案。
(共篇)
上一篇:
|
下一篇:
声明:
本网站引用、摘录或转载内容仅供网站访问者交流或参考,不代表本站立场,如存在版权或非法内容,请联系站长删除,联系邮箱:site.kefu@qq.com。
相关推荐
TDS1012B-SC彩屏全中文便携式数字示波器说明书:[10]
阅读量:111
数字示波器使用方法
阅读量:31
数字示波器常用的13个技术用语
阅读量:153
数字示波器使用中常见问题
阅读量:83
TDS1012B-SC彩屏全中文便携式数字示波器说明书:[13]
阅读量:123
猜你喜欢
qq邮箱怎么发送文件夹
小儿感冒流鼻涕
图片怎么转换格式
成都建川博物馆
圆脸适合的发型图片
胯骨酸痛是怎么回事
sausages怎么读
英雄联盟怎么安装
苏州科技大学怎么样
祈祷的近义词
猜你喜欢
5日均线怎么看
大脸适合什么发型
显脸小的发型
我的世界怎么做附魔书
经常做梦是怎么回事
手机无服务怎么解决
nba2k怎么扣篮
苹果手机黑屏怎么办
自己在家怎么做蛋糕
脂溢性脱发怎么治疗