指南生活
首页
美食营养
手工爱好
生活家居
返回
指南生活
首页
美食营养
游戏数码
手工爱好
生活家居
健康养生
运动户外
职场理财
情感交际
母婴教育
时尚美容
知识问答
生活知识
生活百科
搜索
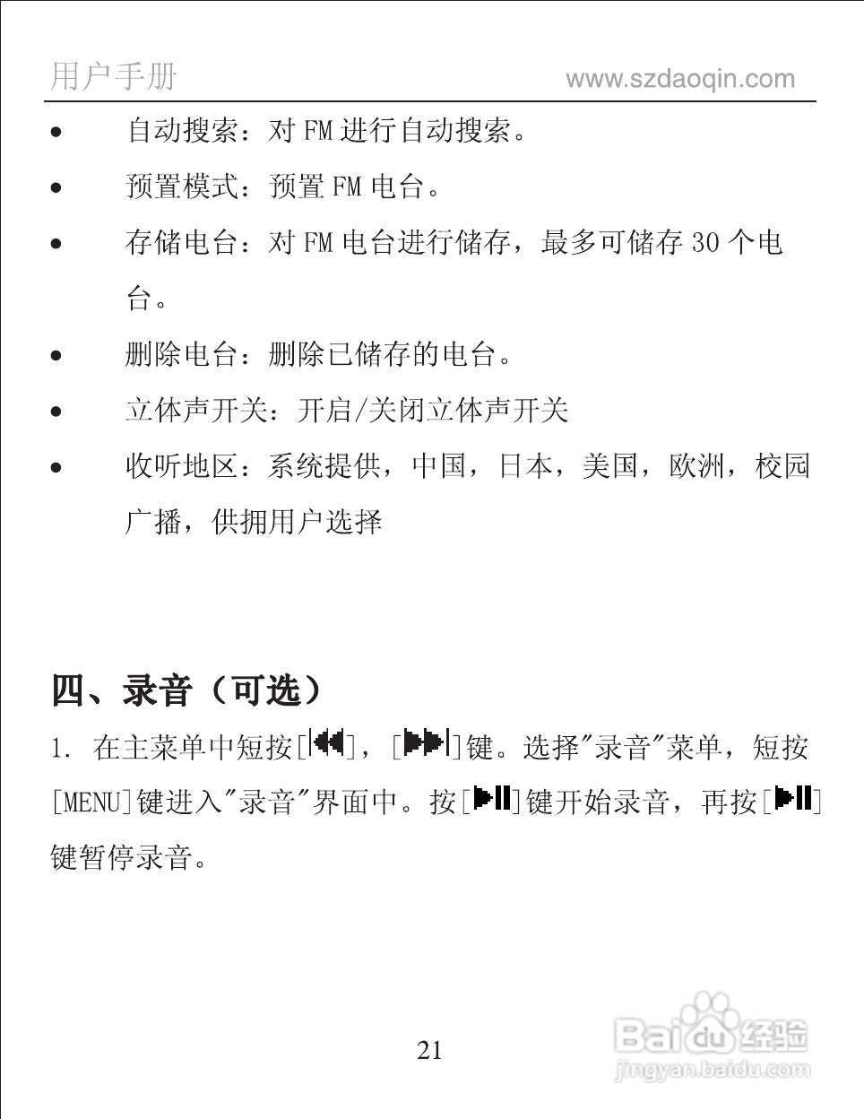
道勤RM670数码播放器使用说明书:[3]
2026-03-27 18:00:50
本篇为《道勤RM670数码播放器使用说明书》,主要介绍该产品的使用方法以及常见故障解决方案。
(共篇)
上一篇:
|
下一篇:
声明:
本网站引用、摘录或转载内容仅供网站访问者交流或参考,不代表本站立场,如存在版权或非法内容,请联系站长删除,联系邮箱:site.kefu@qq.com。
相关推荐
道勤RM670数码播放器使用说明书:[4]
阅读量:151
道勤RM850数码播放器使用说明书:[3]
阅读量:90
道勤RM1300数码播放器使用说明书:[3]
阅读量:84
道勤RM890PLUS数码播放器使用说明书:[3]
阅读量:149
播放器折纸简单教程
阅读量:186
猜你喜欢
芹菜炒肉的做法
花卷的做法大全
海参的做法大全
花菜的做法
水果捞的做法
电信卡怎么查话费
微信朋友圈怎么发文字
苹果怎么录屏
酒酿圆子的做法
松仁玉米的做法
猜你喜欢
水煮鱼片的家常做法
亟怎么读
油条的做法视频
草莓酱的做法
芋头粥的做法大全
鲫鱼萝卜丝汤的做法
家长意见怎么写
榴莲蛋糕的做法
肾结石疼痛怎么缓解
苹果手机怎么下载铃声