指南生活
首页
美食营养
手工爱好
生活家居
返回
指南生活
首页
美食营养
游戏数码
手工爱好
生活家居
健康养生
运动户外
职场理财
情感交际
母婴教育
时尚美容
知识问答
生活知识
搜索
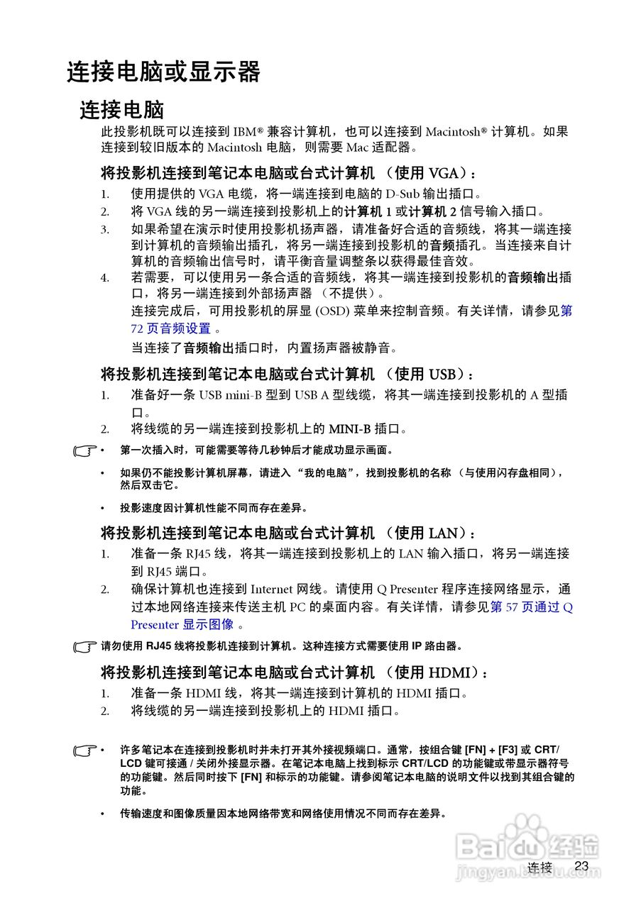
明基MX750投影机使用说明书:[3]
2025-12-20 07:39:11
本篇为《明基MX750投影机使用说明书》,主要介绍该产品的使用方法以及常见故障解决方案。
(共篇)
上一篇:
|
下一篇:
声明:
本网站引用、摘录或转载内容仅供网站访问者交流或参考,不代表本站立场,如存在版权或非法内容,请联系站长删除,联系邮箱:site.kefu@qq.com。
相关推荐
明基MX750投影机使用说明书:[7]
阅读量:118
明基MX750投影机使用说明书:[10]
阅读量:175
明基MX660投影机使用说明书:[3]
阅读量:175
明基MX762ST投影机使用说明书:[3]
阅读量:60
明基MX712UST投影机使用说明书:[3]
阅读量:191
猜你喜欢
禁欲是什么意思
细雨对什么
智齿什么时候长
白羊座男生喜欢什么样的女生
相向而行是什么意思
苯丙酮尿症是什么病
梦见棺材是什么意思
中风的前兆有什么症状
太阳像什么
5g手机什么时候出
猜你喜欢
toes是什么意思
仝是什么意思
7月9日是什么星座
川流不息是什么意思
阿胶是什么做的
11月4日是什么星座
报到证是什么
jd是什么意思
井冈山精神是什么
dvvt发动机是什么意思