指南生活
首页
美食营养
手工爱好
生活家居
返回
指南生活
首页
美食营养
游戏数码
手工爱好
生活家居
健康养生
运动户外
职场理财
情感交际
母婴教育
时尚美容
知识问答
生活知识
生活百科
搜索
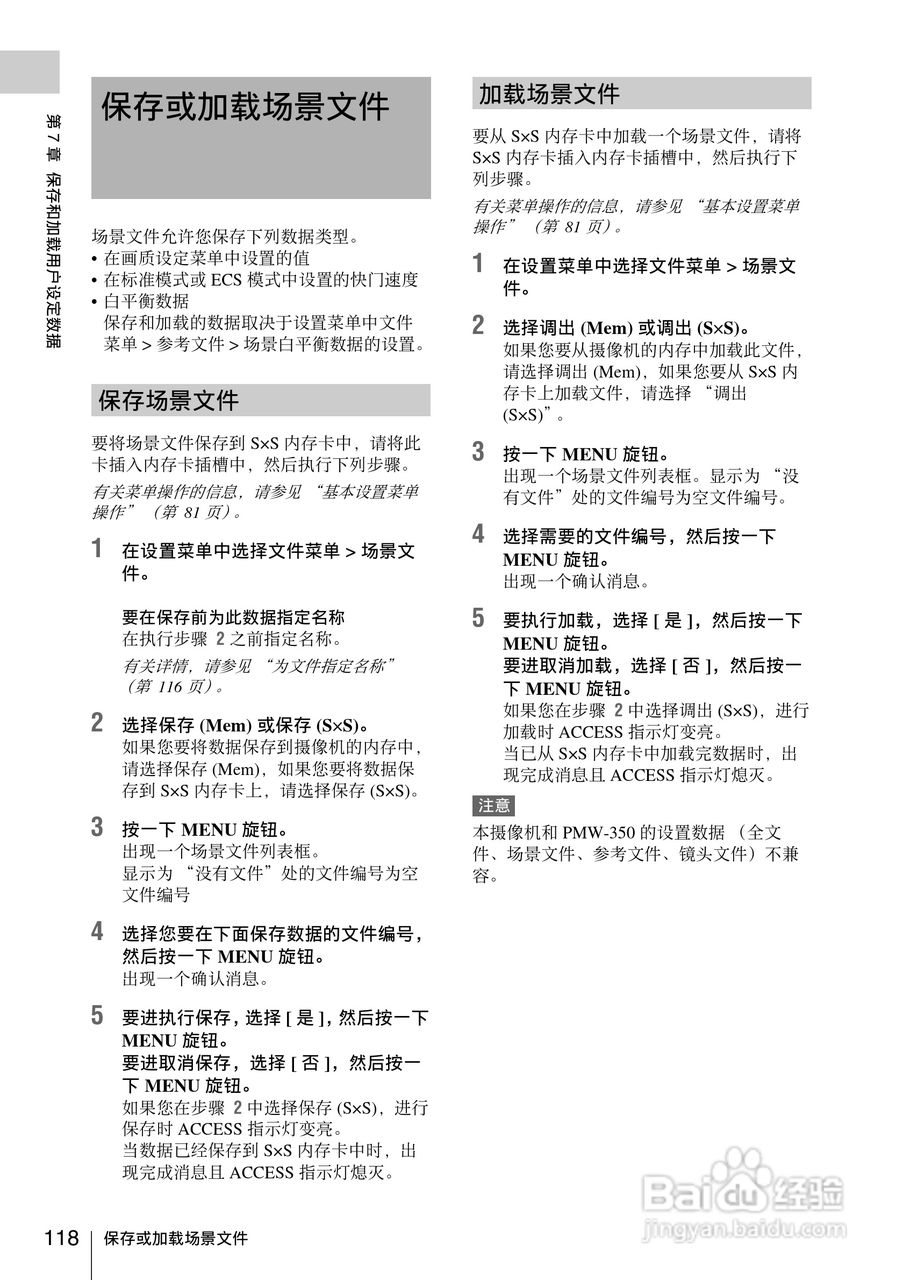
索尼PMW-330K数码相机使用说明书:[12]
2026-04-26 18:04:43
本篇为《索尼PMW-330K数码相机使用说明书》,主要介绍该产品的使用方法以及常见故障解决方案。
(共篇)
上一篇:
|
下一篇:
声明:
本网站引用、摘录或转载内容仅供网站访问者交流或参考,不代表本站立场,如存在版权或非法内容,请联系站长删除,联系邮箱:site.kefu@qq.com。
相关推荐
索尼PMW-330K数码相机使用说明书:[11]
阅读量:93
索尼PMW-330K数码相机使用说明书:[15]
阅读量:56
索尼PMW-330K数码相机使用说明书:[17]
阅读量:25
索尼a7r2视频拍摄如何设置
阅读量:127
索尼a6000对焦设置详解
阅读量:77
猜你喜欢
烂桃花是什么意思
计提工资是什么意思
刘三姐属什么生肖
明日黄花是什么意思
金碧辉煌是什么意思
元宵节祝福语
什么植物靠风传播种子
这一生最美的祝福歌谱
cute是什么意思英文
茶具什么牌子好
猜你喜欢
10多万买什么车好
股票中签是什么意思
梗的意思
稀落的意思
心如止水的意思
倾诉是什么意思
via是什么意思
祝老师的祝福语怎么写
蓦然回首的意思
类风湿用什么药好