指南生活
首页
美食营养
手工爱好
生活家居
返回
指南生活
首页
美食营养
游戏数码
手工爱好
生活家居
健康养生
运动户外
职场理财
情感交际
母婴教育
时尚美容
知识问答
生活知识
搜索
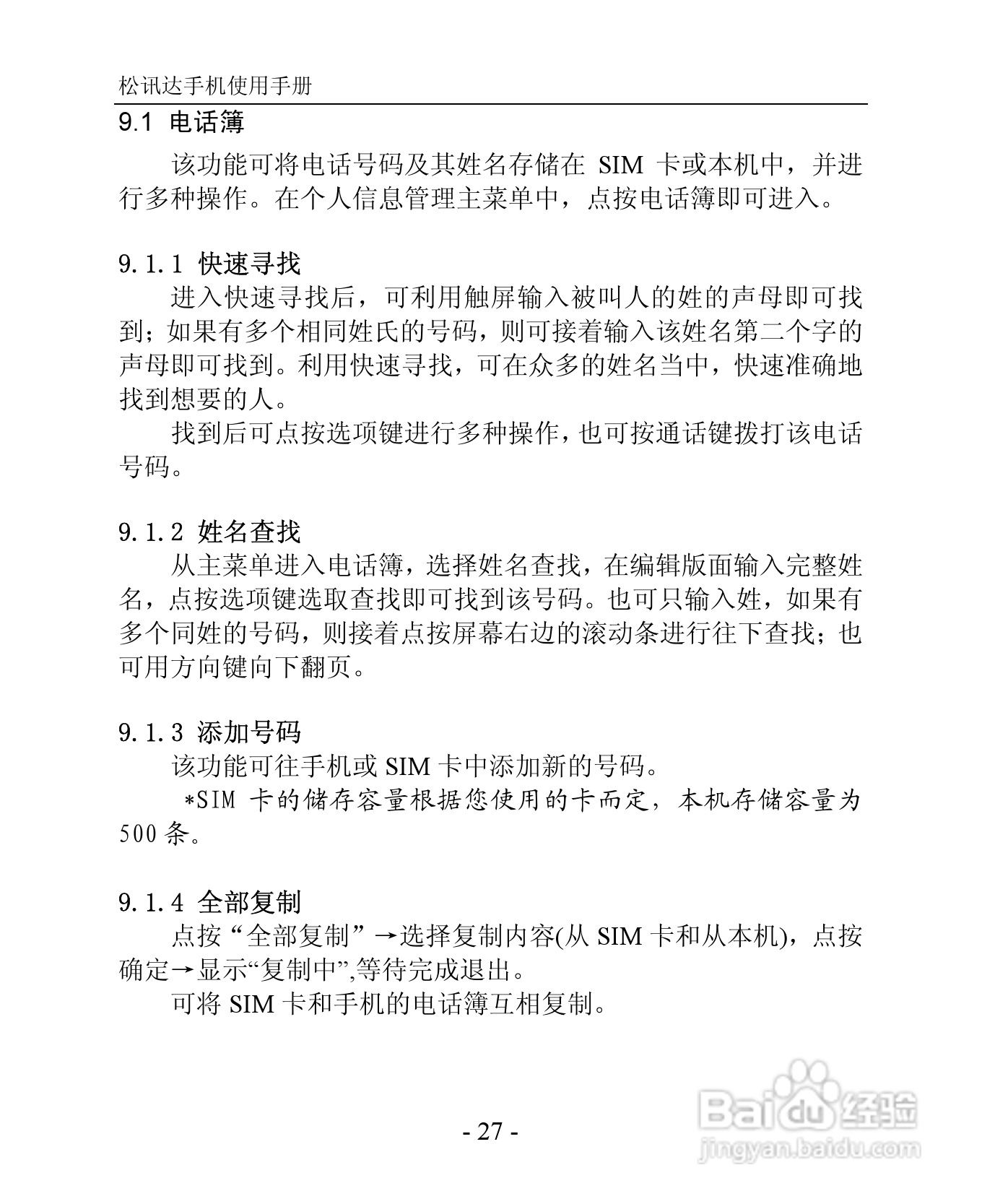
TSD TS923手机说明书:[3]
2025-12-27 00:48:03
(共篇)
上一篇:
|
下一篇:
声明:
本网站引用、摘录或转载内容仅供网站访问者交流或参考,不代表本站立场,如存在版权或非法内容,请联系站长删除,联系邮箱:site.kefu@qq.com。
相关推荐
东芝TS803手机使用说明书:[3]
阅读量:138
东芝TS808手机使用说明书:[3]
阅读量:151
三科TSD-3000伺服式交流稳压器使用说明书
阅读量:121
三科TSD-2000伺服式交流稳压器使用说明书
阅读量:71
三科TSD-10000伺服式交流稳压器使用说明书
阅读量:142
猜你喜欢
什么是介入治疗
buyer是什么意思
什么意思啊
qe是什么意思
特殊的反义词是什么
i don t care是什么意思
嬲是什么意思
家用跑步机什么牌子好
矜持什么意思
综合保税区是什么意思
猜你喜欢
汽车eps是什么意思
尽力局是什么意思
nvidia是什么
朱元璋属什么生肖
微云是什么
潜伏期是什么意思
匿名是什么意思
碱性磷酸酶偏高是什么原因
塞翁失马焉知非福是什么意思
mark什么意思