指南生活
首页
美食营养
手工爱好
生活家居
返回
指南生活
首页
美食营养
游戏数码
手工爱好
生活家居
健康养生
运动户外
职场理财
情感交际
母婴教育
时尚美容
知识问答
生活知识
生活百科
搜索
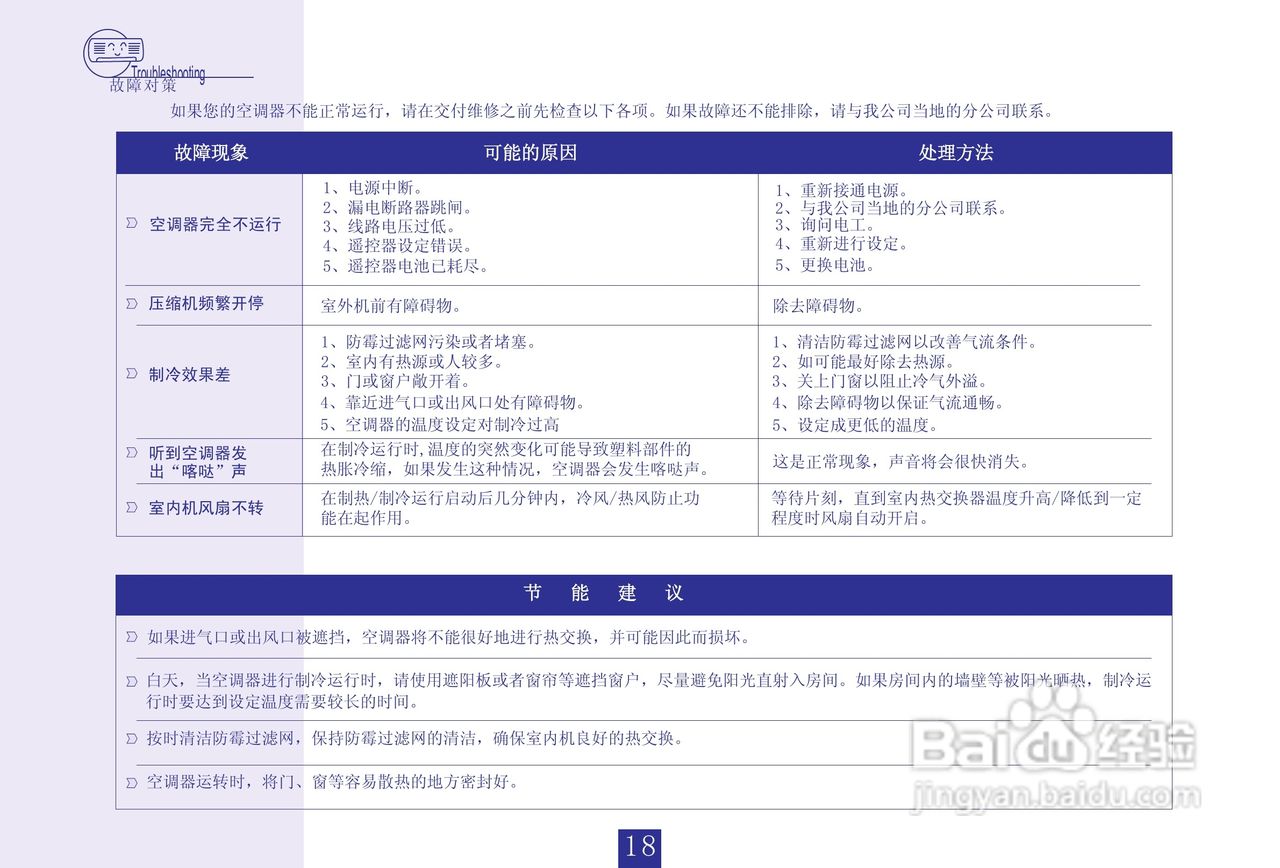
海信分体挂壁式空调器KFR-35GW/99N-2型使用说明书:[2]
2026-03-24 11:57:23
(共篇)
上一篇:
|
下一篇:
声明:
本网站引用、摘录或转载内容仅供网站访问者交流或参考,不代表本站立场,如存在版权或非法内容,请联系站长删除,联系邮箱:site.kefu@qq.com。
相关推荐
鸡肉香菇米粉
阅读量:147
广告机常见问题攻略
阅读量:71
海信空调挂机KFR-35GW/08FZBPH-3(D)说明书:[3]
阅读量:20
巨豪Z-6082激光平台三种接口的设定方法是什么?
阅读量:180
配电柜电流接触不良是什么原因?
阅读量:128
猜你喜欢
赔偿的意思
男士皮衣什么牌子好
me too是什么意思
出塞古诗意思
开学手抄报内容写什么
立冬代表什么意思
母亲节祝福语
结婚的祝福语
蚂蚁上树是什么意思
新车年审需要什么资料
猜你喜欢
trunk是什么意思
赶脚是什么意思
什么发型显气质
考研祝福语
past是什么意思
丹青是什么意思
破折号的意思
春江水暖鸭先知的意思
采菊东篱下 悠然见南山的意思
article是什么意思