指南生活
首页
美食营养
手工爱好
生活家居
返回
指南生活
首页
美食营养
游戏数码
手工爱好
生活家居
健康养生
运动户外
职场理财
情感交际
母婴教育
时尚美容
知识问答
生活知识
生活百科
搜索
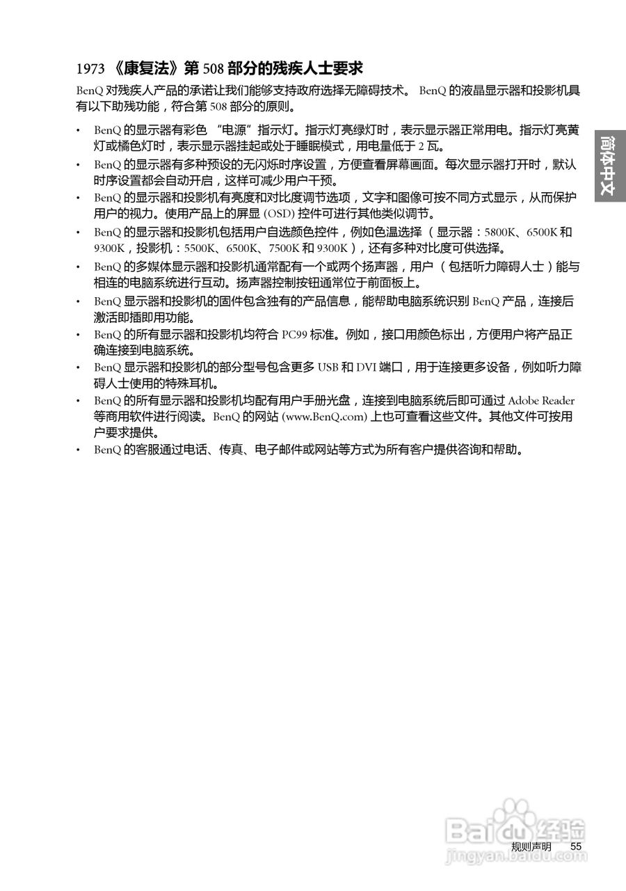
明基W6500投影机使用说明书:[6]
2026-03-23 07:08:09
本篇为《明基W6500投影机使用说明书》,主要介绍该产品的使用方法以及常见故障解决方案。
(共篇)
上一篇:
声明:
本网站引用、摘录或转载内容仅供网站访问者交流或参考,不代表本站立场,如存在版权或非法内容,请联系站长删除,联系邮箱:site.kefu@qq.com。
相关推荐
明基W6500投影机使用说明书:[3]
阅读量:48
明基W6500投影机使用说明书:[4]
阅读量:164
使用说明书wf2651使用指南
阅读量:192
使用说明书封面怎么做
阅读量:126
明基W20000投影机使用说明书:[5]
阅读量:193
猜你喜欢
excel怎么做表头
蝴蝶的生活习性
别来无恙是什么意思
tt是什么意思
厚大司考怎么样
老人失眠怎么调理
如何增加雌性激素
生活是美好的
诚信让生活更美好作文
如何改变图片像素
猜你喜欢
难忘的小学生活作文400字
承兑汇票是什么意思
剖宫产如何坐月子
如何办理暂住证
东海县生活网
光年是什么单位
ppd是什么检查
如何设置开机密码
如何增强团队凝聚力
abs灯亮了是什么原因